Stefan Alig (@stefanalig) 's Twitter Profile
Stefan Alig

@stefanalig

Physician-scientist @UniklinikEssen | Former Post Doc @StanfordMed | Hematology/Oncology | lymphoma | liquid biopsy | ctDNA

ID: 1303857431319990272

calendar_today10-09-2020 00:47:01

83 Tweet

215 Takipçi

138 Takip Edilen

Paul Bröckelmann (@broeckelmannpj) 's Twitter Profile Photo

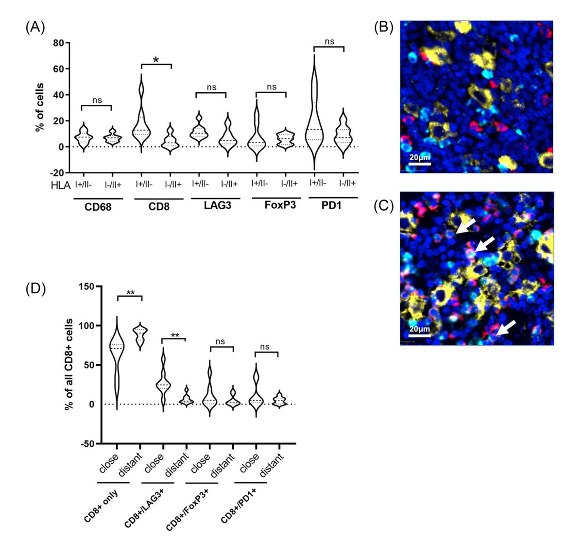
Important study, exploring how HLA-I expression of HRS cells shapes the HL TME led by Wolfram Klapper and Universitätsklinikum Schleswig-Holstein team now HemaSphere Journal (IF = 14.6): Higher CD8+ T-cell content w higher LAG3 expression if close to HRS cells as a potentially targetable feature. t.ly/5s6yt

Important study, exploring how HLA-I expression of HRS cells shapes the HL TME led by Wolfram Klapper and <a href="/UKSH_KI_HL/">Universitätsklinikum Schleswig-Holstein</a> team now <a href="/Hemasphere_EHA/">HemaSphere Journal (IF = 14.6)</a>: Higher CD8+ T-cell content w higher LAG3 expression if close to HRS cells as a potentially targetable feature. t.ly/5s6yt
Sirpa Leppa (@leppasm) 's Twitter Profile Photo

Was happy to chair European Hematology Association 2024 Aggressive B-cell lymphoma education session with excellent talks starting from bench and ending to bedside by speakers: Gaël Roué , Stefan Alig and Andy Davies. If you missed it, no worries, session is available online from June 19.

Kai Rejeski (@krejeski) 's Twitter Profile Photo

🚨 hot off the press 🚨 A (perhaps) underestimated aspect of CAR T-cell therapy: non-relapse mortality. Check out our new meta-analysis on this clinically relevant topic - out today in Nature Medicine ! nature.com/articles/s4159… Let’s take a deeper dive! Start 🧵

Jordan Gauthier (@drjgauthier) 's Twitter Profile Photo

Fresh off the press, exciting results from Frank et al Stanford Medicine CD22-directed CAR T-cell therapy for large B-cell lymphomas progressing after CD19-directed CAR T-cell therapy: a dose-finding phase 1 study thelancet.com/journals/lance… Looking forward to the multicenter phase 2

Graham Collins (@graham74gc) 's Twitter Profile Photo

Whilst underpowered it’s the largest randomised trial we will get for this and has shaped our practise. PMBCL in CMR after 1L immunochemo - no benefit of radiotherapy observed. The question now is what to do with the Deauville 4 responses.

Mohammad Shahrokh Esfahani (@mohamshah) 's Twitter Profile Photo

First Esfahani lab gathering at The Hub to kick off the new academic year! We’re celebrating goodbyes to Pulkit & Meenal, and giving a warm welcome to our new RA, Nourya, and our first lab postdoc, Amirsaman! 🎉 Stanford Radiation Oncology #Teamwork

First Esfahani lab gathering at The Hub to kick off the new academic year! We’re celebrating goodbyes to Pulkit &amp; Meenal, and giving a warm welcome to our new RA, Nourya, and our first lab postdoc, Amirsaman! 🎉 
<a href="/StanfordRadOnc/">Stanford Radiation Oncology</a> #Teamwork
Blood Journal (@bloodjournal) 's Twitter Profile Photo

Balanced and unbalanced MYC rearrangements have the same biological consequences and should be reported as positive for rearrangement. ow.ly/qoQy50TJ9Rl #lymphoidneoplasia

Balanced and unbalanced MYC rearrangements have the same biological consequences and should be reported as positive for rearrangement. ow.ly/qoQy50TJ9Rl #lymphoidneoplasia
Joe Schroers-Martin, MD (@schroersmartin) 's Twitter Profile Photo

Interim PET/CT based strategies have allowed personalized treatment of classic Hodgkin lymphoma. What are the next steps for response adapted therapy in the era of immunotherapies and ctDNA? A review of novel agent approaches and emerging technologies. sciencedirect.com/science/articl…

Eddie Cliff (@eddie_cliff) 's Twitter Profile Photo

Thanks to John P. Leonard, MD for including our abstract in his #Leonardlist for 2024 - an honour! Looking forward to presenting our data on polatuzumab efficacy in >700 patients with DLBCL on Sunday afternoon ash.confex.com/ash/2024/webpr… #ASH24 #ASH2024 #lymsm David Russler-Germain, MD/PhD

Ash Alizadeh, MD/PhD 🇺🇸 (@ashalizadeh) 's Twitter Profile Photo

John P. Leonard, MD Wow, what an honor to make the top 10! Thanks John P. Leonard, MD for highlighting our work on #ctDNA #MRD for #HodgkinLymphoma #cHL, studying its strengths, complementary with PET/CT, and role in risk adapted strategies. Part of an amazing international consortium & collaboration

Stefan Alig (@stefanalig) 's Twitter Profile Photo

Excited to share I’ve joined the Dept. of Hematology & Stem Cell Transplantation at University Hospital Essen! Continuing patient care as I launch my research lab—thanks Deutsche Krebshilfe for supporting personalized oncology & precision medicine. #CancerResearch #Lymphoma #lymsm

Emre Kocakavuk, MD, PhD (@ekocakavuk) 's Twitter Profile Photo

What an absolute pleasure to host my mentor Roel Verhaak at our West German Cancer Center in Essen today. Fantastic talk in a packed room on #WorldCancerDay2025.

What an absolute pleasure to host my mentor <a href="/roelverhaak/">Roel Verhaak</a> at our West German Cancer Center in Essen today. Fantastic talk in a packed room on #WorldCancerDay2025.
OncoDaily (@oncodaily) 's Twitter Profile Photo

The Alig Lab is hiring - Stefan Alig oncodaily.com/blog/249136 #CancerResearch #Lymphoma #OncoDaily #Oncology #Cancer #Health #Medicine #MedTwitter #MedEd #MedOnc #MedNews

Mark Roschewski (@roschewskimd) 's Twitter Profile Photo

Remission Assessment by Circulating Tumor DNA in Large B-cell Lymphoma | Journal of Clinical Oncology ascopubs.org/doi/10.1200/JC… Read this paper which shows that ctDNA MRD by PhasED-Seq is the most precise way to define a remission after therapy for LBCL.

Ash Alizadeh, MD/PhD 🇺🇸 (@ashalizadeh) 's Twitter Profile Photo

Honored to share our newly published manuscript ascopubs.org/journal/jco which demonstrates that circulating tumor DNA (ctDNA) by PhasED-Seq offers the most precise definition of remission after frontline therapy for patients with large B-cell lymphoma (LBCL) out now in Journal of Clinical Oncology.