@ (@qa98168) 's Twitter Profile
@

@qa98168

Instructor and Tutor of Biology; A.A., BCC @BristolCC; UMassD @UMassD; B.S., NEU; M.S., @NorthEastern, Data Scientist at @BCGX_ Data Analyst @PurpleCarrotXO

ID: 1812121427006406656

calendar_today13-07-2024 13:46:44

18 Tweet

3 Followers

43 Following

Science Signaling (@scisignal) 's Twitter Profile Photo

This week’s new issue of #ScienceSignaling has arrived! Researchers investigate the biochemical roots of aversive learning in neurons, a study suggests a vesicle-secreted glycoprotein could be a target in a stubborn form of lymphoma, and more. scim.ag/8iS

This week’s new issue of #ScienceSignaling has arrived! 

Researchers investigate the biochemical roots of aversive learning in neurons, a study suggests a vesicle-secreted glycoprotein could be a target in a stubborn form of lymphoma, and more.  scim.ag/8iS
Biology+AI Daily (@biologyaidaily) 's Twitter Profile Photo

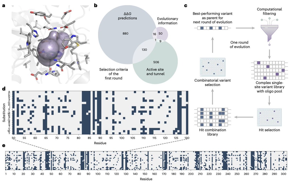
Enriching productive mutational paths accelerates enzyme evolution Nature Chemical Biology 1. This groundbreaking research demonstrates how eliminating destabilizing mutations can significantly accelerate enzyme evolution, offering a more efficient approach to optimizing biocatalysts. 2. A

Enriching productive mutational paths accelerates enzyme evolution <a href="/nchembio/">Nature Chemical Biology</a>

1. This groundbreaking research demonstrates how eliminating destabilizing mutations can significantly accelerate enzyme evolution, offering a more efficient approach to optimizing biocatalysts.

2. A
Science Magazine (@sciencemagazine) 's Twitter Profile Photo

After an evidence-based dialogue with GPT-4 Turbo, an #AI model, conspiracy theorists substantially reduced their belief in favored conspiracies, and this newfound skepticism remained for months, according to a new Science study. Unraveling webs of conspiracy beliefs at scale has

After an evidence-based dialogue with GPT-4 Turbo, an #AI model, conspiracy theorists substantially reduced their belief in favored conspiracies, and this newfound skepticism remained for months, according to a new Science study. Unraveling webs of conspiracy beliefs at scale has
Biology+AI Daily (@biologyaidaily) 's Twitter Profile Photo

The Genetic Architecture of Protein Stability nature 1/ 🧬 Simplified protein stability landscape: This paper reveals that the genetic architecture governing protein stability can be surprisingly simple. It demonstrates that additive energy models can predict phenotypic

The Genetic Architecture of Protein Stability <a href="/Nature/">nature</a> 

1/ 🧬 Simplified protein stability landscape: This paper reveals that the genetic architecture governing protein stability can be surprisingly simple. It demonstrates that additive energy models can predict phenotypic
Biology+AI Daily (@biologyaidaily) 's Twitter Profile Photo

Multi-Modal Large Language Model Enables All-Purpose Prediction of Drug Mechanisms and Properties 1/ DrugChat is a novel multi-modal LLM designed to predict drug mechanisms, properties, and more. Unlike specialized models, it handles various prediction tasks within a unified

Multi-Modal Large Language Model Enables All-Purpose Prediction of Drug Mechanisms and Properties

1/ DrugChat is a novel multi-modal LLM designed to predict drug mechanisms, properties, and more. Unlike specialized models, it handles various prediction tasks within a unified
The Nobel Prize (@nobelprize) 's Twitter Profile Photo

The 2024 #NobelPrize laureates in chemistry Demis Hassabis and John Jumper have successfully utilised artificial intelligence to predict the structure of almost all known proteins. In 2020, Hassabis and Jumper presented an AI model called AlphaFold2. With its help, they have

The 2024 #NobelPrize laureates in chemistry Demis Hassabis and John Jumper have successfully utilised artificial intelligence to predict the structure of almost all known proteins.

In 2020, Hassabis and Jumper presented an AI model called AlphaFold2. With its help, they have