陶人 (@huastyle_9527) 's Twitter Profile
陶人

@huastyle_9527

AI狂热开发者,每天用AI 3000次~
Agent开发 | 模型微调 | AI编程
持续分享AI高质量干货~
公众号:【陶人超有料】

ID: 1688471651829366784

calendar_today07-08-2023 08:46:40

3,3K Tweet

43 Followers

528 Following

CSI300.eth👁💎 (@imajuana) 's Twitter Profile Photo

利用AI探索流量的第1天 很多人还在卷内容,而真正的玩家在卷“注意力分发逻辑”。这两天利用AI,我完成了个人推特 OS 的一次底层重构👇 1️⃣ 自我解构:通过 Grok 深度透视了过去所有的发帖风格。如果你不了解自己侧重的风格、思路、格调等“创作属性”,你就在算法的盲区里。 2️⃣ 算法黑客:受

利用AI探索流量的第1天

很多人还在卷内容,而真正的玩家在卷“注意力分发逻辑”。这两天利用AI,我完成了个人推特 OS 的一次底层重构👇

1️⃣ 自我解构:通过 <a href="/grok/">Grok</a>  深度透视了过去所有的发帖风格。如果你不了解自己侧重的风格、思路、格调等“创作属性”,你就在算法的盲区里。

2️⃣ 算法黑客:受
karminski-牙医 (@karminski3) 's Twitter Profile Photo

让 Z-Image 提速 100 倍? Inclusion AI 刚发布了一个魔改版 Z-Image-Turbo,将原本需要 40-100 步才能生成图片的模型压缩到只需 1-2 步。做了个速记卡来给大家介绍为什么 TwinFlow 可以生成得更快。 简单来讲,TwinFlow

让 Z-Image 提速 100 倍? 

Inclusion AI 刚发布了一个魔改版 Z-Image-Turbo,将原本需要 40-100 步才能生成图片的模型压缩到只需 1-2 步。做了个速记卡来给大家介绍为什么 TwinFlow 可以生成得更快。

简单来讲,TwinFlow
宝玉 (@dotey) 's Twitter Profile Photo

Ralph Wiggum 插件:让 Claude Code “通宵干活” Ralph 就是一个让 Claude 自己跟自己对话的循环——你下班回家,它替你加班,醒来代码写好了。 核心原理 传统用法:你给 Claude 一个任务 → Claude 完成 → 退出 → 你再手动启动下一轮。 Ralph 用法: ```bash /ralph-loop "你的任务描述"

Ralph Wiggum 插件:让 Claude Code “通宵干活”

Ralph 就是一个让 Claude 自己跟自己对话的循环——你下班回家,它替你加班,醒来代码写好了。

核心原理

传统用法:你给 Claude 一个任务 → Claude 完成 → 退出 → 你再手动启动下一轮。

Ralph 用法:
```bash
/ralph-loop "你的任务描述"
铁锤人 (@lxfater) 's Twitter Profile Photo

开始不断有人做特定领域的 skill 了 比如说这个包含 生物信息学 基因组学 计算生物学 科学可视化 科学计算等领域 真的是各行各业都可以用 Claude Skill github.com/K-Dense-AI/cla…

WquGuru🦀 (@wquguru) 's Twitter Profile Photo

Oh My Opencode绝对是2026上班第一天最值得学的工具,附上简明教程: 2026年AI编码代理已进入多代理协作时代,Oh My Opencode作为OpenCode的顶级插件(GitHub 5.3k星),将单一代理升级为生产级团队:异步子代理(类似Claude

香蕉Banana (@treydtw) 's Twitter Profile Photo

分享下用claude skill做了个小说角色拆解的全流程。 灵感来源于在小红书看到有人说用AI拆解看网文小说,感觉挺有意思的,刚好对象也在听小说,直接动手试了下,效果还行。 这个流程中有一部分和 向阳乔木 乔帮主之前有个分享差不太多: 1. 从z-library找一本要拆解的书,然后传到notebooklm 2.

分享下用claude skill做了个小说角色拆解的全流程。

灵感来源于在小红书看到有人说用AI拆解看网文小说,感觉挺有意思的,刚好对象也在听小说,直接动手试了下,效果还行。

这个流程中有一部分和 <a href="/vista8/">向阳乔木</a> 乔帮主之前有个分享差不太多:
1. 从z-library找一本要拆解的书,然后传到notebooklm
2.
huangserva (@servasyy_ai) 's Twitter Profile Photo

非常惊叹,skill的能力这么强! 5天的努力没白费! 没有大卫老师这么复杂的提示词 直接生成如下: Premium medical diagnostic dashboard for pulmonary embolism detection and monitoring, 6-column modular medical interface layout with equal-width glass-morphism panels, professional

非常惊叹,skill的能力这么强!
5天的努力没白费!

没有大卫老师这么复杂的提示词
直接生成如下:
Premium medical diagnostic dashboard for pulmonary embolism detection and monitoring, 6-column modular medical interface layout with equal-width glass-morphism panels, professional
GitHubDaily (@github_daily) 's Twitter Profile Photo

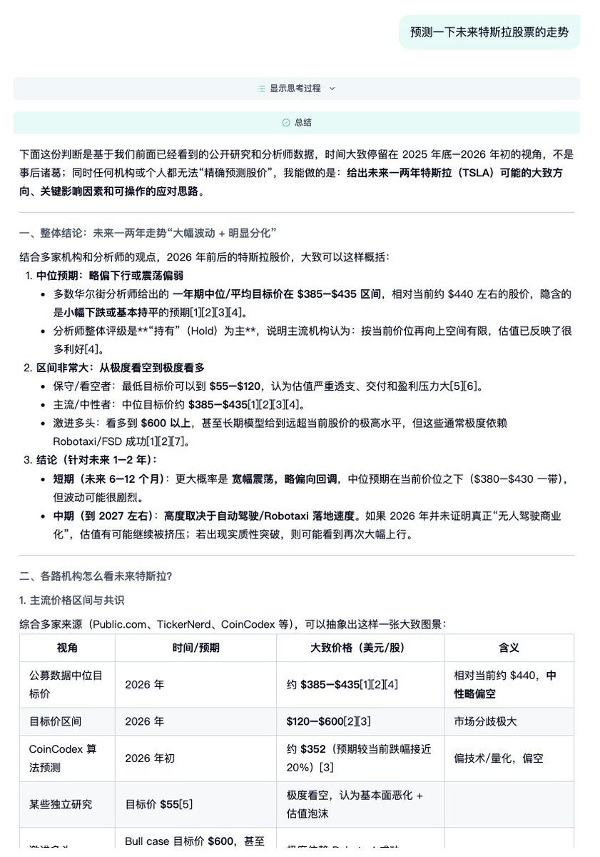
刚看到 MiroMind 团队,开源了最强搜索智能体模型: MiroThinker 1.5。 试了下,确实有点强。我抛出了一个难题让它:“预测一下未来特斯拉股票的走势”。 它并没有瞎编,而是立马全网搜索各大顶级机构的最新评级,并逐一打开阅读,最终输出一份详细报告,且每个数据都有据可查。 正凭这种科学家的

刚看到 MiroMind 团队,开源了最强搜索智能体模型: MiroThinker 1.5。

试了下,确实有点强。我抛出了一个难题让它:“预测一下未来特斯拉股票的走势”。

它并没有瞎编,而是立马全网搜索各大顶级机构的最新评级,并逐一打开阅读,最终输出一份详细报告,且每个数据都有据可查。

正凭这种科学家的
Leo Xiang (@leeoxiang) 's Twitter Profile Photo

这个 Skill 很有意思,用持续更新的 Markdown 来规划、跟进和沉淀知识,参考了 Manus 的实现。 看了这个 skill 之后很受启发:先做规划,但规划不是一次性的,而是在执行过程中持续更新和修正。 这种“持续思考、持续回写”的模式非常符合复杂任务,不过也意味着一次任务会经历很多轮理解和更新,对

EC Elliot (@elliotchen100) 's Twitter Profile Photo

分享一个人脸识别系统,一键部署,开源,免费 这库挺有意思,也就是说,我可以自己给公司 部署一个本地的人脸识别系统,无需再用指纹解锁 而且是本地,无需担心数据泄露 介绍说支持 Docker 一键部署,有 API, 竟然还有口罩,姿态等插件,不错 github.com/exadel-inc/Com…

分享一个人脸识别系统,一键部署,开源,免费

这库挺有意思,也就是说,我可以自己给公司
部署一个本地的人脸识别系统,无需再用指纹解锁
而且是本地,无需担心数据泄露

介绍说支持 Docker 一键部署,有 API,
竟然还有口罩,姿态等插件,不错

github.com/exadel-inc/Com…
Zephyr.在思考丨阿杭杭杭 (@astronaut_1216) 's Twitter Profile Photo

小红书上有个生意叫动态壁纸 先说结果,单价5-15不等差不多一个月收益能在3k左右,而且很刚需, 小红书也推这类作品,都能吸引来大部分的流量,后附提示词 实现起来不难,我觉得每个人都可以试一试,实操性非常强 并且有了AI至少自己也能做个自己喜欢的壁纸

Geek (@geekbb) 's Twitter Profile Photo

Python 后端 + Electron 前端 + Claude 大脑,很好,搞了个赛博奴隶。 KIRA - 基于 Claude 的“虚拟同事”,打工人的救星,这玩意能直接连你的 Slack 和 Outlook,它能帮你搜网页、写代码、回邮件、甚至还能帮你背锅。 只要给它喂够 API 额度,它就是你最忠诚的赛博狗腿子 github.com/krafton-ai/kira

Python 后端 + Electron 前端 + Claude 大脑,很好,搞了个赛博奴隶。

KIRA - 基于 Claude 的“虚拟同事”,打工人的救星,这玩意能直接连你的 Slack 和 Outlook,它能帮你搜网页、写代码、回邮件、甚至还能帮你背锅。

只要给它喂够 API 额度,它就是你最忠诚的赛博狗腿子
github.com/krafton-ai/kira
苍何 (@canghecode) 's Twitter Profile Photo

兄弟们,发现了个宝藏平台🔥,可以说是做自媒体 All in one 了,可以一键创作爆款图片、图文、视频,并能一键同步到各大平台。能解析爆款视频,进行二次创作。作图,做海报,做封面,超级多的功能。

兄弟们,发现了个宝藏平台🔥,可以说是做自媒体 All in one 了,可以一键创作爆款图片、图文、视频,并能一键同步到各大平台。能解析爆款视频,进行二次创作。作图,做海报,做封面,超级多的功能。
amy jack (@grgerwcwetwet) 's Twitter Profile Photo

推荐一个开源项目 :AI-Media2Doc 它是一个基于大模型的 Web 工具,把视频或音频直接转成不同风格的文档,比如小红书推文、公众号文章、知识笔记、思维导图,连字幕也能一并生成。 如果你经常把内容“从媒体变成文字”,这个项目能明显降低整理和二次创作的成本。 GitHub:github.com/hanshuaikang/A…

推荐一个开源项目 :AI-Media2Doc

它是一个基于大模型的 Web 工具,把视频或音频直接转成不同风格的文档,比如小红书推文、公众号文章、知识笔记、思维导图,连字幕也能一并生成。

如果你经常把内容“从媒体变成文字”,这个项目能明显降低整理和二次创作的成本。

GitHub:github.com/hanshuaikang/A…
Miju咪啾 (@_miju_9) 's Twitter Profile Photo

在小红书卖社恐指南虚拟商品,大众冷门爆品,19.9/份,5个月赚了28万+ 而且最重要的是,全流程0成本,资料全靠AI手搓,纯原创资料,纯利润 因为我自己本身就是个i人,就想着能不能通过读点资料来学习点人与人之间的社交技巧,结果去各大平台一搜,发现这完全是一个可以实操复制的爆品,大众并且冷门

在小红书卖社恐指南虚拟商品,大众冷门爆品,19.9/份,5个月赚了28万+

而且最重要的是,全流程0成本,资料全靠AI手搓,纯原创资料,纯利润

因为我自己本身就是个i人,就想着能不能通过读点资料来学习点人与人之间的社交技巧,结果去各大平台一搜,发现这完全是一个可以实操复制的爆品,大众并且冷门
李岳 (@liyue_ai) 's Twitter Profile Photo

Gemini现在是我运营公众号的主力工具了。 《职场爆文》智能体负责生成文章 《职场公众号封面》智能体负责生成文章封面 《职场漫画》智能体负责生成剧情连贯的4格漫画 智能体的提示词较长,就放评论区了,大家可以自行调整。

Gemini现在是我运营公众号的主力工具了。

《职场爆文》智能体负责生成文章

《职场公众号封面》智能体负责生成文章封面

《职场漫画》智能体负责生成剧情连贯的4格漫画

智能体的提示词较长,就放评论区了,大家可以自行调整。
ding.one (@dingyi) 's Twitter Profile Photo

这个 UI skills 看起来还行:ui-skills.com 还可以加上 Vercel 的 web interface guidelines:vercel.com/design/guideli… 只不过以前是放到 agents.md 和 claude.md,现在都变成 skills 了。

这个 UI skills 看起来还行:ui-skills.com

还可以加上 Vercel 的 web interface guidelines:vercel.com/design/guideli…

只不过以前是放到 agents.md 和 claude.md,现在都变成 skills 了。
Bitturing (@bitturing) 's Twitter Profile Photo

🔥 AI 漫剧 = 2026 年最确定的赚钱机会 2025 年漫剧市场规模突破 200 亿 真·蓝海风口,现在是最佳入场期 我把目前能跑通的 AI 漫剧完整工作流 + 提示词 提前整理出来了 👇:flowith.io/conv/400e75e8-… ❌ 以前:专业团队 + 几十万设备 ✅ 现在:一人 + 一台电脑 完整 6 步

Berryxia.AI (@berryxia) 's Twitter Profile Photo

😭兄弟们,大过年的我这是牛马身份做实了! 今天还在肝呢!但是有好消息! 🔥OpenClaw 2.0 重磅新成员——豆包姐姐上线啦!! 她直接给桌面助手装了双"眼睛": 1、 实时看整个屏幕 2、 代码、PDF、健身视频、PS稿、Excel……全喂给豆包Seed-2.0 Pro多模态模型 👧🏻