Xavier Mira (@xavier_mira) 's Twitter Profile
Xavier Mira

@xavier_mira

ID: 273354231

calendar_today28-03-2011 10:00:52

131 Tweet

51 Followers

108 Following

CT Solutions (@ctsolutionsg) 's Twitter Profile Photo

WORKXPLORE, el visualizador y analizador de archivos CAD más potente, veloz y completo del mercado. Descubra el potencial de la última versión 2020.1 y pruébela de forma gratuita. Más información 👉 ow.ly/Mk8r50yf9uU

WORKXPLORE, el visualizador y analizador de archivos CAD más potente, veloz y completo del mercado.

Descubra el potencial de la última versión 2020.1 y pruébela de forma gratuita. Más información 👉 ow.ly/Mk8r50yf9uU
Sergio Gomez (@sergigomez222) 's Twitter Profile Photo

Joan Vallespí de Hexagon Production Software Iberia solucionando dudas sobre el diseño en matrices progresivas con VISI CAD/CAM (Hexagon Manufacturing). Nuestro alumnado de Disseny Mecànic de l' EscoladelTreball BCN encantado. Moltes gràcies Joan. No et deixem respirar ni a les fires!!!

Joan Vallespí de <a href="/VeroSoftwareES/">Hexagon Production Software Iberia</a> solucionando dudas sobre el diseño en matrices progresivas con  VISI CAD/CAM (Hexagon Manufacturing). Nuestro alumnado de Disseny Mecànic de l' <a href="/EdTbarcelona/">EscoladelTreball BCN</a> encantado. Moltes gràcies Joan. No et deixem respirar ni a les fires!!!
Hexagon Production Software (@hexagon_ps) 's Twitter Profile Photo

MANTENGASE PRODUCTIVO DESDE CASA CON EL SOFTWARE DE PRODUCCION DE HEXAGON Nuestro primer objetivo sigue siendo el mismo: ¡Estar a su lado! #MakeitSmarter #MakeProductionSmarter #Hexagon

MANTENGASE PRODUCTIVO DESDE CASA CON EL SOFTWARE DE PRODUCCION DE HEXAGON

Nuestro primer objetivo sigue siendo el mismo: ¡Estar a su lado!

#MakeitSmarter #MakeProductionSmarter #Hexagon
Sergio Gomez (@sergigomez222) 's Twitter Profile Photo

Queremos agradecer a Hexagon Production Software Iberia que permita a nuestros alumnos de @edtbarcelona instalar versiones de VISI (Hexagon Manufacturing) en sus ordenadores por la situación actual de confinamiento. Mil gracias por vuestra interés, ayuda y soporte completamente desinteresado!.

Queremos agradecer a <a href="/VeroSoftwareES/">Hexagon Production Software Iberia</a> que permita a nuestros alumnos de @edtbarcelona  instalar versiones de VISI  (Hexagon Manufacturing) en sus ordenadores por la situación actual de confinamiento. 
Mil gracias por vuestra interés, ayuda y soporte completamente desinteresado!.
Hexagon Production Software (@hexagon_ps) 's Twitter Profile Photo

[WEBINAR] #WORKXPLORE Regístrese aquí : hxgn.biz/2Kl8QWO 💡 Visualizar, Analizar y Colaborar con Ficheros CAD 3D Día: martes 28 de abril 2020 Hora: 11,00 horas #MakeItSmarter

[WEBINAR] #WORKXPLORE
Regístrese aquí : hxgn.biz/2Kl8QWO 

💡 Visualizar, Analizar y Colaborar con Ficheros CAD 3D

Día: martes 28 de abril 2020
Hora: 11,00 horas

#MakeItSmarter
NCSIMUL (@ncsimul) 's Twitter Profile Photo

[WEBINAR] último día de registro hxgn.biz/2VN7MkP 5 mayo, 11h Comunicación y Monitorizacion de máquinas CNC en tiempo real •Conexión, protocolos y captura de datos •Monitorización en tiempo real •Enlace con sistemas ERP/MES #MakeItSmarter Hexagon Production Software

[WEBINAR] último día de registro
hxgn.biz/2VN7MkP
5 mayo, 11h

Comunicación y Monitorizacion de máquinas CNC en tiempo real
•Conexión, protocolos y captura de datos
•Monitorización en tiempo real
•Enlace con sistemas ERP/MES

#MakeItSmarter <a href="/Hexagon_ps/">Hexagon Production Software</a>
Hexagon Production Software (@hexagon_ps) 's Twitter Profile Photo

Free 30 day VISI licence helps medical manufacturer increase capacity for producing components to combat COVID-19. Read more: hxgn.biz/2W1klZW #viscadcam #machining #CAD #CAM #MakeitSmarter

Free 30 day VISI licence helps medical manufacturer increase capacity for producing components to combat COVID-19.  

Read more: hxgn.biz/2W1klZW

#viscadcam #machining #CAD #CAM #MakeitSmarter
Hexagon Production Software Iberia (@verosoftwarees) 's Twitter Profile Photo

¿Conoces VISI PROGRESS? Es la solución CAD/CAM/CAE de Hexagon Production Software para el diseño y fabricación de matrices progresivas, transfers y útiles de prensa. Puedes conocer más en el próximo #webinar: 19 de mayo a las 11h Registro-> lnkd.in/dfk5FWf #makeitsmarter #cadcam

¿Conoces <a href="/VISIcadcam/">VISI</a> PROGRESS? Es la solución CAD/CAM/CAE de <a href="/Hexagon_ps/">Hexagon Production Software</a> para el diseño y fabricación de matrices progresivas, transfers y útiles de prensa. Puedes conocer más en el próximo #webinar: 
19 de mayo a las 11h
Registro-&gt; lnkd.in/dfk5FWf
#makeitsmarter #cadcam
Hexagon Production Software Iberia (@verosoftwarees) 's Twitter Profile Photo

WEBINAR - DESIGNER. Último día de registro!! La mejor solución CAD para llevar la geometría a la fabricación, una de las soluciones complementarias que ofrece Hexagon Production Software Jueves 4 de Junio a las 11h Registro aquí: lnkd.in/eP5YhZV #CAD4CAM #makeitsmarter #webinars #cadcam

WEBINAR - DESIGNER. Último día de registro!!
La mejor solución CAD para llevar la geometría a la fabricación, una de las soluciones complementarias que ofrece <a href="/Hexagon_ps/">Hexagon Production Software</a>
Jueves 4 de Junio a las 11h
Registro aquí: lnkd.in/eP5YhZV
#CAD4CAM #makeitsmarter #webinars #cadcam
VISI (@visicadcam) 's Twitter Profile Photo

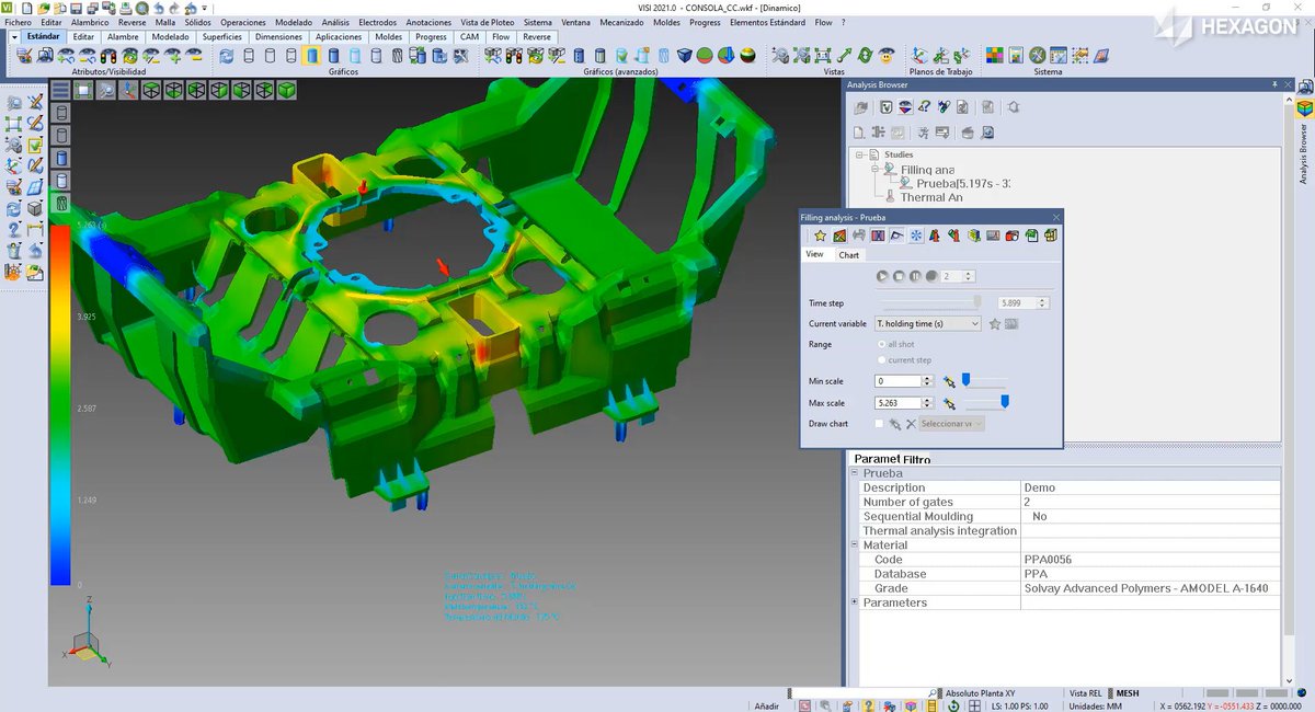
VISI MOLDES: de la pieza al diseño del molde 👉 Regístrese aquí : hxgn.biz/2z9REBC Jueves 18 de Junio 2020 - 11,00 horas VISI MOLDES que es la solución end-to-end para la fabricación de utillajes y la fabricación de los moldes #MakeItSmarter Hexagon Production Software

VISI MOLDES: de la pieza al diseño del molde
👉 Regístrese aquí : hxgn.biz/2z9REBC
Jueves 18 de Junio 2020 - 11,00 horas

VISI MOLDES que es la solución end-to-end para la fabricación de utillajes y la fabricación de los moldes

#MakeItSmarter <a href="/Hexagon_ps/">Hexagon Production Software</a>
Hexagon Production Software Iberia (@verosoftwarees) 's Twitter Profile Photo

VISI Hexagon Production Software Último día de Registro! ➡️hxgn.biz/2z9REBC VISI MOLDES: de la pieza al diseño del molde Jueves 18 de Junio 2020 - 11:00h #MakeItSmarter #CADCAM #Mouldmaker

<a href="/VISIcadcam/">VISI</a> <a href="/Hexagon_ps/">Hexagon Production Software</a> Último día de Registro!
➡️hxgn.biz/2z9REBC

VISI MOLDES: de la pieza al diseño del molde
Jueves 18 de Junio 2020 - 11:00h

#MakeItSmarter #CADCAM #Mouldmaker
Izaro Manufacturing Technology (@izarotech) 's Twitter Profile Photo

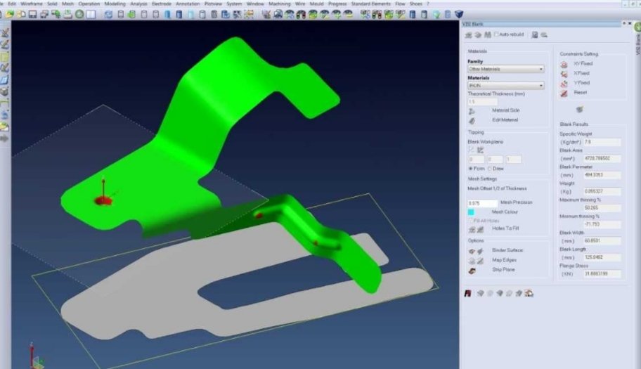
Ahorro de tiempo y mejoras de productividad en la última versión de VISI en los módulos de CAD, Moldes, Progress, CAM, Simulación e Hilo de Hexagon Production Software izaro.com/nueva-version-…

Ahorro de tiempo y mejoras de productividad en la última versión de VISI en los módulos de CAD, Moldes, Progress, CAM, Simulación e Hilo de <a href="/Hexagon_ps/">Hexagon Production Software</a> izaro.com/nueva-version-…
Hexagon Production Software Iberia (@verosoftwarees) 's Twitter Profile Photo

WORKXPLORE 2022 - Technical Briefing 🗓️Jueves 30 Septiembre 16:00 h. ➡️go.ps.hexagonmi.com/l/91962/2021-0… Descubra lo más nuevo de #WORKXPLORE 2022 como advertencia para archivos faltantes, mejoras en árbol de conjunto o el reposicionamiento de mediciones en el #ClientViewer #3DCAD #Viewer

WORKXPLORE 2022 - Technical Briefing
🗓️Jueves 30 Septiembre 16:00 h.
➡️go.ps.hexagonmi.com/l/91962/2021-0…
Descubra lo más nuevo de #WORKXPLORE 2022 como  advertencia para archivos faltantes, mejoras en árbol de conjunto o el reposicionamiento de mediciones en el #ClientViewer #3DCAD #Viewer
FC Barcelona (@fcbarcelona_es) 's Twitter Profile Photo

‼ ÚLTIMA HORA El jugador del primer equipo Eric Garcia tiene unas molestias en la zona inguinal del muslo izquierdo. Pendiente de pruebas para saber el alcance exacto de la lesión

‼ ÚLTIMA HORA

El jugador del primer equipo Eric Garcia tiene unas molestias en la zona inguinal del muslo izquierdo. Pendiente de pruebas para saber el alcance exacto de la lesión