Ulischwarz 📯 🇮🇱🇪🇺🏳️‍🌈 🇺🇦 (@ulimischtmit) 's Twitter Profile
Ulischwarz 📯 🇮🇱🇪🇺🏳️‍🌈 🇺🇦

@ulimischtmit

Verschwörungserzählungen gefährden Ihre Gesundheit‼️
#DieAFDistdasAllerletzte
#NazisRaus 🖕🏼
Bin aus Anstand Antifaschist*in ✊🏼

ID: 1398559909160099843

calendar_today29-05-2021 08:40:57

96,96K Tweet

4,4K Followers

2,2K Following

IrisR (@irisroder42813) 's Twitter Profile Photo

▶️ "Diese Beschwerde könnte den Ausgang vom AfD-Verbot enthüllen! ‼️AfD-Eigentor vor Gericht Erfüllt damit alle Voraussetzungen für ein AfD-Verbot Die AfD hatte versucht, sich mit einem bizarren Argument zu verteidigen.

▶️ "Diese Beschwerde könnte den Ausgang vom AfD-Verbot enthüllen!

‼️AfD-Eigentor vor Gericht

Erfüllt damit alle Voraussetzungen für ein AfD-Verbot

Die AfD hatte versucht, sich mit einem bizarren Argument zu verteidigen.
Volksverpetzer 🇪🇺🇺🇦🏳️‍🌈 (@volksverpetzer) 's Twitter Profile Photo

Die AfD war gegen eine Bildungsreise einer Schulklasse an die Normandie und stimmte gegen die Finanzierung. Also haben wir sie bezahlt (Artikel zum Video). volksverpetzer.de/aktuelles/bild…

hoywoj - aushoywoj.bsky.social (@aushoywoj) 's Twitter Profile Photo

Am 28.09. wird in Freiberg ein neuer Oberbürgermeister gewählt, doch die Rechten haben schon jetzt einen Sieg errungen. CDU-Kandidat Steve Ittershagen hat an einem rechten Wahlforum teilgenommen+dort den menschgemachten Klimawandel geleugnet. Über einen neuen Tiefpunkt der CDU 🧵

Gegen die AfD (@gegen_die_afd) 's Twitter Profile Photo

Recherche: Die AfD, Stolzmedia und Patrick Kolek. Diese Recherche wird Fragen aufwerfen, und zwar, ob die #AfD hinter dem Doxxing von Accounts steckt. #NoAfD Zumindest wenn man sich das Geflecht von Stolzmedia anschaut. Die Linke linksfraktion

Recherche: Die AfD, Stolzmedia und Patrick Kolek. 
Diese Recherche wird Fragen aufwerfen, und zwar, ob die #AfD hinter dem Doxxing von Accounts steckt. #NoAfD Zumindest wenn man sich das Geflecht von Stolzmedia anschaut. <a href="/dieLinke/">Die Linke</a> <a href="/Linksfraktion/">linksfraktion</a>
Gegen die AfD (@gegen_die_afd) 's Twitter Profile Photo

Die Verbindungen eben von Patrick Kolek zur IB, und zur AfD sind fließend, wer also offensiv Menschen doxxt, diese erpresst und bedroht macht das im Namen der #AfD und stört offensiv die Wahlen in NRW! Ruprecht Polenz #NoAfD katapult-mv.de/artikel/von-ro…

Die Verbindungen eben von Patrick Kolek zur IB, und zur AfD sind fließend, wer also offensiv Menschen doxxt, diese erpresst und bedroht macht das im Namen der #AfD und stört offensiv die Wahlen in NRW! <a href="/polenz_r/">Ruprecht Polenz</a> #NoAfD 

katapult-mv.de/artikel/von-ro…
Frederik Schindler (@freddy2805) 's Twitter Profile Photo

Ich habe ein Buch über Björn Höcke geschrieben. Meine investigative Recherche »HÖCKE – Ein Rechtsextremist auf dem Weg zur Macht – Die AfD und ihr gefährlichster Vordenker« erscheint am 15. September im Herder-Verlag. Es geht um Höckes Werdegang, seine »hochpolitische Familie«

Ich habe ein Buch über Björn Höcke geschrieben. Meine investigative Recherche »HÖCKE – Ein Rechtsextremist auf dem Weg zur Macht – Die AfD und ihr gefährlichster Vordenker« erscheint am 15. September im Herder-Verlag. Es geht um Höckes Werdegang, seine »hochpolitische Familie«
ENDSTATION RECHTS. (@er_bund) 's Twitter Profile Photo

Erst durfte der AfD-Politiker Haik Jaeger aufgrund von Zweifeln an seiner Verfassungstreue nicht zur Bürgermeisterwahl antreten, jetzt der nächste Rückschlag: Das frühere #Nordkreuz-Mitglied ist aus dem Polizeidienst entfernt worden: endstation-rechts.de/news/ex-nordkr…

IrisR (@irisroder42813) 's Twitter Profile Photo

Das Atommülllager Asse steht für einen der größten Skandale, dabei war es einmal die Hoffnung der Atomindustrie. ‼️Doch der Berg tut, was er will, und macht den Plan vom atomaren Endlager nun endgültig zum nuklearen Fiasko: ‼️Die Asse läuft voll Wasser‼️ ardmediathek.de/video/Y3JpZDov…

Das Atommülllager Asse steht für einen der größten Skandale, dabei war es einmal die Hoffnung der Atomindustrie. 
‼️Doch der Berg tut, was er will, und macht den Plan vom atomaren Endlager nun endgültig zum nuklearen Fiasko: 
‼️Die Asse läuft voll Wasser‼️
ardmediathek.de/video/Y3JpZDov…
Kreuz Acht (@kreuzacht) 's Twitter Profile Photo

"Aufrufe sich zu bewaffnen, Nazisymbole, völkische Gruppen im Verborgenen – Unsere Recherchen zu drei AfD-Kandidaten im Kreis Unna haben jetzt dazu geführt, dass der Staatsschutz gegen sie ermittelt." www1.wdr.de/nachrichten/ru…

Ulischwarz 📯 🇮🇱🇪🇺🏳️‍🌈 🇺🇦 (@ulimischtmit) 's Twitter Profile Photo

Moin Bubble 🫧💕☕🙋🏻‍♀️ Endlich isses wieder soweit und ich bin wieder in der Lage, alleine zu reisen. 🚄🧳 Sollte ich nicht ankommen, findet ihr mich im Bermuda Dreieck 😉

Moin Bubble 🫧💕☕🙋🏻‍♀️
Endlich isses wieder soweit und ich bin wieder in der Lage, alleine zu reisen. 🚄🧳
Sollte ich nicht ankommen, findet ihr mich im Bermuda Dreieck 😉
Mr. Pinguin (@pinguin_cologne) 's Twitter Profile Photo

Diesen Samstag 13.09 18 Uhr im Hopla #Köln #Kalk Va mit Andreas Kemper gegen den "Marsch für das Leben". Schicken wir die Fundis wieder in die Hölle!

Diesen Samstag 13.09 18 Uhr im Hopla #Köln #Kalk Va mit <a href="/AndreasKemper/">Andreas Kemper</a> gegen den "Marsch für das Leben". Schicken wir die Fundis wieder in die Hölle!
Gegen die AfD (@gegen_die_afd) 's Twitter Profile Photo

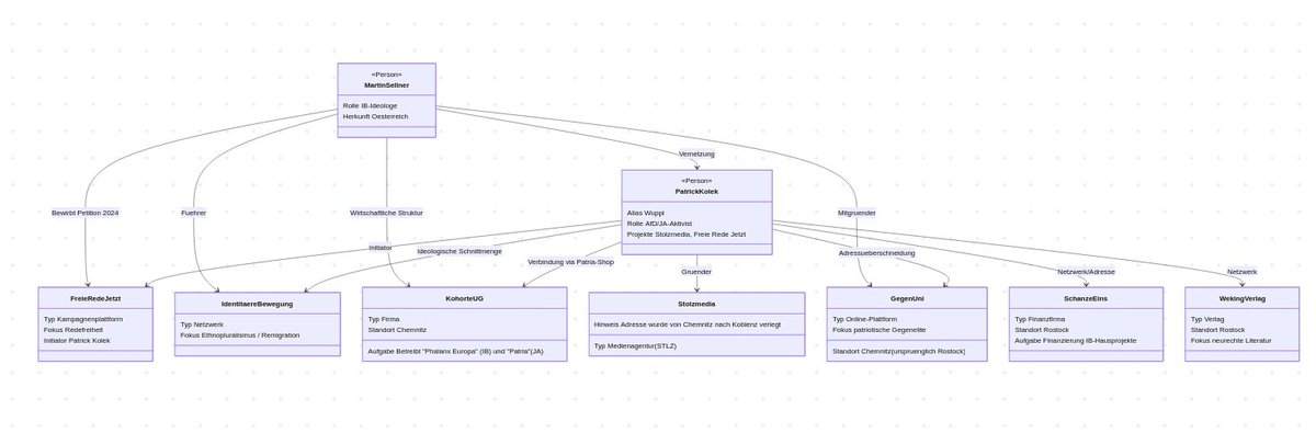
Patrick „Wuppi“ Kolek (AfD/JA) betreibt Stolzmedia (Adresse von #Chemnitz nach #Koblenz verlegt) & Freie Rede Jetzt. Verknüpft mit IB-nahen Strukturen (Kohorte UG, Schanze Eins, GegenUni, Weking Verlag). #Sellner bewirbt seine Kampagne.

Patrick „Wuppi“ Kolek (AfD/JA) betreibt Stolzmedia (Adresse von #Chemnitz nach #Koblenz verlegt) &amp; Freie Rede Jetzt. Verknüpft mit IB-nahen Strukturen (Kohorte UG, Schanze Eins, GegenUni, Weking Verlag). #Sellner bewirbt seine Kampagne.