Shivam Dapkekar (@shivam_d2502) 's Twitter Profile
Shivam Dapkekar

@shivam_d2502

VIT'27

AI|Computing|Deep learning|Statistics

ID: 1763251249372090368

calendar_today29-02-2024 17:14:09

8 Tweet

14 Followers

311 Following

Shivam Dapkekar (@shivam_d2502) 's Twitter Profile Photo

📌 Just launched a Multi-Class Fingerprint Image Dataset on Kaggle 1000 images | 5 classes (Arch, Tented Arch, Left/Right Loop, Whorl) Includes labeled CSVs – ideal for classification & biometrics. 🔗 [kaggle.com/datasets/shiva…]

📌 Just launched a Multi-Class Fingerprint Image Dataset on <a href="/kaggle/">Kaggle</a> 
1000 images | 5 classes (Arch, Tented Arch, Left/Right Loop, Whorl)
Includes labeled CSVs – ideal for classification &amp; biometrics.
🔗 [kaggle.com/datasets/shiva…]
Shivam Dapkekar (@shivam_d2502) 's Twitter Profile Photo

📘 Implemented the LeNet-5 research paper from scratch using PyTorch. Includes full training pipeline, loss/accuracy plots, and original paper. 🔗 GitHub: github.com/Dgksv/Paper-Im…

📘 Implemented the LeNet-5 research paper from scratch using PyTorch.
Includes full training pipeline, loss/accuracy plots, and original paper.
🔗 GitHub: github.com/Dgksv/Paper-Im…
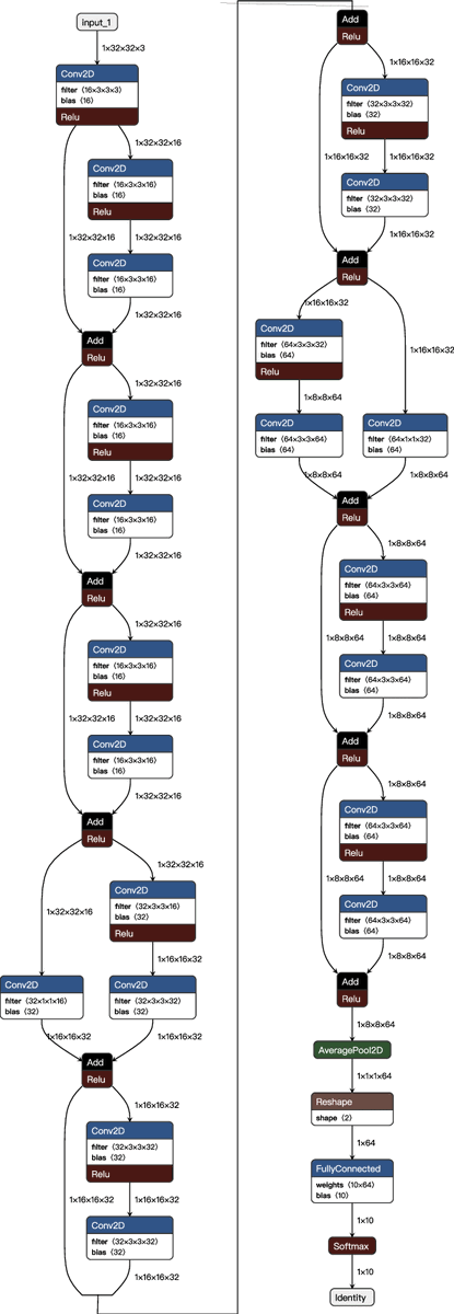
Shivam Dapkekar (@shivam_d2502) 's Twitter Profile Photo

📘 Implemented AlexNet from scratch in PyTorch Trained on CIFAR-10 → achieved 85.39% validation accuracy. Fully reproducible code + plots on GitHub 🔗 github.com/shivamd2502/Pa… #DeepLearning #PyTorch #ComputerVision #AI

📘 Implemented AlexNet from scratch in PyTorch
 Trained on CIFAR-10 → achieved 85.39% validation accuracy.
 Fully reproducible code + plots on GitHub
🔗 github.com/shivamd2502/Pa…
#DeepLearning #PyTorch #ComputerVision #AI
Shivam Dapkekar (@shivam_d2502) 's Twitter Profile Photo

Published a blog on Byte Pair Encoding (BPE) — a key tokenization method behind models like GPT. The post combines research insights and GPT-driven explanations with step-by-step examples and frequency tables. medium.com/@shivamdapkeka…