Soyoung Park (@yangyang7079) 's Twitter Profile
Soyoung Park

@yangyang7079

Developmental Neuroscientist. Love ๐Ÿถ, โšฝ๏ธ, and classic music ๐ŸŽถ ๐ŸŽป

ID: 741125747033673728

calendar_today10-06-2016 04:32:02

675 Tweet

372 Followers

437 Following

Dr Josca Schoonejans (@jmschoonejans) 's Twitter Profile Photo

My *first* first author paper, "Maternal #Metformin Intervention during Obese Glucose-Intolerant Pregnancy Affects Adiposity in Young Adult Mouse Offspring in a Sex-Specific Manner", is finally online! Ozanne lab IJMS MDPI #AdiposeTissue #SexDifferences mdpi.com/1422-0067/22/1โ€ฆ

Ozanne lab (@ozannelab) 's Twitter Profile Photo

We have an opening in the lab for a postdoc! If you, or anyone you know, has experience in cardio- metabolic phenotyping & interested in how maternal obesity alters lifelong health of offspring then apply at: jobs.cam.ac.uk/job/32269/ Closing date 5th Dec, get in touch with any Qs!

Endocrine Society Journals (@endosocjournals) 's Twitter Profile Photo

The arcuate nucleus's role in regulation of #metabolism explained in Featured Article, free-to-view in #EndocrineReviews. #obesity #neuroendocrinology Endocrine Society doi.org/10.1210/endrevโ€ฆ

shalev itzkovitz (@sitzkovitz) 's Twitter Profile Photo

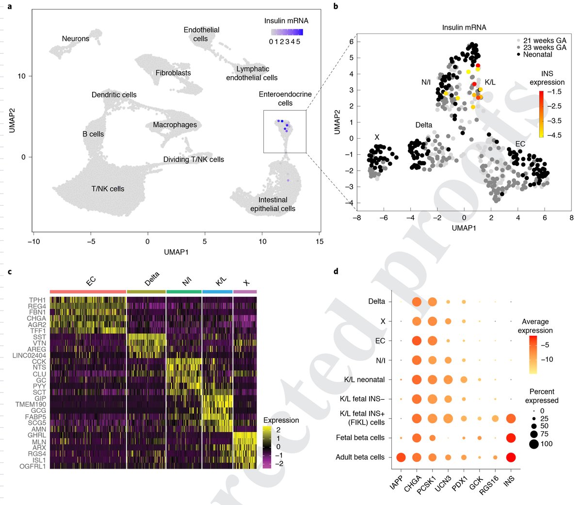
Our paper online in Nature Medicine: Insulin is expressed by enteroendocrine cells during human fetal development. nature.com/articles/s4159โ€ฆ. A wonderful collaboration with Konnikova lab led by Adi Egozi. 1/6

Our paper online in <a href="/NatureMedicine/">Nature Medicine</a>: Insulin is expressed by enteroendocrine cells during human fetal development. nature.com/articles/s4159โ€ฆ. A wonderful collaboration with <a href="/LizaKonnikova/">Konnikova lab</a> led by <a href="/AdiEgozi/">Adi Egozi</a>. 1/6
Dr Naresh Hanchate, PhD (@naresh_hanchate) 's Twitter Profile Photo

scRNA-seq analyses of human hypothalamus development! Deciphering the spatial-temporal transcriptional landscape of human hypothalamus development Cell Stem Cell sciencedirect.com/science/articlโ€ฆ

scRNA-seq analyses of human hypothalamus development!

Deciphering the spatial-temporal transcriptional landscape of human hypothalamus development
<a href="/CellStemCell/">Cell Stem Cell</a> 

sciencedirect.com/science/articlโ€ฆ
Tony K.T. Lam (@tonyktlam) 's Twitter Profile Photo

Congrats to Diego Bohorquez, Kelly Buchanan and colleagues on their elegant studies ... was an absolute delight to author the News and Views with Jessica and Frank! (rdcu.be/cEV4n)! nature.com/articles/s4159โ€ฆ Alberta Diabetes

Cell Metabolism (@cell_metabolism) 's Twitter Profile Photo

A little stress goes a long way: ๐Ÿญ๐Ÿƒโ€โ™€๏ธHow regular running stimulates #mitohormesis pathways in the๐Ÿง brain and ๐Ÿ”ฅadipose tissue #CellMet1YearAgo #openaccess cell.com/cell-metabolisโ€ฆ

Fueger Laboratory (@fuegerlab) 's Twitter Profile Photo

We lost a legend in metabolism โ€” Peter J Roach. Born in Rangeworthy, UK on June 8, 1948. Departed on March 11, 2022. Exceptional scientist and mentor. Fabulous colleague.

We lost a legend in metabolism โ€” Peter J Roach. Born in Rangeworthy, UK on June 8, 1948. Departed on March 11, 2022. Exceptional scientist and mentor. Fabulous colleague.
Lauren Fishbein (@lmfendo) 's Twitter Profile Photo

Celebrating Simon Rhodes last night & his Sidney H. Ingbar Distinguished Service Laureate Award from Endocrine Society. So well earned for his work in DEI & early career development since #FLARE inception, #ECF, #SRF (now REGMS), & everyday mentoring to all of us. ๐Ÿ‘๐Ÿผ๐Ÿ‘๐Ÿผ๐Ÿ‘๐Ÿผ #ENDO2022

Celebrating <a href="/rhodes_simon/">Simon Rhodes</a> last night &amp; his Sidney H. Ingbar Distinguished Service Laureate Award from <a href="/TheEndoSociety/">Endocrine Society</a>. So well earned for his work in DEI &amp; early career development since #FLARE inception, #ECF, #SRF (now REGMS), &amp; everyday mentoring to all of us. ๐Ÿ‘๐Ÿผ๐Ÿ‘๐Ÿผ๐Ÿ‘๐Ÿผ #ENDO2022
Lauren Fishbein (@lmfendo) 's Twitter Profile Photo

And today, Simon Rhodes officially receives the distinguished service award for his work for #DEI and #earlycareer mentoring. ๐Ÿ‘๐Ÿผ๐Ÿ‘๐Ÿผ๐Ÿ‘๐ŸผEndocrine Society #ENDO2022

And today, <a href="/rhodes_simon/">Simon Rhodes</a> officially receives the distinguished service award for his work for #DEI and #earlycareer mentoring. ๐Ÿ‘๐Ÿผ๐Ÿ‘๐Ÿผ๐Ÿ‘๐Ÿผ<a href="/TheEndoSociety/">Endocrine Society</a> #ENDO2022
Monica Imbernon (@monicaimb) 's Twitter Profile Photo

Find out how tanycytes facilitate the anti-obesity actions of liraglutide. Letโ€™s keep fighting metabolic diseases! Thanks to all the authors for this brilliant work Lille Neuroendocrinology Caroline Bonner and Cell Metabolism for their support. authors.elsevier.com/c/1fG9k5WXUlP5โ€ฆ

Molecular Metabolism (@molmetab) 's Twitter Profile Photo

New data on the recently approved dual #GIP and #GLP_1 #receptor agonist relating to #thermogenesis in BAT. ๐Ÿ‘ฉโ€๐Ÿ”ฌ๐Ÿ‘จโ€๐Ÿ”ฌDuke University School of Medicine Former Account of Eli Lilly and Company โžก๏ธsciencedirect.com/science/articlโ€ฆ

New data on the recently approved dual #GIP and #GLP_1 #receptor agonist relating to #thermogenesis in BAT.

๐Ÿ‘ฉโ€๐Ÿ”ฌ๐Ÿ‘จโ€๐Ÿ”ฌ<a href="/DukeMedSchool/">Duke University School of Medicine</a> <a href="/LillyPad/">Former Account of Eli Lilly and Company</a> 
โžก๏ธsciencedirect.com/science/articlโ€ฆ
Maly Cosco (@malycat03) 's Twitter Profile Photo

Impactful words by Carolyn Bertozzi today on how diversity in her trainees enabled creativity, not playing by the rules, and ultimately the work that built the field of bioorthogonal chemistry. Diverse science leads to better science!

Ozanne lab (@ozannelab) 's Twitter Profile Photo

New comment with @lauradearden3 is online now Nature Metabolism, in which we describe some pitfalls of designing rodent studies that investigate intergenerational transmission of disease (with focus on our speciality of obesity risk) & how best to avoid them nature.com/articles/s4225โ€ฆ

Giles Yeo (@gilesyeo) 's Twitter Profile Photo

Our work creating a comprehensive 'Spatio-cellular' map of the human hypothalamus is out on bioRxiv biorxiv.org/content/10.110โ€ฆ

Our work creating a comprehensive 'Spatio-cellular' map of the human hypothalamus is out on <a href="/biorxivpreprint/">bioRxiv</a> biorxiv.org/content/10.110โ€ฆ
Michael Krashes (@michael_krashes) 's Twitter Profile Photo

New collab with the Campbell John Campbell lab just dropped. Addison addison_webster used RAMPANT to identify a Glp1r-expressing input to AgRP neurons that Jordan @jordanjosbecker showed responds to liraglutide and suppresses appetite via AgRP connectivity biorxiv.org/content/10.110โ€ฆ

Sebastien G Bouret (@sebastienbouret) 's Twitter Profile Photo

Oxytocin isnโ€™t just the โ€œlove hormoneโ€: it helps wire the brainโ€™s metabolic circuits! ๐Ÿง  In our new โฆPLOS Biologyโฉ study, we show that OT neurons guide the postnatal development of POMC and AgRP pathways that control energy balance journals.plos.org/plosbiology/arโ€ฆ