Johns Hopkins Pain (@hopkinspain) 's Twitter Profile
Johns Hopkins Pain

@hopkinspain

The Johns Hopkins Division of Pain Medicine offers safe, state of the art care to patients in pain by promoting strong clinical service, education and research.

ID: 919210940087840773

linkhttp://anesthesiology.hopkinsmedicine.org/pain-medicine-and-pain-research/ calendar_today14-10-2017 14:39:00

400 Tweet

1,1K Takipçi

256 Takip Edilen

NIDDK (@niddkgov) 's Twitter Profile Photo

Researchers from Saint Louis University and NIDDK discovered activating a mitochondrial adenosine receptor (A3AR) protects rodent neurons from chemotherapy-induced neurotoxicity (CIPN), a common cause of nerve pain in cancer patients jneurosci.org/content/early/… SfN Journals

Researchers from <a href="/SLU_Official/">Saint Louis University</a> and NIDDK discovered activating a mitochondrial adenosine receptor (A3AR) protects rodent neurons from chemotherapy-induced neurotoxicity (CIPN), a common cause of nerve pain in cancer patients jneurosci.org/content/early/… <a href="/SfNJournals/">SfN Journals</a>
🩺 Hari (హరి 🇮🇳) Kalagara (@kalagarahari) 's Twitter Profile Photo

💥🆙Consensus practice infection control guidelines for regional anesthesia and pain medicine 🆕💥 🆓🖇️ rapm.bmj.com/content/early/… 🔥Huge works, massive article with 50 pages, 700 references 🔥 🔺state-of- the-art …article🔺 David Provenzano, MD Congrats to All Authors ASRA Pain Medicine 👏

💥🆙Consensus practice infection control guidelines for regional anesthesia and pain medicine 🆕💥
🆓🖇️ rapm.bmj.com/content/early/…
🔥Huge works, massive article with 50 pages, 700 references 🔥
🔺state-of- the-art …article🔺 <a href="/DProvenzanoMD/">David Provenzano, MD</a> 
Congrats to All Authors <a href="/ASRA_Society/">ASRA Pain Medicine</a> 👏
Eric Topol (@erictopol) 's Twitter Profile Photo

In Science Magazine today, the discovery of the neuroimmune itch-scratch circuit. And why scratching can make things worse science.org/doi/10.1126/sc… science.org/doi/10.1126/sc…

In <a href="/ScienceMagazine/">Science Magazine</a> today, the discovery of the neuroimmune itch-scratch circuit. And why scratching can make things worse  
science.org/doi/10.1126/sc…
science.org/doi/10.1126/sc…
Nature Reviews Drug Discovery (@natrevdrugdisc) 's Twitter Profile Photo

FDA approves new non-opioid pain drug tinyurl.com/3zxb6vrd The FDA has approved Vertex’s suzetrigine, an oral inhibitor of the ion channel NaV1.8, for the treatment of moderate to severe acute pain, providing a much-needed new option Background here tinyurl.com/5x7zyduj

FDA approves new non-opioid pain drug tinyurl.com/3zxb6vrd

The FDA has approved Vertex’s suzetrigine, an oral inhibitor of the ion channel NaV1.8, for the treatment of moderate to severe acute pain, providing a much-needed new option

Background here tinyurl.com/5x7zyduj
The New York Times (@nytimes) 's Twitter Profile Photo

Breaking News: The FDA approved a new medication to treat pain from an injury or surgery. Unlike opioid pain medicines, it cannot become addictive. nyti.ms/4jvz9J4

British Journal of Anaesthesia (@bjajournals) 's Twitter Profile Photo

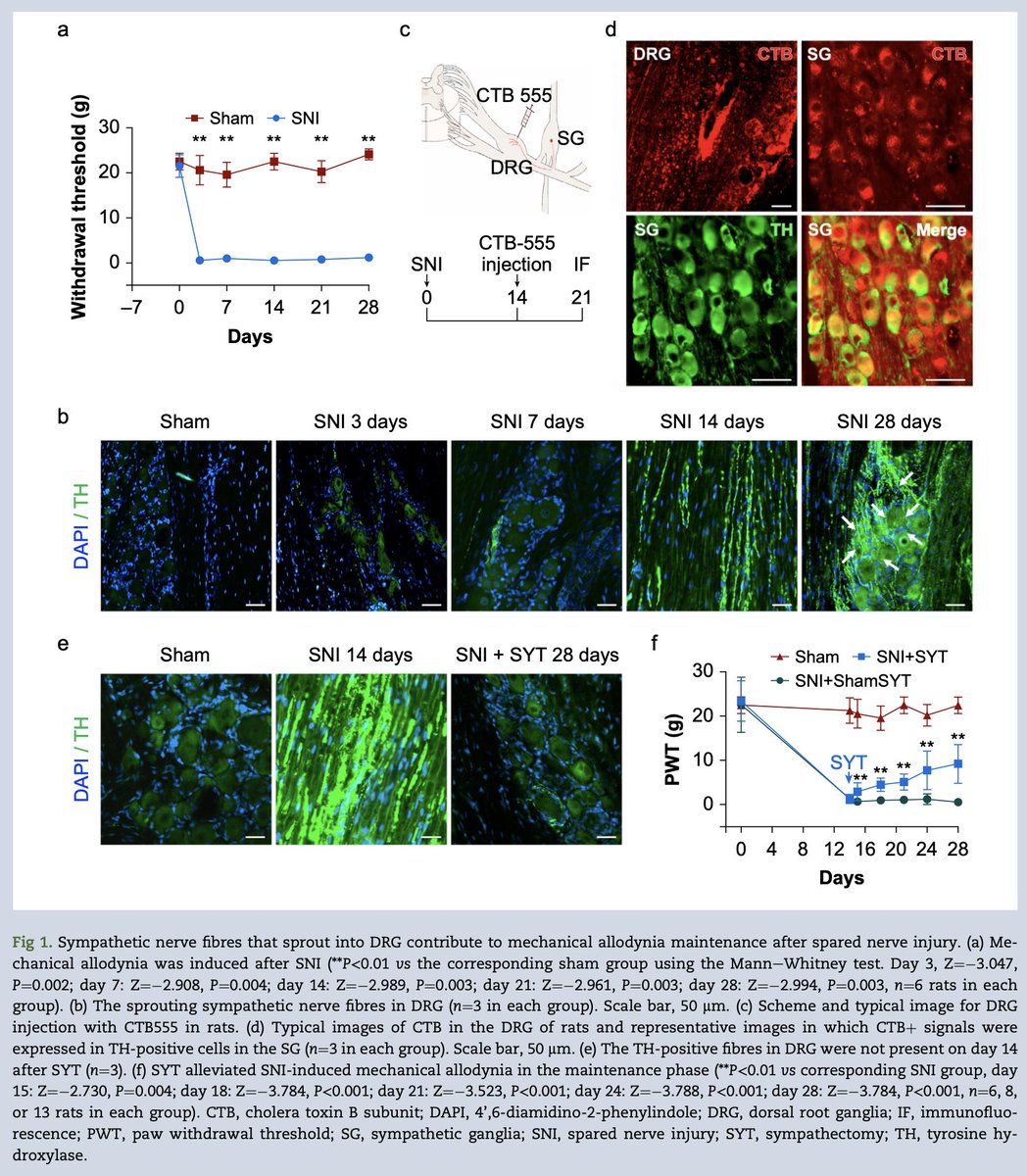
Norepinephrine and CXCL16 are co-released from the terminals of sympathetic nerve fibres in the dorsal root ganglion & synergistically contribute to the maintenance of neuropathic pain #pain #laboratory #cytokines bjanaesthesia.org/article/S0007-…

Norepinephrine and CXCL16 are co-released from the terminals of sympathetic nerve fibres in the dorsal root ganglion &amp;  synergistically contribute to the maintenance of neuropathic pain #pain #laboratory #cytokines

bjanaesthesia.org/article/S0007-…
UCSF Anesthesia and Perioperative Care (@ucsfanesthesia) 's Twitter Profile Photo

We are sad to announce that Dr. Ronald D. Miller has passed away. He served as our chair from 1984 until 2008, and was one of the most successful physician-scientist-leaders in the field’s history. Read more about his remarkable life and legacy: anesthesia.ucsf.edu/news/rememberi…

We are sad to announce that Dr. Ronald D. Miller has passed away. He served as our chair from 1984 until 2008, and was one of the most successful physician-scientist-leaders in the field’s history. Read more about his remarkable life and legacy: anesthesia.ucsf.edu/news/rememberi…
Jay Karri, MD, MPH (@jaykarrimd) 's Twitter Profile Photo

🚨Time to rethink the SCS trial-to-implant ratio?🚨 With recent implant rates >80%, are trial-to-implant ratios are still meaningful? Or is it time to update utilization metrics to include explant and per-capita ratios? Eellan Sivanesan, MD, FASA Ryan D'Souza, MD bit.ly/3QSdihN

NANS Official (@nans_ion) 's Twitter Profile Photo

MEMBER SPOTLIGHT: Eellan Sivanesan, MD, FASA is shaping the future of #neuromodulation! 🔬✨ As Director of Neuromodulation at Johns Hopkins Medicine, he is dedicated to leveraging #neurostimulation for patients with chronic pain & non-traditional indications. Read more: neuromodulation.org/member-sivanes…

MEMBER SPOTLIGHT: <a href="/DoctorSivaMD/">Eellan Sivanesan, MD, FASA</a> is shaping the future of #neuromodulation! 🔬✨ As Director of Neuromodulation at <a href="/HopkinsMedicine/">Johns Hopkins Medicine</a>, he is dedicated to leveraging #neurostimulation for patients with chronic pain &amp;  non-traditional indications. Read more: neuromodulation.org/member-sivanes…
Christopher Eccleston (@chris_eccleston) 's Twitter Profile Photo

So pleased this one now out with the amazing Sarah Garfinkel Interoception and pain: body–mind integration, rupture, and ... : PAIN journals.lww.com/pain/fulltext/…

Pain Research Forum (@painresforum) 's Twitter Profile Photo

What do you think the next step will be in mechanism-based nonopioid analgesic #painmanagement? Zeng et al. review the challenges and breakthroughs, as well as the need for pharmacodynamically distinct multimodal interventions in Journal of Clinical Investigation bit.ly/44cmzJ8 #PRF

What do you think the next step will be in mechanism-based nonopioid analgesic #painmanagement? Zeng et al. review the challenges and breakthroughs, as well as the need for pharmacodynamically distinct multimodal interventions in <a href="/jclinicalinvest/">Journal of Clinical Investigation</a> bit.ly/44cmzJ8 #PRF
NIH (@nih) 's Twitter Profile Photo

Nearly 19 million U.S. children—1 in 4—lived with at least one parent or primary caregiver who had a substance use disorder in 2023. The findings highlight the need for treatment for parents and interventions for families affected by substance use disorders.

Pain News Network (@painnewsnetwork) 's Twitter Profile Photo

The U.S. FDA has created a new program that will speed up the approval of new drugs before clinical trials are even completed, and without the usual oversight by FDA staff and advisors. What could possibly go wrong? Dr. Marty Makary bit.ly/4jXhsB5

Brian S. Kim (@itchdoctor) 's Twitter Profile Photo

It is unbelievable that when I started my lab 11 years ago people referred to itch as a "niche" therapeutic domain. Look at the monthly Rx of Ebglyss and Adbry (anti-IL-13 mAb) and Nemluvio (anti-IL-31RA mAb) since launch. Dupixent (anti-IL-4R mAb) is not on this chart because

It is unbelievable that when I started my lab 11 years ago people referred to itch as a "niche" therapeutic domain. Look at the monthly Rx of Ebglyss and Adbry (anti-IL-13 mAb) and Nemluvio (anti-IL-31RA mAb) since launch. Dupixent (anti-IL-4R mAb) is not on this chart because
Kathleen Sluka (@ksluka0101) 's Twitter Profile Photo

Just arrived in my office-3rd edition of my book. New chapters, my original art, patient stories, and case studies. Available in September....#kathleensluka #slukaart #painscience ⁦UIowa PTRS⁩ ⁦University of Iowa Health Care⁩ ⁦Carver College of Medicine⁩ ⁦Iowa Neuroscience Institute

Just arrived in my office-3rd edition of my book. New chapters, my original art, patient stories, and case studies. Available in September....#kathleensluka #slukaart #painscience ⁦<a href="/UIowaPTRS/">UIowa PTRS</a>⁩
⁦<a href="/uihealthcare/">University of Iowa Health Care</a>⁩ ⁦<a href="/IowaMed/">Carver College of Medicine</a>⁩ ⁦<a href="/UIowaNeuro/">Iowa Neuroscience Institute</a>⁩
Regional Anesthesia & Pain Medicine (@rapmonline) 's Twitter Profile Photo

💊 Lost in conversion? Converting intrathecal to oral opioids isn't as simple as 1:300. This RAPM case report shows: 🧩 Real-life ratios = 1:2 to 1:12 ⚠️ 1:300 may be dangerously outdated 🔗 doi.org/10.1136/rapm-2… By @talktoratan Eellan Sivanesan, MD, FASA #Opioids #RAPM

💊 Lost in conversion?
Converting intrathecal to oral opioids isn't as simple as 1:300.

This RAPM case report shows:
🧩 Real-life ratios = 1:2 to 1:12
⚠️ 1:300 may be dangerously outdated

🔗 doi.org/10.1136/rapm-2…

By @talktoratan <a href="/DoctorSivaMD/">Eellan Sivanesan, MD, FASA</a>
 
#Opioids #RAPM
Eellan Sivanesan, MD, FASA (@doctorsivamd) 's Twitter Profile Photo

Chronic pain remains a major challenge—despite scientific progress, many patients still face delays, stigma, and limited options. I spoke with Newsweek about why better science hasn’t always led to better care. newsweek.com/2025/08/22/chr… #ChronicPain #PainResearch #HealthPolicy