
Amin Abedini
@aminabedini1990
MD | Internal Medicine Resident @UMMC
Aspirant Nephrologist & Physician-Scientist
Single-Cell RNA-Seq | Spatial Transcriptomics
Formerly @Susztaklab, @Penn
ID: 1547366823791890432
13-07-2022 23:46:24
18 Tweet
103 Takipçi
239 Takip Edilen

Single-cell multi-omic & spatial profiling of human kidneys implicates the fibrotic microenvironment in kidney disease progression ft. Amin Abedini, Jonathan Levinsohn & Katalin Susztak (Penn Kidney/ Penn IDOM/ Penn Genetics/ Children's Hospital) Nature Genetics tinyurl.com/489kkacd



Kidney Cell Gene Signatures as the next generation pathologists. Nice to see our work highlighted on the front page of the September issues of ASN Kidney News lead by 2 excellent physician scientist in the lab Amin Abedini Jon Levinsohn nature.com/articles/s4158…


The Susztak lab is ready to share amazing new results at the 2024 American Society of Nephrology week 🧠🧬🫘Warning: attending our talks may result in spontaneous kidney knowledge overload. Bring coffee & stay hydrated ☕️💧#KidneyWk


Incredible that our Nature Genetics paper is also featured at American Society of Nephrology #KidneyWk2024 opening session by @DrDeidraCrews

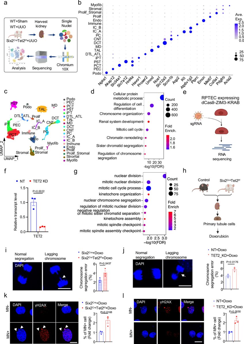
🚨Excited to share our @LiangXiuejie latest paper in Nature Communications! We identified #TET2 as a novel risk gene for kidney disease. By linking GWAS with single-cell and CRISPR studies, we reveal how TET2 impacts DNA repair and activates cytosolic nucleotide sensors.

#TET2 germline variants & kidney disease ft. Xiujie Liang, Hongbo Liu, Hailong Hu, Eunji Ha, Jianfu Zhou, Amin Abedini, Andrea Sánchez-Navarro, Konstantin Klötzer & Katalin Susztak (Penn Kidney/ Penn Genetics) Nature Communications nature.com/articles/s4146…


🎇Our new paper in Science Magazine: Kidney Multiome-Based Genetic Scorecard Reveals Convergent Coding and Regulatory Variants. Hongbo Liu science.org/doi/10.1126/sc… 1. Full spectrum of genetic variants related to kidney function (1,000 loci). 2. Comprehensive annotation of



Multi-population study into genetic architecture of human #KidneyFunction discovers 124 genes amenable to targeting by FDA-approved drugs doi.org/10.1126/scienc… Katalin Susztak Dr. Marylyn D. Ritchie, PhD #TranslationalScience #DrugRepurposing


New research out in Science Magazine from Hongbo Liu & Katalin Susztak (Penn Kidney/ Penn IDOM/ Penn Genetics) provides a genetic map of kidney function & introduces a kidney multiome-based genetic scorecard for disease diagnostics & therapeutic development tinyurl.com/ubkutd4s


Nice summary of our paper by Anna Kottgen Matthias Wuttke GWAS scorecard prioritizes kidney genes using coding and regulatory variants | Nature Reviews Nephrology nature.com/articles/s4158…


Nice summary of our paper by Pascal Schlosser and Anna Köttgen Kidney International kidney-international.org/article/S0085-…

🚨 Big news from @SusztakLab! Our paper is out in Nature Genetics: "From Million-Cell Atlases to One-Patient Reports" 🧬🧑⚕️Together with biostats wizard @NancyRZhang and physician-scientist trainee Konstantin Klötzer, we built a cross-species single-cell kidney atlas and analytics


My birthday is a joyful milestone. Seeing our work published is a proud achievement. Having both happen on the same day — truly unforgettable! Thank you Nature Medicine🥳 Excited to share our new study: The proteogenomic landscape of the human kidney and implications for


New AI tools developed by researchers in the Perelman School of Medicine and the Wharton School can analyze kidney disease at the cellular level to match the most effective treatments and speed up solutions. Katalin Susztak Penn Kidney spr.ly/6018fUoIj


Comprehensive #Proteogenomics (pQTL) of human kidneys discerning genetically regulated protein changes in #KidneyFunction and #CardioKidneyMetabolicDisease (CKM) offer targetable mechanism nature.com/articles/s4159… Katalin Susztak #TranslationalScience
