Zhouping Hong (@zhoupingh) 's Twitter Profile
Zhouping Hong

@zhoupingh

Postdoc at Harvard/BCH @WuLabHarvard. PhD @YaleCellBio, Reinisch lab. Interested in inflammasome, organelle dynamics, and membrane, and protein homeostasis.

ID: 1124008437648699397

calendar_today02-05-2019 17:51:09

30 Tweet

120 Followers

208 Following

Zhouping Hong (@zhoupingh) 's Twitter Profile Photo

Excited to share our new story about Vps13. Here we showed the PxP motifs binding mechanisms with Vps13 VAB domain and discovered two new scramblases, MCP1 and XK for Vps13 bulk lipid transfer. rupress.org/jcb/article/22…

bioRxiv (@biorxivpreprint) 's Twitter Profile Photo

Mitoguardin-2 is a lipid transporter and its lipid transfer ability is required for function biorxiv.org/cgi/content/sh… #bioRxiv

Zhouping Hong (@zhoupingh) 's Twitter Profile Photo

Excited to share the story about mitoguardin-2, which we found is a non-specific phospholipid transporter and whose ability to transfer lipids is essential for its function in mitochondria morphology and lipid droplet formation

Journal of Cell Biology (@jcellbiol) 's Twitter Profile Photo

Mitoguardin-2–mediated lipid transfer preserves mitochondrial morphology and #LipidDroplet formation, say Zhouping Hong Zhouping Hong, Karin Reinisch and colleagues Yale Cell Biology: bit.ly/3zcTxt3 #Organelles #Membrane #lipid #mitochondria #ER_literature

Mitoguardin-2–mediated lipid transfer preserves mitochondrial morphology and #LipidDroplet formation, say Zhouping Hong <a href="/ZhoupingH/">Zhouping Hong</a>, Karin Reinisch and colleagues <a href="/YaleCellBio/">Yale Cell Biology</a>: bit.ly/3zcTxt3

#Organelles #Membrane #lipid #mitochondria #ER_literature
Journal of Cell Biology (@jcellbiol) 's Twitter Profile Photo

Mitoguardin-2's lipid transfer ability is essential for its function in #mitochondria. Zhouping Hong, Reinisch et al. Yale Cell Biology show that mitoguardin-2–mediated lipid transfer preserves mitochondrial morphology and #LipidDroplet formation bit.ly/3zcTxt3

Mitoguardin-2's lipid transfer ability is essential for its function in #mitochondria. <a href="/ZhoupingH/">Zhouping Hong</a>, Reinisch et al. <a href="/YaleCellBio/">Yale Cell Biology</a> show that mitoguardin-2–mediated lipid transfer preserves mitochondrial morphology and #LipidDroplet formation bit.ly/3zcTxt3
Graef Lab (@graeflab) 's Twitter Profile Photo

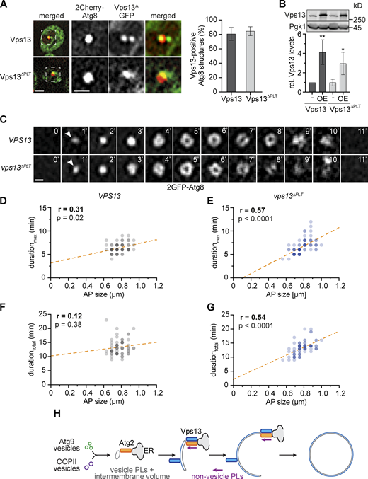
First transatlantic preprint from the Graef Lab! We found that Atg2 cooperates with Vps13 to channel phospholipids into autophagosome membranes during #autophagy. Very proud of the work from Rahel Dabrowski and susanna.tulli! biorxiv.org/content/10.110…

Zhouping Hong (@zhoupingh) 's Twitter Profile Photo

Attending the #CellBio2022 for the first time. I will present my work on mitoguardin 2 with poster P2124 titled "MIGA2 is a lipid transporter and its lipid transfer ability is essential for its role in mitochondrial and lipid droplet biology" in Organelle Contact Sites session.

Melia Lab (@tj_melialab) 's Twitter Profile Photo

The Melia Lab is excited for #CellBio2022! Check out posters by our awesome grad students at the Autophagy session on Sunday (Devin Fuller B577 and Emily B578) and Establishing and Maintaining Organelle Structure on Monday (Taryn Olivas B433 and Justin Korfhage B432). (1/2)

Zhouping Hong (@zhoupingh) 's Twitter Profile Photo

Got my negative COVID test results yesterday. Haven’t heard anyone catch COVID during the American Society for Cell Biology #cellbio2022 . That’s a big success already. Not to mention the great science and connections I learned and made.😆😆😆

Journal of Cell Biology (@jcellbiol) 's Twitter Profile Photo

Signal sequences encode information for protein folding in the endoplasmic reticulum, say Sha Sun, Xia Li, and Malaiyalam Mariappan Mals Mariappan @yalewestcampus Yale Cell Biology: bit.ly/3ukxOfV #ProteinHomeostasis #Biochemistry

Signal sequences encode information for protein folding in the endoplasmic reticulum, say Sha Sun, Xia Li, and Malaiyalam Mariappan <a href="/MariappanLab/">Mals Mariappan</a> @yalewestcampus <a href="/YaleCellBio/">Yale Cell Biology</a>: bit.ly/3ukxOfV 

#ProteinHomeostasis #Biochemistry
Journal of Cell Biology (@jcellbiol) 's Twitter Profile Photo

Rahel Dabrowski Rahel Dabrowski, Susanna Tulli susanna.tulli, & Martin Graef Graef Lab discover that two conserved bridge-like tether proteins, Atg2 & Vps13, drive parallel phospholipid transfer into rapidly forming autophagosomes during #autophagy bit.ly/4239NJ4

Rahel Dabrowski <a href="/DabrowskiRahel/">Rahel Dabrowski</a>, Susanna Tulli <a href="/susanna_tulli/">susanna.tulli</a>, &amp; Martin Graef <a href="/GraefLab/">Graef Lab</a> discover that two conserved bridge-like tether proteins, Atg2 &amp; Vps13, drive parallel phospholipid transfer into rapidly forming autophagosomes during #autophagy bit.ly/4239NJ4
Bewersdorf Lab (@bewersdorflab) 's Twitter Profile Photo

⚡️FLASH-PAINT 💡- rapid, highly efficient multiplexing (super-resolution) microscopy - is out on bioRxiv. (biorxiv.org/content/10.110…) We hope our 12-color super-resolution images electrify you as much as us: cellular complexity unlocked! Florian Schueder Yale Cell Biology #DNAPAINT🧬🔬

⚡️FLASH-PAINT 💡- rapid, highly efficient multiplexing (super-resolution) microscopy - is out on bioRxiv. (biorxiv.org/content/10.110…) We hope our 12-color super-resolution images electrify you as much as us: cellular complexity unlocked! <a href="/FSchueder/">Florian Schueder</a> <a href="/YaleCellBio/">Yale Cell Biology</a> #DNAPAINT🧬🔬
VanniLab (@labvanni) 's Twitter Profile Photo

Let’s start the week in style: just out in Biorxiv one of the most important results from my lab, with the Reinisch lab Yale School of Medicine: “Lipid scrambling is a general feature of protein insertases”. The title pretty much sums it up. Short 🧵(1/13). biorxiv.org/content/10.110…