🦋 Youknowwho2b 🦋 (@youknowwho2b) 's Twitter Profile
🦋 Youknowwho2b 🦋

@youknowwho2b

ID: 849309731449704448

calendar_today04-04-2017 17:16:34

2,2K Tweet

429 Followers

663 Following

🦋 Youknowwho2b 🦋 (@youknowwho2b) 's Twitter Profile Photo

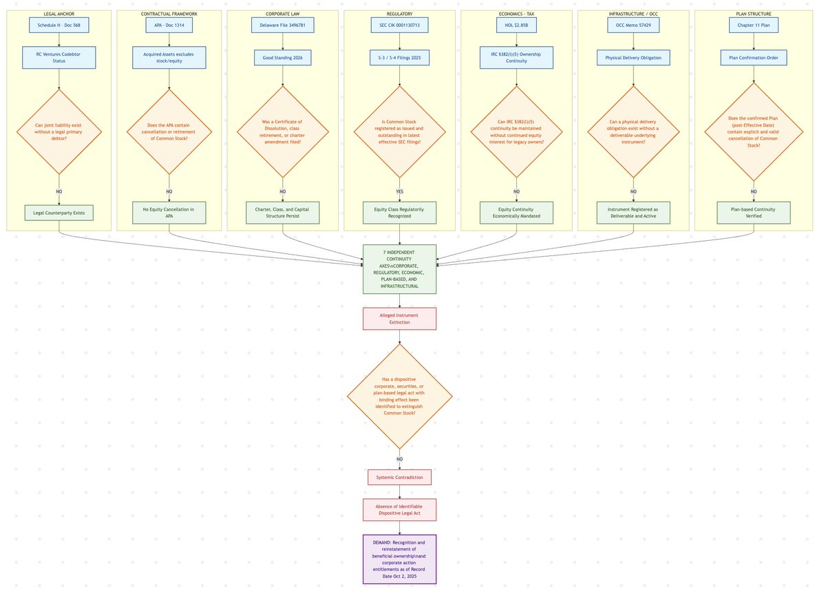
All credit to infinitematrix for leading me down this path. I welcome all counterpoints. Riddle me this… 🎭 1. $23.01 – The Conversion Trigger GME’s 2022 zero-coupon convertible notes were issued with a fixed conversion price of $23.01. OCC option chain data confirms that

Salvatore Linteum (@phantomblack699) 's Twitter Profile Photo

Two years ago today The day before delisting Two years of waiting for Sixth Street to be able to offer the estate to a plan sponsor due to the NOL ownership change limitations Get ready for the comeback 🦋

Two years ago today

The day before delisting

Two years of waiting for Sixth Street to be able to offer the estate to a plan sponsor due to the NOL ownership change limitations 

Get ready for the comeback 🦋
Amy Sullivan (@amyesullivan) 's Twitter Profile Photo

Calling All Former Bed Bath & Beyond Team Members 💙 There’s something special about this brand and the people who built it. As we honor the past and reimagine the future, we’re opening the doors wide for legacy Bed Bath & Beyond store teams to come back home. If you loved serving

Calling All Former <a href="/BedBathBeyond/">Bed Bath & Beyond</a> Team Members 💙

There’s something special about this brand and the people who built it. As we honor the past and reimagine the future, we’re opening the doors wide for legacy Bed Bath &amp; Beyond store teams to come back home.

If you loved serving
kristen shaughnessy (@kshaughnessy2) 's Twitter Profile Photo

Now it’s a telecom financing firm in Chapter 11 bankruptcy. $552.6M in secured debt and assets frozen Why isn’t this big news? Carriox Capital reportedly owes $552.6M to HPS Investment Partners, which control its assets. CEO Bankim Brahmbhatt is being sued. Carriox

Now it’s a telecom financing firm in Chapter 11 bankruptcy. 

 $552.6M in secured debt and assets frozen

Why isn’t this big news?

Carriox Capital reportedly owes $552.6M to HPS Investment Partners, which control its assets. 
CEO Bankim Brahmbhatt is being sued. 

Carriox
🦋 Youknowwho2b 🦋 (@youknowwho2b) 's Twitter Profile Photo

Status of Remaining Claims Before Class 9 Distribution (Bed Bath & Beyond Inc., Case No. 23-13359-VFP) As of early November 2025, following the court’s approval of all 22 Plan Administrator Omnibus Objections, the claims reconciliation process is 99.9 % complete. Only two minor

Status of Remaining Claims Before Class 9 Distribution (Bed Bath &amp; Beyond Inc., Case No. 23-13359-VFP)

As of early November 2025, following the court’s approval of all 22 Plan Administrator Omnibus Objections, the claims reconciliation process is 99.9 % complete. Only two minor
🦋 Youknowwho2b 🦋 (@youknowwho2b) 's Twitter Profile Photo

What if a company emerges from Chapter 11 fully solvent — yet one of its pre-bankruptcy lawsuits still survives? Bed Bath & Beyond (now 20230930-DK-Butterfly-1, Inc.) is days from its Final Decree. All liabilities neutralized. Estate at zero. Yet the appeal vs. Hudson Bay remains

🦋 Youknowwho2b 🦋 (@youknowwho2b) 's Twitter Profile Photo

tZERO’s move into DCM licensing is not a random milestone. It comes at exactly the right time for: • BBBY’s corporate continuation • Warrant activation • Distribution workflow • Beneficial owner migration • Synthetic unwind • Transparent float reconstitution No other U.S.

🦋 Youknowwho2b 🦋 (@youknowwho2b) 's Twitter Profile Photo

Look closely at the text: Bed Bath & Beyond, Inc. — NYSE:BBBY — publicly stating its headquarters in Murray, Utah, with a fully rebuilt executive team and ownership of the Bed Bath & Beyond, Overstock, and buybuyBABY brands. This is not rumor or interpretation. The company itself

Look closely at the text: Bed Bath &amp; Beyond, Inc. — NYSE:BBBY — publicly stating its headquarters in Murray, Utah, with a fully rebuilt executive team and ownership of the Bed Bath &amp; Beyond, Overstock, and buybuyBABY brands.
This is not rumor or interpretation.
The company itself
🦋 Youknowwho2b 🦋 (@youknowwho2b) 's Twitter Profile Photo

December 16, 2025 is the inflection point. Not because things “felt done,” but because the court entered and made effective immediately the final omnibus order eliminating all economically relevant claims (employee + 503(b)(9)). From that moment: • no claims with priority over

🦋 Youknowwho2b 🦋 (@youknowwho2b) 's Twitter Profile Photo

jake2b Thanks for the thoughtful reply, Jake. We’re closer than it may seem. The absence of a final decree does not mean there is still a bankruptcy-layer pathway for undisclosed value. What remains open on the docket is administrative cleanup and claim classification, not value

🦋 Youknowwho2b 🦋 (@youknowwho2b) 's Twitter Profile Photo

A happy new year to all my fellow Bobbies!! My final prediction in 2025😉 The optimal time for an 8-K is after close on Dec 31. Why? Because disclosure must come before consequence, not during it. Year-end is closed. No intraday trades. No SPY gamma noise. No MNPI claims.

🦋 Youknowwho2b 🦋 (@youknowwho2b) 's Twitter Profile Photo

ANC – Anti Noise Cancellation After three years of signal pollution, it’s time to turn ANC on. NOISE (what does NOT matter): • Vibes, photos, emojis, coincidence timing • Named individuals used as narrative anchors • Motive speculation and inferred intent • Chapter 11

🦋 Youknowwho2b 🦋 (@youknowwho2b) 's Twitter Profile Photo

Nobles —Nobles I want to follow up and clarify my position from yesterday. Based on the E*TRADE notice alone, I initially treated this as a possible broker-side categorization issue rather than evidence of a real tender offer. Given how generic front-end broker language often