WerhausMusic (@werhausmusic) 's Twitter Profile
WerhausMusic

@werhausmusic

藝人經紀//音樂製作//影像製作//演出策劃 [email protected]

ID: 1452784135097884696

calendar_today25-10-2021 23:48:57

41 Tweet

292 Followers

34 Following

WerhausMusic (@werhausmusic) 's Twitter Profile Photo

📣「心咲KOE誕生日紀念禮包」延期公告 因部分商品實體材質不如預期,為確保品質的前提下,目前與廠商溝通重新製作中,後續商品預計六月中前出貨完畢,造成您的不便深感抱歉。 #心咲KOE

📣「心咲KOE誕生日紀念禮包」延期公告

因部分商品實體材質不如預期,為確保品質的前提下,目前與廠商溝通重新製作中,後續商品預計六月中前出貨完畢,造成您的不便深感抱歉。

#心咲KOE
心咲 ⁄ ᴋᴏᴇ🪐唱歌ㄉ.ᐟ.ᐟ (@koe__zzz) 's Twitter Profile Photo

🍡待機室🍡 _____________ 𝟨/𝟣 𝖲𝖠𝖳 𝟤𝟤:𝟢𝟢(𝖦𝖬𝖳+𝟪) 【歌枠】Vaundy限定歌回.ᐟ.ᐟ🦱✨ ✧ 心咲KOE【KARAOKE】 youtube.com/live/lSg0FI3Rb…  ̄ ̄ ̄ ̄ ̄ ̄ ̄ ̄ ̄ ̄ ̄ ̄ ̄ Vaundy同好集合.ᐟ.ᐟ🙌🏻

🍡待機室🍡
_____________

𝟨/𝟣  𝖲𝖠𝖳  𝟤𝟤:𝟢𝟢(𝖦𝖬𝖳+𝟪)

【歌枠】Vaundy限定歌回.ᐟ.ᐟ🦱✨ ✧ 心咲KOE【KARAOKE】
youtube.com/live/lSg0FI3Rb…

 ̄ ̄ ̄ ̄ ̄ ̄ ̄ ̄ ̄ ̄ ̄ ̄ ̄
Vaundy同好集合.ᐟ.ᐟ🙌🏻
WerhausMusic (@werhausmusic) 's Twitter Profile Photo

📣「心咲KOE誕生日紀念禮包」 已經在今日全數寄送完畢, 記得要去超商領取噢! 非常感謝大家的支持與等待🙏 #心咲KOE x.com/werhausmusic/s…

心咲 ⁄ ᴋᴏᴇ🪐唱歌ㄉ.ᐟ.ᐟ (@koe__zzz) 's Twitter Profile Photo

🍡待機室🍡 _____________ 𝟨/𝟤𝟦 𝖬𝖮𝖭 𝟤𝟢:𝟥𝟢(𝖦𝖬𝖳+𝟪) 【歌枠】2周年紀念合唱歌回.ᐟ.ᐟ 跟好多人一起唱歌yaya🥳🥳 ✧ 心咲KOE【KARAOKE】 youtube.com/live/TebkOnq8D…  ̄ ̄ ̄ ̄ ̄ ̄ ̄ ̄ ̄ ̄ ̄ ̄ ̄ 摳欸出道2周年辣!!!! 一起來慶祝吧🥳🥳🥳

🍡待機室🍡
_____________

𝟨/𝟤𝟦  𝖬𝖮𝖭  𝟤𝟢:𝟥𝟢(𝖦𝖬𝖳+𝟪)

【歌枠】2周年紀念合唱歌回.ᐟ.ᐟ 跟好多人一起唱歌yaya🥳🥳 ✧ 心咲KOE【KARAOKE】
youtube.com/live/TebkOnq8D…

 ̄ ̄ ̄ ̄ ̄ ̄ ̄ ̄ ̄ ̄ ̄ ̄ ̄
摳欸出道2周年辣!!!!
一起來慶祝吧🥳🥳🥳
HANAEL (@hanaelmusic) 's Twitter Profile Photo

2024 aespa LIVE TOUR - SYNK : Parallel Line VCR Music by. HANAEL SFX @phoebe_sound (instagram) 즐겁게 작업했습니다 감사합니다 👀 no2zcat 🤍 aespa #aespa SMTOWN

2024 aespa LIVE TOUR - SYNK : Parallel Line

VCR Music by. <a href="/hanaelmusic/">HANAEL</a>
SFX @phoebe_sound (instagram)

즐겁게 작업했습니다 감사합니다 👀
<a href="/no2zcat/">no2zcat</a> 🤍

<a href="/aespa_official/">aespa</a> #aespa
<a href="/SMTOWNGLOBAL/">SMTOWN</a>
心咲 ⁄ ᴋᴏᴇ🪐唱歌ㄉ.ᐟ.ᐟ (@koe__zzz) 's Twitter Profile Photo

📢 新cover待機室 📢 真夜中のドア〜stay with me / 松原みき 𝟤𝟥:𝟢𝟢 ▸▸ youtu.be/nJSH_494Q-E 這次跟幽芳的合唱cover是這首!! City Pop經典名曲♪.*💿🫧 待會的合唱歌回結束後一起降落過去喔✨

📢 新cover待機室 📢

真夜中のドア〜stay with me / 松原みき
𝟤𝟥:𝟢𝟢 ▸▸ youtu.be/nJSH_494Q-E

這次跟幽芳的合唱cover是這首!!
City Pop經典名曲♪.*💿🫧

待會的合唱歌回結束後一起降落過去喔✨
未來群像 (@futureimagestw) 's Twitter Profile Photo

【EO(エオ) x 心咲KOE-線上訪談Q&A題目募集】 睽違許久的VOCALOID創作者線上訪談企劃回來啦! 這次我們邀請到的是以「8番出口」(8號出口)的印象曲,一口氣打開知名度的EO(エオ) EO(エオ)_2/21 20:00 新曲「その手の中で」投稿 ,以及擅長唱歌、且長期接觸VOCALOID的VTuber 心咲 ⁄ ᴋᴏᴇ ∅.・ 心咲 ⁄ ᴋᴏᴇ🪐【無限期停止活動】 來一場線上訪談! (續)

【EO(エオ) x 心咲KOE-線上訪談Q&amp;A題目募集】

睽違許久的VOCALOID創作者線上訪談企劃回來啦!

這次我們邀請到的是以「8番出口」(8號出口)的印象曲,一口氣打開知名度的EO(エオ) <a href="/eo_aui7740/">EO(エオ)_2/21 20:00 新曲「その手の中で」投稿</a> ,以及擅長唱歌、且長期接觸VOCALOID的VTuber 心咲 ⁄ ᴋᴏᴇ ∅.・  <a href="/KOE__zzZ/">心咲 ⁄ ᴋᴏᴇ🪐【無限期停止活動】</a> 來一場線上訪談!
(續)
未來群像 (@futureimagestw) 's Twitter Profile Photo

【EO(エオ) x 心咲KOE-オンラインインタビュー】 日本ボカロPのオンラインインタビュー企画が再始動! 8番出口のイメージソングで一気に注目を集めたEO(エオ)様 EO(エオ)_2/21 20:00 新曲「その手の中で」投稿 そして歌が上手で、ボカロを長く聴いてきて台湾VTuber 心咲 ⁄ ᴋᴏᴇ ∅.・様 心咲 ⁄ ᴋᴏᴇ🪐【無限期停止活動】 をお迎えして実施します! (続)

【EO(エオ) x 心咲KOE-オンラインインタビュー】
日本ボカロPのオンラインインタビュー企画が再始動!
8番出口のイメージソングで一気に注目を集めたEO(エオ)様 <a href="/eo_aui7740/">EO(エオ)_2/21 20:00 新曲「その手の中で」投稿</a>
そして歌が上手で、ボカロを長く聴いてきて台湾VTuber 心咲 ⁄ ᴋᴏᴇ ∅.・様  <a href="/KOE__zzZ/">心咲 ⁄ ᴋᴏᴇ🪐【無限期停止活動】</a> をお迎えして実施します!
(続)
心咲 ⁄ ᴋᴏᴇ🪐唱歌ㄉ.ᐟ.ᐟ (@koe__zzz) 's Twitter Profile Photo

【 週表 】𝟥/𝟤𝟦~𝟥/𝟥𝟢 総合  - #心咲KOE 𝖥𝖺𝗇𝖺𝗋𝗍 - #KOE_art 配信 - #KOE_blooming 𝖳𝗈 𝖪𝖮𝖤 - #KOE_wakeup 🎧𝙉𝙚𝙬 𝘾𝙤𝙫𝙚𝙧『5 a.m.』𝘧𝘦𝘢𝘵.𝘚𝘦𝘬𝘪 ▸▸ reurl.cc/qnMp0N

【 週表 】𝟥/𝟤𝟦~𝟥/𝟥𝟢

総合    -  #心咲KOE
𝖥𝖺𝗇𝖺𝗋𝗍 -  #KOE_art
配信       -  #KOE_blooming
𝖳𝗈 𝖪𝖮𝖤  -  #KOE_wakeup 

🎧𝙉𝙚𝙬 𝘾𝙤𝙫𝙚𝙧『5 a.m.』𝘧𝘦𝘢𝘵.𝘚𝘦𝘬𝘪
▸▸ reurl.cc/qnMp0N
心咲 ⁄ ᴋᴏᴇ🪐唱歌ㄉ.ᐟ.ᐟ (@koe__zzz) 's Twitter Profile Photo

▮sʜᴏʀᴛ ᴄᴏᴠᴇʀ  ̄ ̄ ̄ ̄ ̄ ̄ ̄ ̄ ̄ ̄ ̄ ̄ ̄ ̄ ̄ ̄ Anytime Anywhere /milet ▸▸ youtube.com/shorts/wvS5JLi… ________________ #心咲KOE #歌ってみた #Vsinger #葬送のフリーレン

未來群像 (@futureimagestw) 's Twitter Profile Photo

【buzzG線上專訪提問募集】 錯過2月份V2PN中buzzG buzzG 訪談的朋友們,這次我們請到他來線上跟大家聊聊啦!這次依舊要感謝VTuber「心咲 ⁄ ᴋᴏᴇ ∅.・」心咲 ⁄ ᴋᴏᴇ🪐【無限期停止活動】 的大力支援,讓我們可以在她的直播中,跟這位傳說中的創作者來一場輕鬆的對談! 訪談直播時間:2025.04.16 (三) 20:00 開始(續)

【buzzG線上專訪提問募集】
錯過2月份V2PN中buzzG <a href="/buzz_g/">buzzG</a> 訪談的朋友們,這次我們請到他來線上跟大家聊聊啦!這次依舊要感謝VTuber「心咲 ⁄ ᴋᴏᴇ ∅.・」<a href="/KOE__zzZ/">心咲 ⁄ ᴋᴏᴇ🪐【無限期停止活動】</a> 的大力支援,讓我們可以在她的直播中,跟這位傳說中的創作者來一場輕鬆的對談!
訪談直播時間:2025.04.16 (三) 20:00 開始(續)
心咲 ⁄ ᴋᴏᴇ🪐唱歌ㄉ.ᐟ.ᐟ (@koe__zzz) 's Twitter Profile Photo

🍡待機室🍡 _____________ 𝟦/𝟣𝟨 𝖶𝖤𝖣 𝟤𝟢:𝟢𝟢(𝖦𝖬𝖳+𝟪) 【ボカロP訪談 × buzzG】線上專訪.ᐟ 以情感真摯的搖滾曲風聞名的元老級P主.ᐟ ft.buzzG, 未來群像 ✧ 心咲KOE【CHATTING】 ▸▸ youtube.com/live/F5_t3fAUy…  ̄ ̄ ̄ ̄ ̄ ̄ ̄ ̄ ̄ ̄ ̄ ̄ ̄ P主訪談第二彈✨

🍡待機室🍡
_____________

𝟦/𝟣𝟨  𝖶𝖤𝖣  𝟤𝟢:𝟢𝟢(𝖦𝖬𝖳+𝟪)

【ボカロP訪談 × buzzG】線上專訪.ᐟ 以情感真摯的搖滾曲風聞名的元老級P主.ᐟ ft.buzzG, 未來群像 ✧ 心咲KOE【CHATTING】
▸▸ youtube.com/live/F5_t3fAUy…

 ̄ ̄ ̄ ̄ ̄ ̄ ̄ ̄ ̄ ̄ ̄ ̄ ̄
P主訪談第二彈✨
心咲 ⁄ ᴋᴏᴇ🪐唱歌ㄉ.ᐟ.ᐟ (@koe__zzz) 's Twitter Profile Photo

⠀   ᐠ ᴷᴼᴱ ᴿᴱᴮᴸᴼᴼᴹ ᐟ 心咲KOE3周年新衣裝 ✦ 倒數 𝟭 天 ┈┈┈┈┈┈┈┈┈┈┈┈┈┈┈┈┈┈ 𝟲/𝟮𝟰 𝗧𝗨𝗘 𝟮𝟬:𝟬𝟬 待機室 ✦ youtube.com/live/LBEZ2DFNQ… 明天,希望這朵新盛開的花能使你駐足❁. ݁˖ #KOE_REBLOOM #心咲KOE #心咲KOE3周年

⠀
              ᐠ  ᴷᴼᴱ ᴿᴱᴮᴸᴼᴼᴹ  ᐟ
    心咲KOE3周年新衣裝 ✦ 倒數 𝟭 天
┈┈┈┈┈┈┈┈┈┈┈┈┈┈┈┈┈┈

𝟲/𝟮𝟰  𝗧𝗨𝗘  𝟮𝟬:𝟬𝟬
待機室 ✦ youtube.com/live/LBEZ2DFNQ…

明天,希望這朵新盛開的花能使你駐足❁. ݁˖

#KOE_REBLOOM
#心咲KOE #心咲KOE3周年
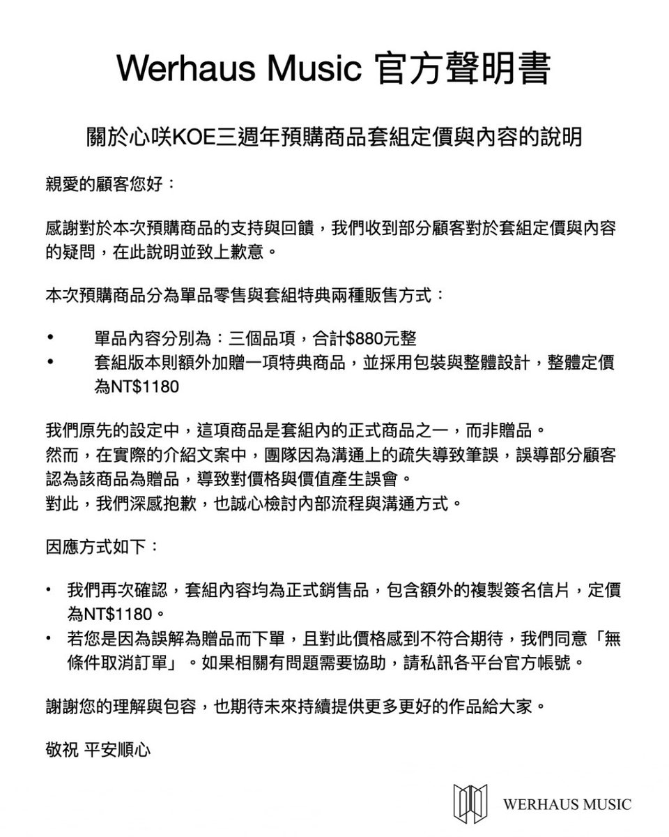
WerhausMusic (@werhausmusic) 's Twitter Profile Photo

感謝大家對於本次心咲KOE三週年預購商品的支持與回饋,我們收到部分顧客對於套組定價與內容的疑問,在此聲明並致上歉意 也謝謝您的理解與包容,也期待未來持續提供更好的作品給大家

感謝大家對於本次心咲KOE三週年預購商品的支持與回饋,我們收到部分顧客對於套組定價與內容的疑問,在此聲明並致上歉意

也謝謝您的理解與包容,也期待未來持續提供更好的作品給大家
心咲 ⁄ ᴋᴏᴇ🪐唱歌ㄉ.ᐟ.ᐟ (@koe__zzz) 's Twitter Profile Photo

⠀   「 8分甜(Sugary) 」       心咲KOE  𝟢:𝟢𝟢 ●━━━━━━━━ 𝟥:𝟤𝟤   ⇄  ⏮︎  ⏸︎  ⏭︎  ↻ 🎧soundscape.net/a/106394 久等ㄌ.ᐟ.ᐟ新原創曲「8分甜」串流上架啦.ᐟ.ᐟ 隨時聽隨時都有甜甜的好心情.ᐟ.ᐟ ✎️ꪑ‧₊˚ #8分甜Sugary #心咲KOE

⠀
           「 8分甜(Sugary) 」
        心咲KOE

 𝟢:𝟢𝟢 ●━━━━━━━━  𝟥:𝟤𝟤
     ⇄   ⏮︎  ⏸︎  ⏭︎   ↻ 

🎧soundscape.net/a/106394

久等ㄌ.ᐟ.ᐟ新原創曲「8分甜」串流上架啦.ᐟ.ᐟ
隨時聽隨時都有甜甜的好心情.ᐟ.ᐟ ✎️ꪑ‧₊˚

#8分甜Sugary #心咲KOE
心咲 ⁄ ᴋᴏᴇ🪐唱歌ㄉ.ᐟ.ᐟ (@koe__zzz) 's Twitter Profile Photo

⠶𝘕𝘦𝘸 𝘊𝘰𝘷𝘦𝘳  ̄ ̄ ̄ ̄ ̄ ̄ ̄ ̄ ̄ ̄ ̄ ̄ ̄ ̄ ̄ ̄ ̄ ̄       ‹  文学講義  ›   埃穆亞Oumua × 心咲KOE 𝘤𝘰𝘷𝘦𝘳   𝘍𝘶𝘭𝘭 ⠶ youtu.be/vTwy6KNx67I __________________ #心咲KOE #歌ってみた #Vsinger

WerhausMusic (@werhausmusic) 's Twitter Profile Photo

致所有支持心咲KOE的ECHO們: 心咲即將在今天2026年3月11日起無限期停止活動,踏上新的旅途。 相關頻道、社群帳號及會員福利的後續處理說明,請參考下方圖片(公告全文) 謝謝大家一直以來的陪伴,請大家一定要照顧好自己!

致所有支持心咲KOE的ECHO們:
心咲即將在今天2026年3月11日起無限期停止活動,踏上新的旅途。
相關頻道、社群帳號及會員福利的後續處理說明,請參考下方圖片(公告全文)
謝謝大家一直以來的陪伴,請大家一定要照顧好自己!