vishwanath jayaraman (@vishwanathjay) 's Twitter Profile
vishwanath jayaraman

@vishwanathjay

ID: 949849591

calendar_today15-11-2012 14:27:33

454 Tweet

32 Followers

85 Following

Learnk8s (@learnk8s) 's Twitter Profile Photo

In this article, you will learn how to debug containerd using the delve debugger ➤ zendesk.engineering/debugging-cont…

In this article, you will learn how to debug containerd using the delve debugger

➤ zendesk.engineering/debugging-cont…
Learnk8s (@learnk8s) 's Twitter Profile Photo

In this article, you'll learn how Kubernetes uses the Container Runtime to create containers You will also discuss different types of container runtimes ➤ medium.com/@hmquan0801199…

In this article, you'll learn how Kubernetes uses the Container Runtime to create containers

You will also discuss different types of container runtimes

➤ medium.com/@hmquan0801199…
Kubernetes Architect (@k8sarchitect) 's Twitter Profile Photo

In this article, you will follow Sebastien's journey in discovering and unpacking how Crossplane works ➜ prune998.medium.com/playing-with-c…

In this article, you will follow Sebastien's journey in discovering and unpacking how Crossplane works

➜ prune998.medium.com/playing-with-c…
Learnk8s (@learnk8s) 's Twitter Profile Photo

What is the difference between a Docker Container and a Kubernetes Pod? Can a Pod be created with plain Docker commands? How are Pods implemented under the hood? Find the answers in this article ➜ iximiuz.com/en/posts/conta…

What is the difference between a Docker Container and a Kubernetes Pod?

Can a Pod be created with plain Docker commands?

How are Pods implemented under the hood?

Find the answers in this article

➜ iximiuz.com/en/posts/conta…
Go News (@golang_news) 's Twitter Profile Photo

I created a video on How to setup debugger inside containers running in Docker & Kubernetes youtu.be/zs3XQMTHQBE #reddit

Learnk8s (@learnk8s) 's Twitter Profile Photo

This tutorial will teach you how to use MetalLB and nginx-ingress to load-balance requests in a bare-metal Kubernetes cluster ➜ adaltas.com/en/2022/09/08/…

This tutorial will teach you how to use MetalLB and nginx-ingress to  load-balance requests in a bare-metal Kubernetes cluster

➜ adaltas.com/en/2022/09/08/…
Learnk8s (@learnk8s) 's Twitter Profile Photo

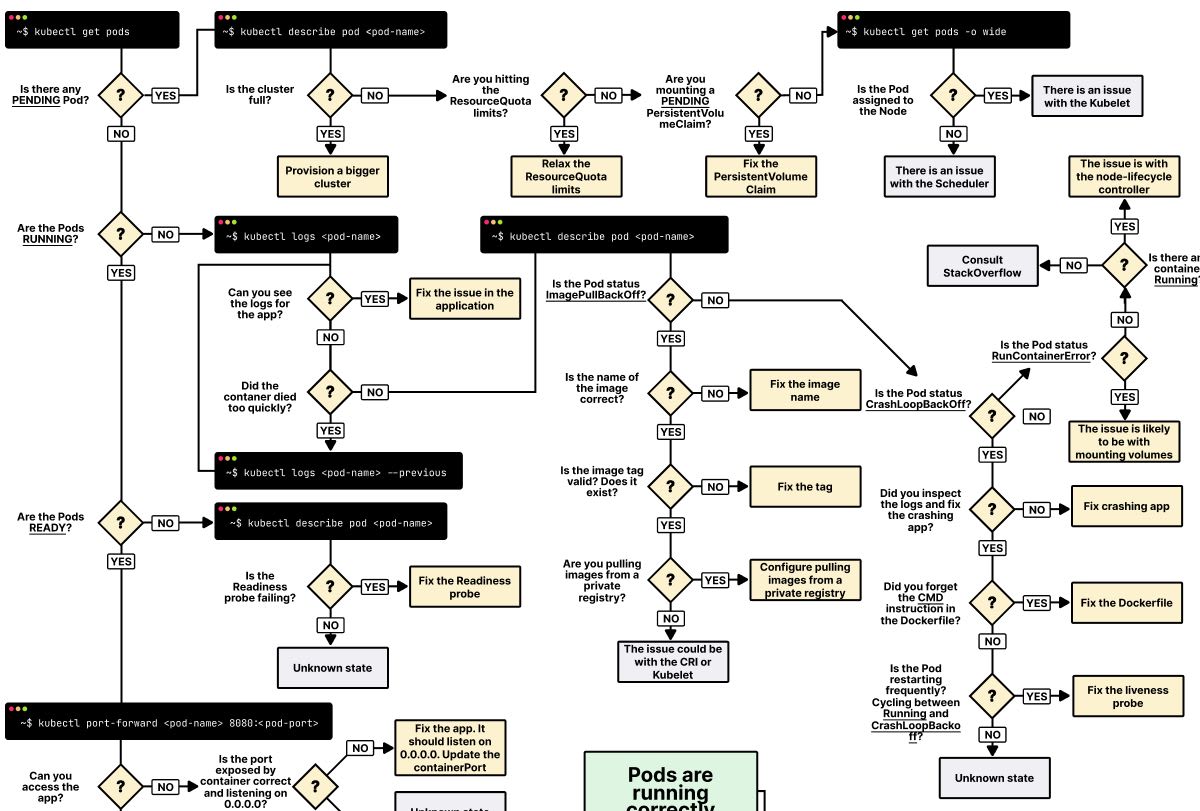
Troubleshooting in Kubernetes can be a daunting task. In this article, you will learn how to diagnose issues in Pods, Services and Ingress ➜ learnk8s.io/troubleshootin…

Troubleshooting in Kubernetes can be a daunting task. In this article, you will learn how to diagnose issues in Pods, Services and Ingress

➜ learnk8s.io/troubleshootin…
Kubernetes Architect (@k8sarchitect) 's Twitter Profile Photo

This article discusses a few of the gotchas of developing Kubernetes controllers: - CRDs don't create metadata by default - Interacting with CRDs outside the controller's context is not straightforward - "The DefaultUnstructuredConverter" ➤ omerxx.com/k8s-controllers

Learnk8s (@learnk8s) 's Twitter Profile Photo

In this tutorial, you will learn how to develop a custom plugin for Kustomize using container KRM functions ➤ thirumurthi.hashnode.dev/build-custom-k…

Learnk8s (@learnk8s) 's Twitter Profile Photo

In this tutorial (and related repository and follow-up article), you will learn how to create your first Custom Resource Definition, Custom Resource and get a basic idea of the workflow of a controller ➜ medium.com/@senjutide2000…

In this tutorial (and related repository and follow-up article), you will learn how to create your first Custom Resource Definition, Custom Resource and get a basic idea of the workflow of a controller

➜ medium.com/@senjutide2000…
Learnk8s (@learnk8s) 's Twitter Profile Photo

In this article, you will look at what flags (in the controller manager and kubelet) are involved in detecting failures in Kubernetes nodes and how you can tune those to react quicker to failures ➜ medium.com/tailwinds-navi…

In this article, you will look at what flags (in the controller manager and kubelet) are involved in detecting failures in Kubernetes nodes and how you can tune those to react quicker to failures

➜ medium.com/tailwinds-navi…
Learnk8s (@learnk8s) 's Twitter Profile Photo

In this article, you will learn how to use the Kubernetes APIs through the Swagger UI You will learn how to retrieve the full config for the kubelet, as well as how to use gron for easier JSON processing ➤ jimmy-ray.medium.com/discover-k8s-t…

In this article, you will learn how to use the Kubernetes APIs through the Swagger UI

You will learn how to retrieve the full config for the kubelet, as well as how to use gron for easier JSON processing

➤ jimmy-ray.medium.com/discover-k8s-t…
Learnk8s (@learnk8s) 's Twitter Profile Photo

The Network namespace isolates the system's physical network from the virtual network namespace within a single system Each network namespace has interfaces, routing tables, forwarding rules, etc Learn more about how this works in this article ➜ ramesh-sahoo.medium.com/linux-network-…

The Network namespace isolates the system's physical network from the virtual network namespace within a single system

Each network namespace has interfaces, routing tables, forwarding rules, etc

Learn more about how this works in this article

➜ ramesh-sahoo.medium.com/linux-network-…
Learnk8s (@learnk8s) 's Twitter Profile Photo

In this article, you will learn about the CNI specification, the execution flow of network plugins, and gain a general understanding of CNI ➤ addozhang.medium.com/introduction-t…

Learnk8s (@learnk8s) 's Twitter Profile Photo

In this tutorial, you'll learn how to create a Helm Chart package step-by-step to install an application on a Kubernetes cluster ➜ veducate.co.uk/how-to-create-…

In this tutorial, you'll learn how to create a Helm Chart package step-by-step to install an application on a Kubernetes cluster

➜ veducate.co.uk/how-to-create-…
Learnk8s (@learnk8s) 's Twitter Profile Photo

The article shares tips and tricks for writing a Kubernetes operator using the Go operator-SDK, including log formatting, managing parent-child relationships, dealing with retries on conflicts, and utilizing Kubebuilder markers ➤ dev.to/sklarsa/kubebu…

Santiago (@svpino) 's Twitter Profile Photo

AI will be one of the most crucial skills for the next 20 years. If I were starting today, I'd learn these: • Python • LLMs • Retrieval Augmented Generation (RAG) Here are 40+ free lessons and practical projects on building advanced RAG applications for production: 1/4