Víctor Fanjul Hevia (@vicfanjul) 's Twitter Profile
Víctor Fanjul Hevia

@vicfanjul

Científico de datos clinicos en @savanamedica. Amante de la ciencia y las series, cofundador de @QuinteScience, talento @_celera y @LFInvisible 🔬👨‍🔬🦖

ID: 1260199712

calendar_today11-03-2013 19:09:34

2,2K Tweet

683 Takipçi

515 Takip Edilen

Dra Alicia González Martínez (@draneurologia) 's Twitter Profile Photo

Happy to share our study about headache during SARS-CoV-2 infection Víctor Fanjul Hevia ⁦@EspacioMigrana⁩ doi:10.1111/ene.14718 onlinelibrary.wiley.com/doi/10.1111/en…

Celera (@_celera) 's Twitter Profile Photo

Artículos científicos recién salidos del horno🧑‍🔬👇 Nos encanta ver a los #CeleraTalent trabajar de la mano, sobre todo cuando es en investigación. Víctor Fanjul Hevia y Dra Alicia González Martínez han publicado un artículo científico sobre la Covid-19 onlinelibrary.wiley.com/doi/10.1111/en… 👩‍⚕️

QuinteScience (@quintescience) 's Twitter Profile Photo

¿Sabíais que algunos de nuestros socios colaboran en la lucha contra la #COVID19? Dra Alicia González Martínez y Víctor Fanjul Hevia publicaron este enero un artículo que asociaba los dolores de cabeza con una progresión más leve de la #COVID19. 👇 onlinelibrary.wiley.com/doi/10.1111/en… Celera #coronavirus

¿Sabíais que algunos de nuestros socios colaboran en la lucha contra la #COVID19?

<a href="/DraNeurologia/">Dra Alicia González Martínez</a> y <a href="/vicfanjul/">Víctor Fanjul Hevia</a>  publicaron este enero un artículo que asociaba los dolores de cabeza con una progresión más leve de la #COVID19.

👇
onlinelibrary.wiley.com/doi/10.1111/en…

<a href="/_celera/">Celera</a> #coronavirus
TEDx Chamberí (@tedxchamberi) 's Twitter Profile Photo

¡Presentamos a nuestro tercer ponente! 🚀 Víctor Fanjul es Doctor en Biociencias Moleculares y especialista en el análisis de datos biomédicos, colaborando en proyectos para mejorar la calidad de vida.

¡Presentamos a nuestro tercer ponente! 🚀                                                                           

Víctor Fanjul es Doctor en Biociencias Moleculares y especialista en el análisis de datos biomédicos, colaborando en proyectos para mejorar la calidad de vida.
Celera (@_celera) 's Twitter Profile Photo

Celera nace con el objetivo de apoyar a los talentos más excepcionales de nuestro país a encontrar su propósito vital por medio del desarrollo de las #SoftSkills, #Networking y grandes oportunidades 🚀🧠 Fundación Rafael del Pino Fundación Banco Sabadell @AticcoCoworking

Celera nace con el objetivo de apoyar a los talentos más excepcionales de nuestro país a encontrar su propósito vital por medio del desarrollo de las #SoftSkills, #Networking y grandes oportunidades 🚀🧠 <a href="/frdelpino/">Fundación Rafael del Pino</a> <a href="/FBSabadell/">Fundación Banco Sabadell</a> @AticcoCoworking
Antonio Giraldo (@giraldeo) 's Twitter Profile Photo

Hoy he hecho mi primera charla TED a la que he titulado “Ser pobre a precio de lujo” y que en algunas semanas estará disponible. Una experiencia estupenda. 😃 ¡Mil gracias por la invitación! TEDx Chamberí TEDxMadrid

Hoy he hecho mi primera charla TED a la que he titulado “Ser pobre a precio de lujo” y que en algunas semanas estará disponible. Una experiencia estupenda. 😃 ¡Mil gracias por la invitación! <a href="/TEDxChamberi/">TEDx Chamberí</a> <a href="/TEDxMadrid/">TEDxMadrid</a>
Celera (@_celera) 's Twitter Profile Photo

El recorrido es más bonito cuando se va bien acompañado. Los #CeleraTalent realizando un taller de innovación con nuestros amigos de Opinno y @AticcoCoworking

El recorrido es más bonito cuando se va bien acompañado. Los #CeleraTalent realizando un taller de innovación con nuestros amigos de <a href="/opinno/">Opinno</a> y @AticcoCoworking
Celera (@_celera) 's Twitter Profile Photo

Que pedazo de charla TEDx Chamberí la que ha realizado el #CeleraTalent, Víctor Fanjul Hevia ‼️ "Inteligencia Artificial para una medicina más humana", trata de la actual deshumanización que existe en la medicina y de las oportunidades que presenta la #AI 👇👇👇 lnkd.in/ezJvdSh

Celera (@_celera) 's Twitter Profile Photo

¡Celera en primera persona! Una entrevista con el #CeleraTalent Guli Moreno Co-founder de @GetCapchase la fintech que ha levantado más de 140M EU Nos cuenta sobre su trayectoria, consejos para emprendedores y sobre la importancia de estar bien acompañado youtu.be/nYrVgEebqKY

Circulation (@circaha) 's Twitter Profile Photo

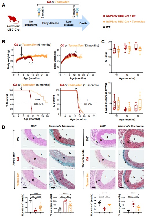
#OriginalResearch: Cardiovascular progerin suppression and lamin A restoration rescues Hutchinson-Gilford progeria syndrome. Learn more: ow.ly/SFh150Gysnt Loïc Rolas Carla Espinós Vicente Andrés García #AHAJournals

#OriginalResearch: Cardiovascular progerin suppression and lamin A restoration rescues Hutchinson-Gilford progeria syndrome. Learn more:
ow.ly/SFh150Gysnt <a href="/LoicRolas/">Loïc Rolas</a> <a href="/carla_espinos/">Carla Espinós</a> <a href="/VicAndGar/">Vicente Andrés García</a> #AHAJournals
Víctor Fanjul Hevia (@vicfanjul) 's Twitter Profile Photo

¡Muy orgulloso de Carla Espinós y todo el equipo! Tras años de trabajo duro, nos publican el artículo en nada menos que Circulation 🙌🙌🙌 CNIC Progeria cnic.es/es/noticias/ci…

Antonio Giraldo (@giraldeo) 's Twitter Profile Photo

Existe una plaza en Madrid que tiene un nombre... un tanto extraño: "Plaza de la Memoria Vinculante". ¿Qué significa? Pues bien, sujetaos, porque detrás de esas dos aparentemente inconexas palabras está una de las más fascinantes historias urbanas que se puedan contar. ⬇️¡Hilo!⬇️

Existe una plaza en Madrid que tiene un nombre... un tanto extraño: "Plaza de la Memoria Vinculante". ¿Qué significa? Pues bien, sujetaos, porque detrás de esas dos aparentemente inconexas palabras está una de las más fascinantes historias urbanas que se puedan contar. ⬇️¡Hilo!⬇️
Celera (@_celera) 's Twitter Profile Photo

Qué fin de semana‼️ Lleno de introspección, desarrollo y mucho compartir entre los integrantes de la comunidad Celera🌳 Los vivenciales son un espacio para que los #CeleranTalents puedan conocerse entre sí, evaluar su crecimiento y discutir sobre sus proyectos e iniciativas.

Qué fin de semana‼️

Lleno de introspección, desarrollo y mucho compartir entre los integrantes de la comunidad Celera🌳

Los vivenciales son un espacio para que los #CeleranTalents puedan conocerse entre sí, evaluar su crecimiento y discutir sobre sus proyectos e iniciativas.
Celera (@_celera) 's Twitter Profile Photo

Muchas gracias a nuestros partners de Fundación Rafael del Pino por organizar y darle la oportunidad a los #celeratalents de participar en FS2S: from Science to Society. 🙌👏

Muchas gracias a nuestros partners de <a href="/frdelpino/">Fundación Rafael del Pino</a> por organizar y darle la oportunidad a los #celeratalents de participar en FS2S: from Science to Society. 🙌👏