UMCU Rheumatology & Clinical Immunology (@umcurci) 's Twitter Profile
UMCU Rheumatology & Clinical Immunology

@umcurci

Our UMCU group contributes to clinical practice by fundamental, translational & clinical research on diagnosis and treatment of rheumatic & immunologic diseases

ID: 1074684641095925762

linkhttp://www.umcutrecht.nl calendar_today17-12-2018 15:15:59

109 Tweet

200 Takipçi

248 Takip Edilen

NatRevRheumatol (@natrevrheumatol) 's Twitter Profile Photo

Monitoring and long-term management of giant cell arteritis and polymyalgia rheumatica Read our new #Review here go.nature.com/3fBdRYk #GCA #vasculitis #rheumatology #PMR #rheumtwitter

Monitoring and long-term management of giant cell arteritis and polymyalgia rheumatica

Read our new #Review here go.nature.com/3fBdRYk

#GCA #vasculitis #rheumatology #PMR #rheumtwitter
UMCU Rheumatology & Clinical Immunology (@umcurci) 's Twitter Profile Photo

Now published online Rheumatology & Rheumatology Advances in Practice our latest research on proteomics in psoriasis and psoriatic arthritis, revealing a shared serum proteomic signature (academic.oup.com/rheumatology/a…). #psoriaticskin #psoriaticarthritis #psoriasis

Now published online <a href="/RheumJnl/">Rheumatology & Rheumatology Advances in Practice</a> our latest research on proteomics in psoriasis and psoriatic arthritis, revealing a shared serum proteomic signature (academic.oup.com/rheumatology/a…). #psoriaticskin #psoriaticarthritis #psoriasis
Aridaman Pandit | अरिदमन पण्डित (@panditaridaman) 's Twitter Profile Photo

Nice collaborative effort between clinical & computational researchers to study molecular signatures before the start of anti-TNF therapies and predict how patients will respond to the therapy. UMC Utrecht Center for Translational Immunology @UMCURRCI #bigdata #immunology #computationalbiology

UMCU Rheumatology & Clinical Immunology (@umcurci) 's Twitter Profile Photo

Today three URRCI PhD students are defending their thesis Utrecht University. Tessa van Kempen is the first to defend her thesis titled: Tackling the Achilles heel of spondyloarthritis - Is it an autoinflammatory or autoimmune disease? uu.nl/agenda/promoti… #SpA #UMCU #CTI

UMCU Rheumatology & Clinical Immunology (@umcurci) 's Twitter Profile Photo

Our second URRCI doctor-to-be today Utrecht University Maarten van der Kroef will defend his thesis titled: Exploring the role of monocyte dysregulation in the pathogenesis of Systemic Sclerosis uu.nl/agenda/promoti…. Center for Translational Immunology UMC Utrecht Infection & Immunity UMC Utrecht

UMCU Rheumatology & Clinical Immunology (@umcurci) 's Twitter Profile Photo

Last but not least: Eefje Otten - van der Heijden wil defend her thesis Utrecht University titled: Repurposing established drugs for new indications: leflunomide and hydroxychloroquine combination therapy for Sjögren’ uu.nl/agenda/promoti… #UMCU #CTI #Sjögren

UMCU Rheumatology & Clinical Immunology (@umcurci) 's Twitter Profile Photo

Check out new URRCI research published by Clinical & Experimental Immunology : Revisiting B cell tolerance and autoantibodies in seropositive and -negative autoimmune rheumatic disease (onlinelibrary.wiley.com/doi/10.1111/ce…) #rheumatoidarthritis #SLE #ankylosingspondylitis #psoriaticarthritis Center for Translational Immunology

Check out new URRCI research  published by <a href="/CEIjournal/">Clinical & Experimental Immunology</a> : Revisiting B cell tolerance and autoantibodies in seropositive and -negative autoimmune rheumatic disease (onlinelibrary.wiley.com/doi/10.1111/ce…) #rheumatoidarthritis #SLE #ankylosingspondylitis #psoriaticarthritis <a href="/CTI_UMCUtrecht/">Center for Translational Immunology</a>
UMCU Rheumatology & Clinical Immunology (@umcurci) 's Twitter Profile Photo

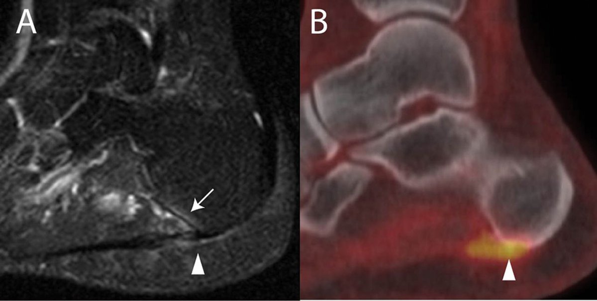
URRCI researchers also study the use of imaging in spondyloarthropathy. Read about the Comparison of the Heel Enthesitis MRI Scoring System (HEMRIS) with clinical enthesitis and local metabolic activity on PET-CT @ARD_BMJ rmdopen.bmj.com/content/6/3/e0… #psoriaticarthritis #rheumatology

URRCI researchers also study the use of imaging  in spondyloarthropathy. Read about the Comparison of the Heel Enthesitis MRI Scoring System (HEMRIS) with clinical enthesitis and local metabolic activity on PET-CT @ARD_BMJ rmdopen.bmj.com/content/6/3/e0… #psoriaticarthritis #rheumatology
UMCU Rheumatology & Clinical Immunology (@umcurci) 's Twitter Profile Photo

For our Dutch colleagues: dr Julia Spierings (rheumatologist UMCU) explains the Raynaud's phenomenon: 'Koude handen en voeten: is het schadelijk en wat doe je eraan?' nu.nl/gezondheid/608… via NU.nl. UMC Utrecht Center for Translational Immunology #Raynaud #Rheumatology

UMCU Rheumatology & Clinical Immunology (@umcurci) 's Twitter Profile Photo

Proud to present research by our PhD student Roos Berbers, published Frontiers - Immunology (frontiersin.org/articles/10.33…). Read about how Low IgA Associated With Oropharyngeal Microbiota Changes and Lung Disease in Primary Antibody Deficiency. #immunology #CVID UMC Utrecht I&I PhD platform

Proud to present research by our PhD student Roos Berbers, published <a href="/FrontImmunol/">Frontiers - Immunology</a> (frontiersin.org/articles/10.33…). Read about how Low IgA Associated With Oropharyngeal Microbiota Changes and Lung Disease in Primary Antibody Deficiency. #immunology #CVID <a href="/UMCUtrecht/">UMC Utrecht</a> <a href="/PhdPlatform/">I&I PhD platform</a>
UMCU Rheumatology & Clinical Immunology (@umcurci) 's Twitter Profile Photo

Another publication by URRCI researchers Roos Berbers & Helen Leavis: learn about how Targeted Proteomics Reveals Inflammatory Pathways that Classify Immune Dysregulation in Common Variable Immunodeficiency J Clinical Immunolog (rdcu.be/ccyad) #CVID UMC Utrecht Center for Translational Immunology

Another publication by URRCI researchers Roos Berbers &amp; Helen Leavis: learn about how Targeted Proteomics Reveals Inflammatory Pathways that Classify Immune Dysregulation in Common Variable Immunodeficiency <a href="/JClinImmun/">J Clinical Immunolog</a> (rdcu.be/ccyad) #CVID <a href="/UMCUtrecht/">UMC Utrecht</a> <a href="/CTI_UMCUtrecht/">Center for Translational Immunology</a>
UMCU Rheumatology & Clinical Immunology (@umcurci) 's Twitter Profile Photo

Proud of URRCI research by Emmerik Leijten now accepted for publication at Arthritis & Rheumatology ACR_Journals. To be online soon: "Tissue-resident memory CD8+ T cells from skin differentiate psoriatic arthritis from psoriasis" #psoriasis #arthritis Center for Translational Immunology UMC Utrecht

Proud of URRCI research by <a href="/EmmerikLeijten/">Emmerik Leijten</a> now accepted for publication at Arthritis &amp; Rheumatology <a href="/ACR_Journals/">ACR_Journals</a>. To be online soon: "Tissue-resident memory CD8+ T cells from skin differentiate psoriatic arthritis from psoriasis" #psoriasis #arthritis <a href="/CTI_UMCUtrecht/">Center for Translational Immunology</a> <a href="/UMCUtrecht/">UMC Utrecht</a>
UMCU Rheumatology & Clinical Immunology (@umcurci) 's Twitter Profile Photo

An update on our TOFA-PREDICT clinical trial UMC Utrecht, that studies the prediction of therapy response in psoriatic arthritis using multi-omics. We are on our way to including patient no. 40! Read more at umcutrecht.nl/nl/ziekenhuis/… & clinicaltrialsregister.eu/ctr-search/tri…. #rheumatic #arthritis

An update on our TOFA-PREDICT clinical trial <a href="/UMCUtrecht/">UMC Utrecht</a>, that studies the prediction of therapy response in psoriatic arthritis using multi-omics. We are on our way to including patient no. 40! Read more at umcutrecht.nl/nl/ziekenhuis/… &amp; clinicaltrialsregister.eu/ctr-search/tri…. #rheumatic #arthritis
UMCU Rheumatology & Clinical Immunology (@umcurci) 's Twitter Profile Photo

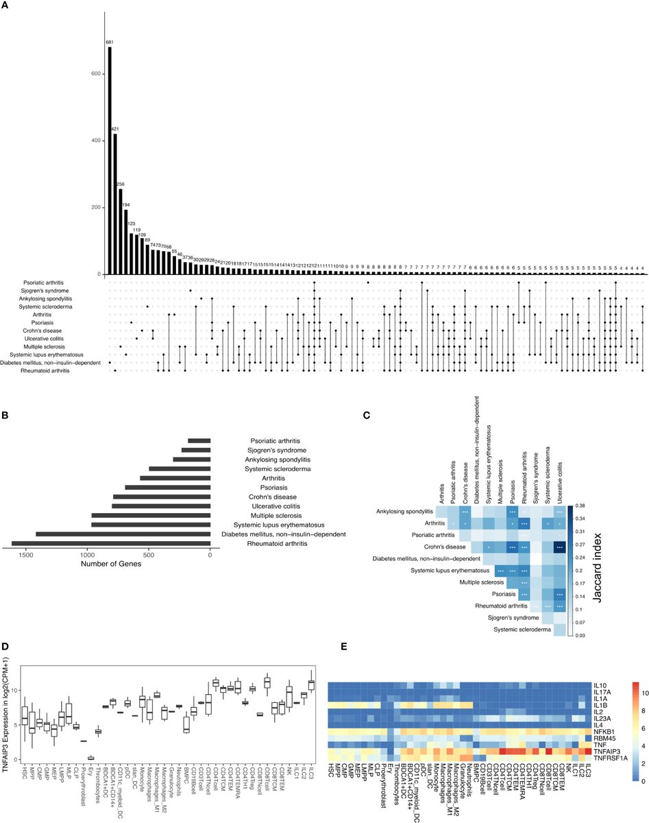
New URRCI work now online Frontiers - Immunology "Integration of Immunome With Disease-Gene Network Reveals Common Cellular Mechanisms Between IMIDs and Drug Repurposing Strategies" (frontiersin.org/articles/10.33…) #Immunome #IMID #systemsmedicine

New URRCI work now online <a href="/FrontImmunol/">Frontiers - Immunology</a> "Integration of Immunome With Disease-Gene Network Reveals Common Cellular Mechanisms Between IMIDs and Drug Repurposing Strategies"
(frontiersin.org/articles/10.33…) #Immunome #IMID #systemsmedicine
Infection & Immunity UMC Utrecht (@ieni_umcutrecht) 's Twitter Profile Photo

Rheumatologists should better distinguish between disease phenotypes in #osteoarthritis, as it may contribute to the development of personalized drugs for OA patients, concluded Eefje van Helvoort UMC Utrecht in her PhD thesis that she defended today edu.nl/yh4cp

Rheumatologists should better distinguish between disease phenotypes in #osteoarthritis, as it may contribute to the development of personalized drugs for OA patients, concluded Eefje van Helvoort <a href="/UMCUtrecht/">UMC Utrecht</a> in her PhD thesis that she defended today edu.nl/yh4cp