Bartłomiej Bukowski (@bbarthec) 's Twitter Profile
Bartłomiej Bukowski

@bbarthec

Software Engineer at @swmansion📱Creator of #stateofreactnative annual survey 📝 Super excited about React-based web & mobile technologies 🤩

ID: 4038972075

linkhttp://github.com/bbarthec calendar_today25-10-2015 13:03:13

45 Tweet

341 Takipçi

292 Takip Edilen

React Native London (@rnlconf) 's Twitter Profile Photo

React Native London Meetup Presents... The Expo Series! Join us at the React Native London Meetup from October through January for a series of talks from the expo core team! Sign up here for details! bit.ly/3kxW7Tx Expo cedric @Jonsamp quin

React Native London Meetup Presents... The Expo Series!

Join us at the React Native London Meetup from October through January for a series of talks from the expo core team!

Sign up here for details! bit.ly/3kxW7Tx

<a href="/expo/">Expo</a> <a href="/cedricvanputten/">cedric</a> @Jonsamp <a href="/quinlanjung/">quin</a>
Software Mansion (@swmansion) 's Twitter Profile Photo

Reanimated 2.3 with layout animations is promoting to beta 🎉 To make up for the wait, on top of a number of fixes and improvements we added a set of cool, predefined layout transitions 😎 (see them in action below and check the docs here docs.swmansion.com/react-native-r…)

Krzysztof Magiera (@kzzzf) 's Twitter Profile Photo

Layout animations API in Reanimated 2 allows you to go beyond the builtin transitions and define own way how layout changes should be applied (e.g. animate along a curve). 2.3-beta ships with a new set of predefined transitions but really imagination is the only limit ✨

Evan Bacon 🥓 (@baconbrix) 's Twitter Profile Photo

💫 Big Metro Speed Up in React Native with the New @Expo "Exotic" Transformer! 🚀 Up to 100% Faster Startup and CI bundling 🔥 18% Smaller Base Bundles 👑 Custom Transformers 😁 Less Metro Caching Required! EXPO_USE_EXOTIC=1 expo start -c Learn More 👉 blog.expo.dev/drastically-fa…

Tomasz Sapeta (@tsapeta) 's Twitter Profile Photo

🍫🍭Early preview of a new way to create native modules for React Native and @Expo! 💪 First-class support for Swift and Kotlin 🏗 DSL syntax ✔️ Automatic arguments validation and conversion 🔌 Integration with JSI blog.expo.dev/a-peek-into-th…

Bartłomiej Klocek (@barthap10) 's Twitter Profile Photo

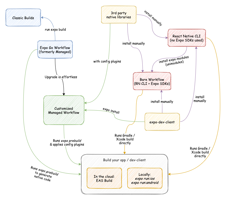
A cheat-sheet on how modern Expo workflows look like. Not 100% accurate, but should give an overview. I made this draft some time ago and totally forgot about it. 😅

A cheat-sheet on how modern <a href="/expo/">Expo</a> workflows look like. Not 100% accurate, but should give an overview.

I made this draft some time ago and totally forgot about it. 😅
Krzysztof Magiera (@kzzzf) 's Twitter Profile Photo

9 years ago today Software Mansion was founded.I'm proud of the team's impact over these years on OSS communities both in ReactNative and multimedia space with @ElixirMembrane, and of the value this brings to our clients. Here's to the next year of impactful projects and contibutions🥂

Tomasz Sapeta (@tsapeta) 's Twitter Profile Photo

Experimental next generation of Expo modules reaches the next stage 👀 Notice that the prop values are automatically converted to some custom types (e.g. from CoreGraphics) that you specify in the closure 😍 Works with optionals, nested arrays and enums. No reflection needed! 💪

Experimental next generation of <a href="/expo/">Expo</a> modules reaches the next stage 👀
Notice that the prop values are automatically converted to some custom types (e.g. from CoreGraphics) that you specify in the closure 😍
Works with optionals, nested arrays and enums. No reflection needed! 💪
Software Mansion (@swmansion) 's Twitter Profile Photo

🚨 Big news 🚨 Today we are releasing [email protected] with Fabric support – making it the first third-party lib that supports the new React Native architecture. Check our post to learn how we did it and how to use it with a new Fabric-enabled App blog.swmansion.com/introducing-fa…

Expo (@expo) 's Twitter Profile Photo

SDK 45 beta is now available! Try upgrading your app and let us know if you run into any issues! ⏳The beta period will last for about a week. blog.expo.dev/expo-sdk-45-be…

Software Mansion (@swmansion) 's Twitter Profile Photo

We’re working on #StateOfReactNative questions and we have a favor to ask!🙏 Take a look & tell us if we missed something! 🔍🔍🔍 Go ahead and comment at: github.com/software-mansi…

Software Mansion (@swmansion) 's Twitter Profile Photo

🚨 ​​Calling all #ReactNative engineers! The #StateOfReactNative 2022 survey is open now! 🎉 Share your thoughts and experiences with the framework by taking part at 👉 survey.stateofreactnative.com

Software Mansion (@swmansion) 's Twitter Profile Photo

The State of React Native 2022 results ARE OUT! 🎉 results.stateofreactnative.com We've designed this survey to help you make better decisions for your current and future React Native projects. Check the results to see:

Software Mansion (@swmansion) 's Twitter Profile Photo

🥁THE RESULTS ARE IN! 🥁 Without further ado, we present you the State of React Native 2023: results.stateofreactnative.com Special kudos to Kacper Kapuściak & Bartłomiej Bukowski for leading this project again this year! 👏