
Tiago Outeiro
@touteiro
Scientist, World citizen, Portuguese. Engaged in building bridges to solve challenges in neuroscience/neurodegeneration. Views are my own.
ID: 26480693
https://www.neurodegeneration.uni-goettingen.de 25-03-2009 12:00:24
449 Tweet
1,1K Takipçi
794 Takip Edilen

Are you a PhD student or postdoc in Europe looking for #funding to support a short visit to a #neuroscience lab? 🧠🔬Check out the FENS/IBRO-PERC Exchange Fellowships! 🗓️Deadline: 15 Oct 💰Funding: up to €4,000 👉Apply: ow.ly/xwxj50TrAh0 FENS José Luis Lanciego Srikanth Ramaswamy












We need to discuss and solve the Parksinson’s disease pandemic. Michael Okun gave an excellent talk @CONy2025 on this urgent topic #endparkinsons #parkinsonsdisease AD/PD - Advances in Science & Therapy


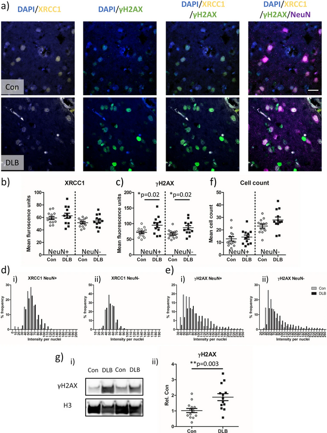
New paper from Tiago Outeiro et al "supports the hypothesis of a reciprocal relationship between aSyn pathology and nuclear DNA damage & highlights a potential underlying role for DNA damage in pathological mechanisms relevant to dementia with Lewy body" …arneurodegeneration.biomedcentral.com/articles/10.11…


Fantastic meeting organized by Maria Grazia Spillantini SpillantiniLab and George Tofaris George Tofaris #Synuclein2025 thank you and I am already looking forward to the next Synuclein Meeting!




A very thoughtful correspondence from Tiago Outeiro on why the alpha-synuclein in #Parkinsons debate that must go on I look forward to an equally thoughtful response from Alberto J Espay & colleagues prd-journal.com/article/S1353-…


