Tim Feeney (@tfeeney63) 's Twitter Profile
Tim Feeney

@tfeeney63

IBM Jazz/ELM Solution Architect, views expressed are my own

ID: 152621106

calendar_today06-06-2010 12:51:27

185 Tweet

119 Followers

65 Following

Tim Feeney (@tfeeney63) 's Twitter Profile Photo

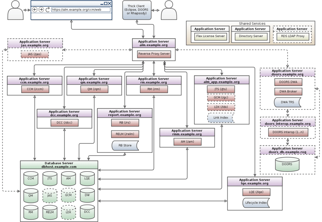
Supported options for Reverse Proxies and Load Balancers in an IBM Engineering Lifecycle Management solution deployment trfeeney.wordpress.com/2019/04/08/sup…

Tim Feeney (@tfeeney63) 's Twitter Profile Photo

Kathryn Fryer shares a collection of insightful Tips for creating Jazz Reporting Service Report Builder reports fryerk.wordpress.com/2019/05/06/tip… via WordPress.com

Tim Feeney (@tfeeney63) 's Twitter Profile Photo

Wait, What?? Training an AI model has a bigger carbon footprint than a single car (actually five). Thankfully there's ongoing research to address. Training a single AI model can emit as much carbon as five cars in their lifetimes - via MIT Technology Review technologyreview.com/s/613630/train…

Tim Feeney (@tfeeney63) 's Twitter Profile Photo

Reduce your Engineering Workflow Management database size by removing orphaned attachments! trfeeney.wordpress.com/2020/05/29/red…