KeiG (@syaruman407) 's Twitter Profile
KeiG

@syaruman407

$JP を全力応援‼️自称マダムの一味💃BCGは #XENO やってます🎮 BCGの利益を魔界で錬金術💰 ウイスキーは #嘉之助 にハマってます🥃

ID: 887722896633741312

linkhttps://oncyber.io/keig calendar_today19-07-2017 17:16:46

5,5K Tweet

1,1K Takipçi

925 Takip Edilen

TTX GAMES (@ttxgames) 's Twitter Profile Photo

About Lost Metaverse We would like to share what we know about Lost Metaverse. 300,000 USD was provided to Knockback Works to initiate development. However, the company filed for bankruptcy, resulting in the funds unrecoverable.

Hajime Tanigawa aka Tanique 'ninomae' Primero (@tanigawahajime) 's Twitter Profile Photo

守秘ってなんやねんという話 ウチが開示していないのは仁義の話 特段どこともNDA巻いてないから自社に塁が及べばいつ何時でも開示する ビッグなバーンは自社の立場と契約関係を積極的かつ丁寧に説明して理解を求めるべき あんだけイキっといて顧客に向き合わないのはダメよ prtimes.jp/main/html/rd/p…

キャッツ18番 (@cat18ban) 's Twitter Profile Photo

【GYRE 1Q発表:F351 データーベースロック♪進捗を確認!🔥】あとはF351 P3分析以降の作業だけとなったことが判明。アイスーリュイの保険収載で業績拡大の未来に夢を見たことも今は昔。会議終了と同時にトップラインが発表、主役のバトンがF351に渡り新しい夢が始まります🐱💦youtube.com/watch?v=eHVDRe…

マダムY🤗Crypto関連開発コンサルちゃん (@madame_yjp) 's Twitter Profile Photo

JPのユーティリティ企業向けNFTローンチパッドがあと僅かでローンチします。 売上の10%が買い戻しに使われ。 JPホルダーには売上の10%を期待出来るPJのエアドロを配布します。(AIで精査したトークン) JP(BNBチェーン)をプレゼント🎁 30000枚JP❌3名 👍とリポスト 〆切24h

キャッツ18番 (@cat18ban) 's Twitter Profile Photo

GNI【祝!F351 P3 トップライン良好】多くの肝線維症患者に新薬を届けるという大プロジェクトに賛同、支援してきた皆さん!やりましたね!僕たちのひとつの夢がここに実現しました。こんなに嬉しい日は無い。喜んでも幸せになっても良いんだよ!にゃんぱーい!🐱♥🥂ir.gyretx.com/news-releases/…

GNI【祝!F351 P3 トップライン良好】多くの肝線維症患者に新薬を届けるという大プロジェクトに賛同、支援してきた皆さん!やりましたね!僕たちのひとつの夢がここに実現しました。こんなに嬉しい日は無い。喜んでも幸せになっても良いんだよ!にゃんぱーい!🐱♥🥂ir.gyretx.com/news-releases/…
KeiG (@syaruman407) 's Twitter Profile Photo

GNIのF351💊 無事に第3相突破㊗️ この後カルジェン上場まで控えてるなんて、夢のような相場に全ツッパして良かった😊

爆上げ銘柄分析のかぶカブキ@株・日本株 (@kabu_kabuki) 's Twitter Profile Photo

GNIのF351の第三相が有効だとの結果が出たようです  謎のサイト改ざんで騙されたり トランプ関税で半額になっちゃたり 色々ありましたが無事通過で良かった㊗️

テスタ (@tesuta001) 's Twitter Profile Photo

GNIちょっとだけ持ってるから 一応F351とはなんぞやとか調べてみてるのだけど全然わからぬ、、 ポケポケみたいなゲームだったら これだけ売上上げられそう〜とかわかるけど バイオって難しすぎるのだけど こういうのでも知識ある人はそこまでわかったりするのですかねぇ

UNIVERSAL STALLION RE(ユニスタ) | MUC (@unista_jp) 's Twitter Profile Photo

【ユニスタのレースが地上波に!】 5月28日放送の日本テレビ「千鳥かまいたちゴールデンアワー(千鳥かまいたちゴールデンアワー【公式】)」の企画「珍名馬ダービー」にて、 #ユニスタRE のレース映像が使われました🏇🎮 ユニスタが地上波で流れて感動です😭 プロの方の実況、臨場感がスゴかったですね…!🔥

キャッツ18番 (@cat18ban) 's Twitter Profile Photo

GNI【優先審査】画期的治療薬であるF351は優先審査に該当。優先審査のお薬は新薬申請(NDA)の審査が130日以内(約半年)になるようです。 pharmadj.com/ssr/jp/article…

GNI【優先審査】画期的治療薬であるF351は優先審査に該当。優先審査のお薬は新薬申請(NDA)の審査が130日以内(約半年)になるようです。
pharmadj.com/ssr/jp/article…
マダムY🤗Crypto関連開発コンサルちゃん (@madame_yjp) 's Twitter Profile Photo

SOLチェーン⛓️ 謎のトークン約10ドル分❌1名に🎁 条件 👍いいね リポスト 私をフォローしている中から抽選をします♪ 〆切24h

SOLチェーン⛓️

謎のトークン約10ドル分❌1名に🎁

条件
👍いいね
リポスト

私をフォローしている中から抽選をします♪

〆切24h
キャッツ18番 (@cat18ban) 's Twitter Profile Photo

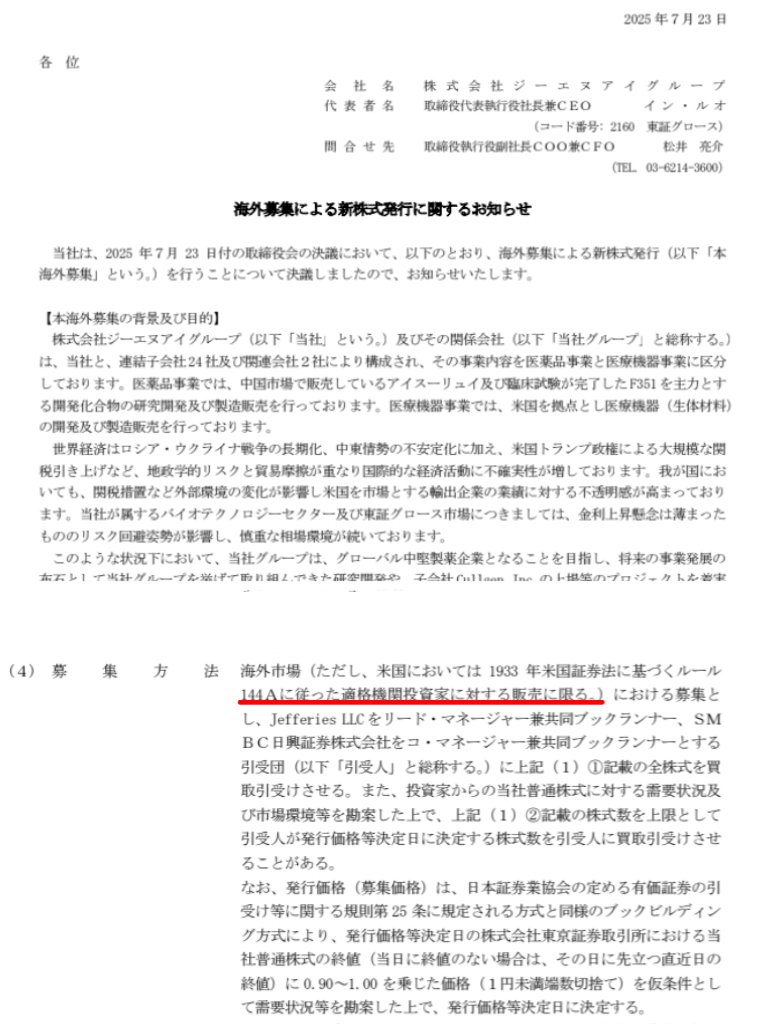
GNI 久しぶりの増資。なんで海外で募集するの?って疑問から始まり、144A適合機関投資家が1億ドル以上の投資資産を保有する者ってことを知る。F351の上市前に安定株主をグローバルに求めるということか。また株主還元への道筋もつけてきたと見る。BC配当→本社黒字化。M&Aはメドテック上場の布石よね

GNI 久しぶりの増資。なんで海外で募集するの?って疑問から始まり、144A適合機関投資家が1億ドル以上の投資資産を保有する者ってことを知る。F351の上市前に安定株主をグローバルに求めるということか。また株主還元への道筋もつけてきたと見る。BC配当→本社黒字化。M&Aはメドテック上場の布石よね
キャッツ18番 (@cat18ban) 's Twitter Profile Photo

GNI【2Q説明資料】いっきに服用する患者数が倍になるかも!って強気のIRが出ました。従来見込みでブロックバスターなのにその倍かよ。次期ブロックバスター候補F528への思いとかP77の大容量。ちょっと重いって!読めないって!プロセス支援ってのもMASH拡大に追風ニャ!🐱❤ 鼻息荒くなるって!出航!

GNI【2Q説明資料】いっきに服用する患者数が倍になるかも!って強気のIRが出ました。従来見込みでブロックバスターなのにその倍かよ。次期ブロックバスター候補F528への思いとかP77の大容量。ちょっと重いって!読めないって!プロセス支援ってのもMASH拡大に追風ニャ!🐱❤ 鼻息荒くなるって!出航!
裕子 (@kkkfff1234k) 's Twitter Profile Photo

”イギリス🇬🇧のメディアが公式に🇯🇵に警笛を鳴らして下さってます” 日本のメディアは言論統制、放送する訳もなく 耳障りのいい事を言います騙されてはダメです❕ 日本中の方々にこの動画の真実を拡散して欲しいです❕ 自民党に投票した人 責任を感じて下さい 🇯🇵を破壊する自民党です💥💥💥

キャッツ18番 (@cat18ban) 's Twitter Profile Photo

GNI <祝>11月7〜11日開催 米国肝疾患研究協(AASLD)2025肝臓学会にHydronidoneの4つのお題が受理されたもよう!F351 P3で強力な52週 線維化進行データ(F 8.94% vs P 25.81%)が新たに明らかになる!近づいて来ましたニャン🐱journals.lww.com/hep/fulltext/2…

GNI <祝>11月7〜11日開催 米国肝疾患研究協(AASLD)2025肝臓学会にHydronidoneの4つのお題が受理されたもよう!F351 P3で強力な52週 線維化進行データ(F 8.94% vs P 25.81%)が新たに明らかになる!近づいて来ましたニャン🐱journals.lww.com/hep/fulltext/2…
マダムY🤗Crypto関連開発コンサルちゃん (@madame_yjp) 's Twitter Profile Photo

クリスマス🤶プレゼント🎁として BSCチェーンの謎トークンを5名にプレゼント🎁します。 相場が悪いのでギリギリに購入します。 条件は、、。 私をフォローしている人🏃‍♂️‍➡️ いいね👍 リポスト 〆切12月18日🌕夜中🕛

クリスマス🤶プレゼント🎁として

BSCチェーンの謎トークンを5名にプレゼント🎁します。

相場が悪いのでギリギリに購入します。

条件は、、。

私をフォローしている人🏃‍♂️‍➡️
いいね👍
リポスト

〆切12月18日🌕夜中🕛