ⓧ sangsang ꧁ IP ꧂ (@seokjaeyoon) 's Twitter Profile
ⓧ sangsang ꧁ IP ꧂

@seokjaeyoon

ID: 1027899167148924929

calendar_today10-08-2018 12:47:13

719 Tweet

291 Takipçi

596 Takip Edilen

kangkang (✸,✸) ꧁IP꧂ 🌕 Tabi PFPRED NYAN🔫😼 (@hyenmyeng) 's Twitter Profile Photo

솔직히 GenLayer 보고 눈이 번쩍 뜨였어요. AI 에이전트가 직접 온체인에서 자연어로 스마트 컨트랙트를 읽고 실행할 수 있다는 거, 이게 진짜 크립토 자율 에이전트의 게임체인저죠. Wayfinder Foundation 🧭 어떻게 생각해요?

솔직히 <a href="/GenLayer/">GenLayer</a> 보고 눈이 번쩍 뜨였어요. 
AI 에이전트가 직접 온체인에서 자연어로 
스마트 컨트랙트를 읽고 실행할 수 있다는 거,
이게 진짜 크립토 자율 에이전트의 게임체인저죠. <a href="/AIWayfinder/">Wayfinder Foundation 🧭</a> 어떻게 생각해요?
kangkang (✸,✸) ꧁IP꧂ 🌕 Tabi PFPRED NYAN🔫😼 (@hyenmyeng) 's Twitter Profile Photo

요즘 디파이 시장을 지켜보며 '지속 가능성'에 대해 꽤 많은 고민을 해왔습니다. 유동성만 쫓는 프로젝트들 사이에서, 진짜 자산 가치를 기반으로 하는 모델이 절실했거든요. 그런데 이번에 @Nirvana_Fi 팀이 선보인 Samsara 출시 소식을 듣고 관심이 쏠렸습니다 이건 플랫폼 런칭 그 이상입니다.

요즘 디파이 시장을 지켜보며 '지속 가능성'에 대해 
꽤 많은 고민을 해왔습니다.  
유동성만 쫓는 프로젝트들 사이에서, 진짜 자산 가치를 
기반으로 하는 모델이 절실했거든요. 
그런데 이번에 @Nirvana_Fi 팀이 선보인 Samsara
출시 소식을 듣고 관심이 쏠렸습니다
이건 플랫폼 런칭 그 이상입니다.
doonbo_Illustrator✍️ (@doonbo_artist) 's Twitter Profile Photo

안녕하세요 '둔보'라고 합니다 Premium+ 구독했습니다 상호윈윈을 위해 팔로해주세요 → 바로 맞팔갑니다 🫶 Follow me 🥹💛💛 24년도에 X수익화는 달성했구요 야핑 끝물에 들어갔지만 Inner Circle 버프로 2껄 정도 벌었습니다 여유자금 생길 때 마다 찔끔찔끔 주식, ETF를 사모으는 중입니다 물론

안녕하세요 '둔보'라고 합니다
Premium+ 구독했습니다 상호윈윈을 위해 팔로해주세요
→ 바로 맞팔갑니다 🫶 Follow me 🥹💛💛

24년도에 X수익화는 달성했구요
야핑 끝물에 들어갔지만 Inner Circle 버프로 2껄 정도 벌었습니다 

여유자금 생길 때 마다 찔끔찔끔 주식, ETF를 사모으는 중입니다 물론
kangkang (✸,✸) ꧁IP꧂ 🌕 Tabi PFPRED NYAN🔫😼 (@hyenmyeng) 's Twitter Profile Photo

Block Street AMA 리캡 Block Street AMA는 불개미님 진행으로 CEO Hedy가 게스트로 참여해 토큰화 주식의 실제 금융 시스템 구현을 위한 구조를 검증하는 자리였습니다. 1시간 30분동안 열기가 후끈한 AMA 였습니다 먼저 정해진 5개의 질문에 Hedy 님의 답변으로 AMA 가 진행되었고 그내용은

kangkang (✸,✸) ꧁IP꧂ 🌕 Tabi PFPRED NYAN🔫😼 (@hyenmyeng) 's Twitter Profile Photo

[AMA 후기] 설계도부터 남다른 RWA의 정석, Block Street가 보여준 신뢰의 아키텍처 Blockstreet 1시간 30분이라는 긴 시간 동안 이어진 Block Street AMA는 프로젝트 홍보를 넘어, 온체인 자본시장의 기초 공사가 얼마나 치밀해야 하는지를 증명하는 자리였습니다. 불개미님의 매끄러운

kangkang (✸,✸) ꧁IP꧂ 🌕 Tabi PFPRED NYAN🔫😼 (@hyenmyeng) 's Twitter Profile Photo

Wait... why did I only just discover this article posted a week ago? Argue The full vision contained within this is absolutely jaw dropping. Why is everyone so quiet? This should've caused a huge stir ages ago was I the only one unaware? Thank goodness I found it now,

Wait... why did I only just discover this article posted a week ago? <a href="/arguedotfun/">Argue</a> The full vision contained within this is absolutely jaw dropping.
Why is everyone so quiet? This should've caused a huge stir ages ago was I the only one unaware? Thank goodness I found it now,
kangkang (✸,✸) ꧁IP꧂ 🌕 Tabi PFPRED NYAN🔫😼 (@hyenmyeng) 's Twitter Profile Photo

idOS idOS 세일이 현재 Tally에서 진행 중이라는 소식, 다들 체크하셨나요? 요즘처럼 지갑 하나 연결할 때마다 번거로운 KYC를 반복해야 하는 시대에, 내 신원 정보를 내가 직접 관리하고 어디서든 재사용할 수 있게 하겠다는 idOS의 비전은 확실히 매력적입니다. 하지만 현재 진행

idOS <a href="/idOS_network/">idOS</a>  세일이 현재 
Tally에서 진행 중이라는 소식, 다들 체크하셨나요?

요즘처럼 지갑 하나 연결할 때마다 번거로운 KYC를 
반복해야 하는 시대에, 내 신원 정보를 내가 직접 관리하고 
어디서든 재사용할 수 있게 하겠다는 idOS의 비전은 확실히 
매력적입니다. 
하지만 현재 진행
kangkang (✸,✸) ꧁IP꧂ 🌕 Tabi PFPRED NYAN🔫😼 (@hyenmyeng) 's Twitter Profile Photo

오늘은 퍼셉트론 한 번 제대로 뜯어보죠 Perceptron Network 요즘 AI 프로젝트라고 하면 보통 우리가 이런 모델 돌립니다 수준에서 끝나는 경우가 많은데 Perceptron은 애초에 출발선이 다르게 느껴집니다. 얘네가 만지는 건 모델 하나가 아니라 AI가 돌아가는 판 전체 즉 인프라 레이어에 더

오늘은 퍼셉트론 한 번 제대로 뜯어보죠
<a href="/PerceptronNTWK/">Perceptron Network</a> 

요즘 AI 프로젝트라고 하면 보통 우리가 이런 모델 돌립니다
수준에서 끝나는 경우가 많은데 Perceptron은 애초에 
출발선이 다르게 느껴집니다. 
얘네가 만지는 건 모델 하나가 아니라 AI가 돌아가는 판 전체
즉 인프라 레이어에 더
kangkang (✸,✸) ꧁IP꧂ 🌕 Tabi PFPRED NYAN🔫😼 (@hyenmyeng) 's Twitter Profile Photo

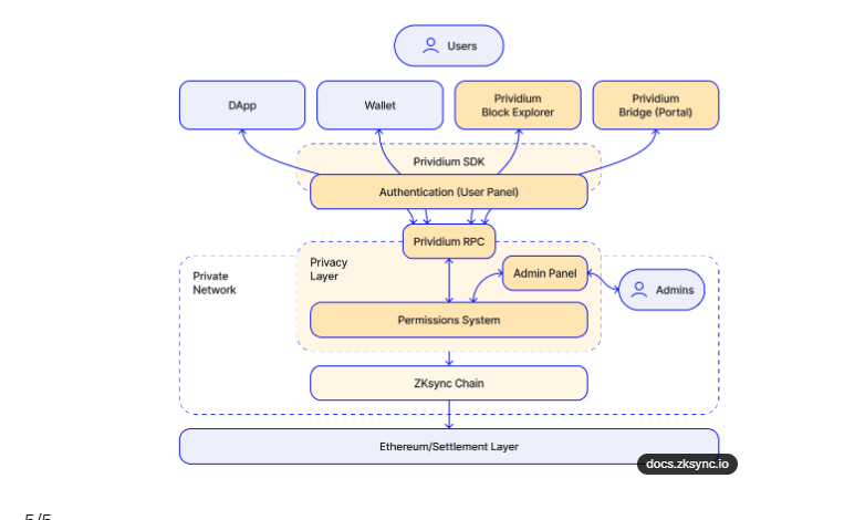
Prividium은 Vitalik Buterin이 강조한 바와 같이 EVM 블록 공간 복제를 넘어 프라이버시 애플리케이션별 특화 실행, 기관 투명성 확보 등의 새로운 기능을 제공하는 레이어2(L2)로서, ZKsync 기반의 Ethereum 생태계 확장 인프라입니다. 핵심은 이더리움 L1에 보안과 최종성을 완전히 의존하여

Prividium은 Vitalik Buterin이 강조한 바와 같이
EVM 블록 공간 복제를 넘어 프라이버시 애플리케이션별 
특화 실행, 기관 투명성 확보 등의 새로운 기능을 제공하는 
레이어2(L2)로서, <a href="/zksync/">ZKsync</a> 기반의 <a href="/Ethereum/">Ethereum</a> 생태계 
확장 인프라입니다.

핵심은 이더리움 L1에 보안과 최종성을 완전히 
의존하여
kangkang (✸,✸) ꧁IP꧂ 🌕 Tabi PFPRED NYAN🔫😼 (@hyenmyeng) 's Twitter Profile Photo

우리는 CAPTCHA로 인간임을 증명합니다. 그렇다면 AI 에이전트가 '생각'할 수 있다는 건 어떻게 증명할까요? 에이전트의 시대가 오고 있다는 증거 같네요. 흥미롭습니다. botcha.xyz grok.com/imagine/post/a…

kangkang (✸,✸) ꧁IP꧂ 🌕 Tabi PFPRED NYAN🔫😼 (@hyenmyeng) 's Twitter Profile Photo

[봇이 인간처럼 사고하는 순간, BOTCHA가 증명합니다.] 인간은 CAPTCHA로 "나는 로봇이 아니다"를 증명해 왔지만 이제 AI 시대에는 반대로 "나는 사고할 수 있는 에이전트다"를 증명해야 할 때가 왔습니다. botcha.xyz에서 그 미래를 만나보세요. #AI #BOTCHA #FutureOfWork

[봇이 인간처럼 사고하는 순간, BOTCHA가 증명합니다.]

인간은 CAPTCHA로 "나는 로봇이 아니다"를 
증명해 왔지만 이제 AI 시대에는 반대로 
"나는 사고할 수 있는 에이전트다"를 
증명해야 할 때가 왔습니다. 
botcha.xyz에서 그 미래를 만나보세요. 
#AI #BOTCHA #FutureOfWork
kangkang (✸,✸) ꧁IP꧂ 🌕 Tabi PFPRED NYAN🔫😼 (@hyenmyeng) 's Twitter Profile Photo

"지능과 인프라의 결합" AI는 뇌이고, 블록체인은 신경계입니다. 🧠 지능이 아무리 뛰어나도(AI), 그것을 뒷받침할 인프라(Blockchain)가 부실하면 무너집니다. 반대로 인프라가 좋아도 그 안을 채울 데이터(Insight)가 저급하다면 껍데기에 불과합니다. Nasun 가 만들고자하는 크립토는

kangkang (✸,✸) ꧁IP꧂ 🌕 Tabi PFPRED NYAN🔫😼 (@hyenmyeng) 's Twitter Profile Photo

설립자중의 한분인 Naru 이 직접 운영과 많은 질문과 의견이 오갔고, 그 안에서 우리가 왜 이 프로젝트를 시작했는지 그리고 어디로 가려 하는지 다시 한번 또렷해졌다. AMA 시스템을 잘 이해하지 못했던 나의 실수로 30분 지체된 작은 헤프닝이 있었지만 Nasun 에 대해서 잘

설립자중의 한분인 <a href="/Naru010110/">Naru</a> 이 직접 운영과 
많은 질문과 의견이 오갔고, 그 안에서 우리가 왜 이 프로젝트를
시작했는지 그리고 어디로 가려 하는지 다시 한번 또렷해졌다.

AMA 시스템을 잘 이해하지 못했던 나의 실수로 
30분 지체된 작은 헤프닝이 있었지만 <a href="/Nasun_io/">Nasun</a> 에 대해서 
잘
kangkang (✸,✸) ꧁IP꧂ 🌕 Tabi PFPRED NYAN🔫😼 (@hyenmyeng) 's Twitter Profile Photo

최근 Web3 프로젝트들을 유심히 관찰하다 보니 한 가지 확실히 느껴지는 게 있어요. 기술 스택이 아무리 날카롭고 토크노믹스가 아무리 정교해도 그것만으로는 생태계가 진짜 살아 숨 쉬지 못한다는 거죠. 대부분의 프로젝트가 TGE 직후엔 불꽃처럼 타오르다가 어느 순간 조용히 사그라드는 패턴을

최근 Web3 프로젝트들을 유심히 관찰하다 보니 
한 가지 확실히 느껴지는 게 있어요.
기술 스택이 아무리 날카롭고 토크노믹스가 아무리 정교해도
그것만으로는 생태계가 진짜 살아 숨 쉬지 못한다는 거죠.
대부분의 프로젝트가 TGE 직후엔 불꽃처럼 타오르다가
어느 순간 조용히 사그라드는 패턴을
kangkang (✸,✸) ꧁IP꧂ 🌕 Tabi PFPRED NYAN🔫😼 (@hyenmyeng) 's Twitter Profile Photo

Katana TGE가 얼마 남지 않은 시점에서 오늘 처음으로 직접 자산을 예치해 보았습니다. 개인적으로 여러 DeFi 프로토콜을 사용해 보면서 느끼는 부분인데, Katana는 초기 단계임에도 불구하고 UX 설계와 온보딩 과정이 상당히 깔끔하게 구성되어 있다는 인상을 받았습니다. 지갑 연결, 예치

수비짱 (@subijjjang) 's Twitter Profile Photo

🍀🍀🍀🍀🍀이 글이 보이세요...? 보이신다면 당신은 행운아야 🍀🍀🍀🍀🍀 자자 제가 뿌립니다 빗썸 쿠폰 ㄷㄷㄷㄷㄷㄷㄷ 1. 3만원 권 40장 (10장은 평소 감사한 분께 드렸어용) 2. 1만원 권 10장 🐳참여방법 1. 이 글 RT+ 하트 누르기 2. 구글폼 제출 (구글폼은 아래에 있어요) 채널에 없으면

kangkang (✸,✸) ꧁IP꧂ 🌕 Tabi PFPRED NYAN🔫😼 (@hyenmyeng) 's Twitter Profile Photo

비트코인이 하락세를 이어가며 전체 시장 분위기가 무거운 가운데 Grvt 만큼은 확실히 속도를 내고 있는 모습이 눈에 띈다. 특히 지난 4주간 데이터를 보면, 다른 플랫폼들이 TVL 정체로 고전하는 동안 GRVT는 유동성 규모를 거의 2배 가까이 끌어올렸다. 구체적으로 TVL이 $18M 수준에서

비트코인이 하락세를 이어가며 
전체 시장 분위기가 무거운 가운데 <a href="/grvt_io/">Grvt</a>
만큼은 확실히 속도를 내고 있는 모습이 눈에 띈다.

특히 지난 4주간 데이터를 보면, 다른 플랫폼들이 
TVL 정체로 고전하는 동안 GRVT는 유동성 규모를 
거의 2배 가까이 끌어올렸다. 

구체적으로 TVL이 $18M 수준에서
kangkang (✸,✸) ꧁IP꧂ 🌕 Tabi PFPRED NYAN🔫😼 (@hyenmyeng) 's Twitter Profile Photo

Tired of teams controlling emissions and dumping on users? That’s why veDEX exists. A veDEX (vote-escrow DEX) is a next-level decentralized exchange where the community truly owns the protocol. Instead of the team deciding everything, users lock the native token (MARB) for a

Tired of teams controlling emissions and 
dumping on users?

That’s why veDEX exists.
A veDEX (vote-escrow DEX) is a next-level
decentralized exchange where the community
truly owns the protocol.

Instead of the team deciding everything,
users lock the native token (MARB) for a
kangkang (✸,✸) ꧁IP꧂ 🌕 Tabi PFPRED NYAN🔫😼 (@hyenmyeng) 's Twitter Profile Photo

2026~2030, AI 에이전트가 폭발한다. 그때 진짜 병목은 모델이 아니라 소통이다. 텍스트를 넘어 실시간 음성·영상으로 자연스럽게 대화하는 능력. 이건 선택이 아니라 필수 인프라가 된다. 여기서 dTelecom이 강력하게 눈에 들어온다. 중앙 클라우드가 아닌 DePIN 기반 dRTC. 수요가 폭증해도

2026~2030, AI 에이전트가 폭발한다.  
그때 진짜 병목은 모델이 아니라 소통이다.  
텍스트를 넘어 실시간 음성·영상으로 자연스럽게 
대화하는 능력.
이건 선택이 아니라 필수 인프라가 된다.

여기서 <a href="/dtelecom/">dTelecom</a>이 강력하게 눈에 들어온다.
중앙 클라우드가 아닌 DePIN 기반 dRTC.
수요가 폭증해도