SEO en Español (@seo_espanol) 's Twitter Profile
SEO en Español

@seo_espanol

Queremos ser la comunidad de SEO en Español más grande en el mundo.

ID: 1375103225326624776

linkhttps://seoenespanol.com/articulos calendar_today25-03-2021 15:12:43

75 Tweet

77 Followers

68 Following

Mike Tyson (@miketyson) 's Twitter Profile Photo

This is one of those situations when you lost but still won. I’m grateful for last night. No regrets to get in ring one last time. I almost died in June. Had 8 blood transfusions. Lost half my blood and 25lbs in hospital and had to fight to get healthy to fight so I won. To

Glenn Gabe (@glenngabe) 's Twitter Profile Photo

Let's hope this test never sees the light of day... AIOs don't need more links to fresh search results... they need prominent links to publishers where the answers are sourced. I can't reproduce this test (thankfully), so I'm hoping it never rolls out. Time will tell.

Aleyda Solis 🕊️ (@aleyda) 's Twitter Profile Photo

There's a new Free SEO Chrome extension in Town that helps you to troubleshoot your page configurations: SEO Toggle by Sam Gipson 👇 * One-click toggles to disable JavaScript, CSS, Images, and Cookies. * User-Agent switching to view your site as Googlebot, Bingbot, and more. *

There's a new Free SEO Chrome extension in Town that helps you to troubleshoot your page configurations: SEO Toggle by <a href="/samgipson/">Sam Gipson</a> 👇

* One-click toggles to disable JavaScript, CSS, Images, and Cookies.
* User-Agent switching to view your site as Googlebot, Bingbot, and more.
*
SERP Alert ⚡️ (@serpalerts) 's Twitter Profile Photo

Google is testing out removing site names from mobile snippets and instead showing just the domain in a larger font. This is compared to the standard existing format, likely being an extension of Google’s focus on simplifying mobile snippets. See history: brodieclark.com/notes/#may-2025

Google is testing out removing site names from mobile snippets and instead showing just the domain in a larger font. This is compared to the standard existing format, likely being an extension of Google’s focus on simplifying mobile snippets. See history: brodieclark.com/notes/#may-2025
Aleyda Solis 🕊️ (@aleyda) 's Twitter Profile Photo

.Screaming Frog has just released version 22, integrating a wave of semantic related features using vector embeddings via API integration with LLMs, facilitating Semantic Similarity Analysis, identifying low relevance content, facilitating the visualization of semantic content

.<a href="/screamingfrog/">Screaming Frog</a> has just released version 22, integrating a wave of semantic related features using vector embeddings via API integration with LLMs, facilitating Semantic Similarity Analysis, identifying low relevance content, facilitating the visualization of semantic content
Glenn Gabe (@glenngabe) 's Twitter Profile Photo

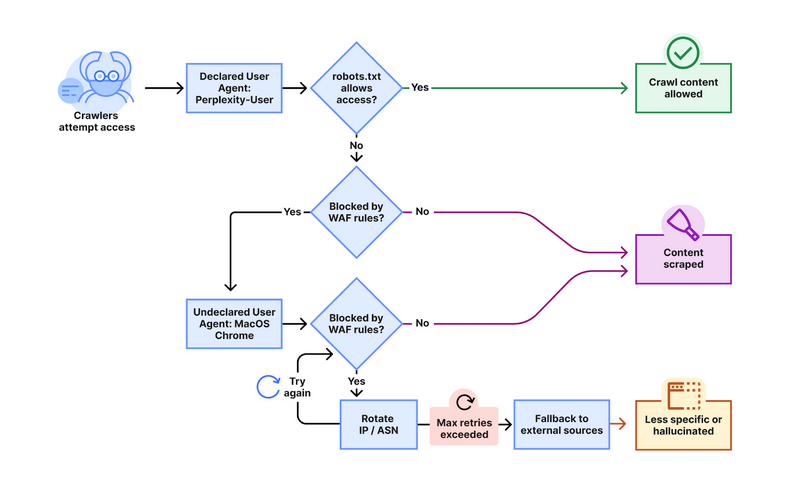
I've been enjoying testing Comet but this is not a good look for Perplexity -> Cloudflare says Perplexity uses stealth crawling techniques, like undeclared user agents and rotating IP addresses, to evade robots.txt rules and network blocks "Although Perplexity initially crawls

I've been enjoying testing Comet but this is not a good look for Perplexity -&gt; Cloudflare says Perplexity uses stealth crawling techniques, like undeclared user  agents and rotating IP addresses, to evade robots.txt rules and network blocks

"Although Perplexity initially crawls
Glenn Gabe (@glenngabe) 's Twitter Profile Photo

Focus on recipes, food content, etc.? -> People Inc. (formerly DotDash) acquires Feedfeed, a food publisher and creator network with ~1,000 influencer partners "People Inc. will instead be taking Feedfeed's model of leveraging a strong network of top social influencers for

Focus on recipes, food content, etc.? -&gt; People Inc. (formerly DotDash) acquires Feedfeed, a food publisher and creator network with ~1,000 influencer partners  

"People Inc. will instead be taking Feedfeed's model of leveraging a strong network of top social influencers for
Glenn Gabe (@glenngabe) 's Twitter Profile Photo

Still seeing lyrics yield blue-ish links in AI Mode. I check back often to see if that changes. :) Could be a copyright thing...

Still seeing lyrics yield blue-ish links in AI Mode. I check back often to see if that changes. :) Could be a copyright thing...