Sara Campos (@saraenmarte) 's Twitter Profile
Sara Campos

@saraenmarte

@Wikimedia l 22 @polisLSE Journalism AI fellow l Public Interest Technology ⚡️| @ucl alumni 🎓

ID: 1189292925932507136

calendar_today29-10-2019 21:29:31

83 Tweet

182 Followers

609 Following

Latinográficas (@latinograficas) 's Twitter Profile Photo

📣 Atención! El encuentro de preguntas y respuestas tiene nueva fecha. María Elizagaray y Luiz Fernando Menezes becarias 2021 responderán las consultas de la audiencia. Nos encontramos el lunes 01/08 en nuestra página de Facebook 👉 facebook.com/latinograficas

📣 Atención! El encuentro de preguntas y respuestas tiene nueva fecha. <a href="/MariaElizagaray/">María Elizagaray</a> y <a href="/luizfnmenezes/">Luiz Fernando Menezes</a>  becarias 2021 responderán las consultas de la audiencia. 
Nos encontramos el lunes 01/08 en nuestra página de Facebook 👉 facebook.com/latinograficas
FAPI (@fapi_paraguay) 's Twitter Profile Photo

El martes 9 de agosto, Día Internacional de los Pueblos Indígenas, te invitamos a la proyección de la película EAMI, de Paz Encina, en Centro Cultural de España Juan de Salazar, a las 18.30. Al término, se realizará un conversatorio. #PueblosIndígenas

El martes 9 de agosto, Día Internacional de los Pueblos Indígenas, te invitamos a la proyección de la película EAMI, de Paz Encina, en Centro Cultural de España Juan de Salazar, a las 18.30. Al término, se realizará un conversatorio. #PueblosIndígenas
Reuters Institute (@risj_oxford) 's Twitter Profile Photo

Guillermo Draper 🪞 This is what Ignacio Escolar, editor and founder of the Spanish newspaper elDiario.es calls “the Snow White Mirror Syndrome”: readers who are incapable of processing information that challenges their prejudices and only want journalism that backs up their own worldview.

Latinográficas (@latinograficas) 's Twitter Profile Photo

😸 Recibimos 152 postulaciones por parte de profesionales de toda Latinoamérica. 💚 Queremos agradecer a quienes postularon a esta edición de #Latinográficas, el programa de El Surtidor Y también a todas las personas y organizaciones que nos ayudaron a difundir la convocatoria 🫶

😸 Recibimos 152 postulaciones por parte de profesionales de toda Latinoamérica. 💚 Queremos agradecer a quienes postularon a esta edición de #Latinográficas, el programa de <a href="/elsurti/">El Surtidor</a> Y también a todas las personas y organizaciones que nos ayudaron a difundir la convocatoria 🫶
Alejo di Risio (@alejodiri) 's Twitter Profile Photo

Confirmado: El resultado de los estudios bolivianos concluye que el agua del río Pilcomayo YA NO ES POTABLE por el accidente minero que descargó 13 mil toneladas de residuos mineros al río. Todavía se esperan resultados a la altura de Salta, pero el panorama es desesperanzador.

Confirmado: El resultado de los estudios bolivianos concluye que el agua del río Pilcomayo YA NO ES POTABLE por el accidente minero que descargó 13 mil toneladas de residuos mineros al río. Todavía se esperan resultados a la altura de Salta, pero el panorama es desesperanzador.
Latinográficas (@latinograficas) 's Twitter Profile Photo

'En el diseño se usan estándares, y esos estándares industriales definen muchas cosas, lo cual es peligroso', explica Ruben Pater ([email protected]). Un ejemplo: la estandarización de la figura masculina y femenina a partir de dos efectivos militares de los años 50 y muy utilizada en general.

'En el diseño se usan estándares, y esos estándares industriales definen muchas cosas, lo cual es peligroso', explica <a href="/unlisted_roots/">Ruben Pater (untoldstories@typo.social)</a>. Un ejemplo: la estandarización de la figura masculina y femenina a partir de dos efectivos militares de los años 50 y muy utilizada en general.
Maricarmen Sequera (@marsebu) 's Twitter Profile Photo

Esto es muy grave. ¿Fue intencional? ¿Tienen seguro? ¿Se podrá aplicar bajo este siniestro? ¿O hay que hacer de nuevo una licitación? ¿O pasamos a papel? Mas dudas y preguntas #votoelectronico

Sara Campos (@saraenmarte) 's Twitter Profile Photo

En esta ocasión queremos ampliar la linea del tiempo incluyendo hitos y triunfos de las mujeres en el teatro 🎭 👉 Pueden inscribirse aquí: surti.do/minga-referent… 🎫 Los cupos son limitados

Maximiliano Manzoni (@maxtropiero_) 's Twitter Profile Photo

En Paraguay, la Cámara de Diputados aprobó ayer desafectar el Parque Nacional (!) Médanos del Chaco para permitir exploración de hidrocarburos. El país con mayor cantidad de energía renovable por persona del mundo tiene una adicción a los combustibles fósiles.

Romina Cáceres Morales (@rominacaceres) 's Twitter Profile Photo

La Comisión Bicameral de Investigación (CBI) del Congreso paraguayo presentó su informe sobre lavado de dinero. Entre sus hallazgos, identifica la ruta del contrabando de cigarrillos como espacio compartido con el narcotráfico. Que un informe oficial diga esto es relevante👇

La Comisión Bicameral de Investigación (CBI) del Congreso paraguayo presentó su informe sobre lavado de dinero. Entre sus hallazgos, identifica la ruta del contrabando de cigarrillos como espacio compartido con el narcotráfico. 

Que un informe oficial diga esto es relevante👇
Cony Oviedo 🍉 (@conyoviedo) 's Twitter Profile Photo

Para hablar de defensa de las familias y la niñez debemos comenzar primero exigiendo el cese de violencia criminal por parte del Estado. Hoy la comunidad 15 de Enero del Pueblo Ava Guaraní fue desalojada por orden de la fiscal Norma Salinas y están presas 31 personas.

Para hablar de defensa de las familias y la niñez debemos comenzar primero exigiendo el cese de violencia criminal por parte del Estado. Hoy la comunidad 15 de Enero del Pueblo Ava Guaraní fue desalojada por orden de la fiscal Norma Salinas y están presas 31 personas.
Juliana Quintana (@quintana_juli) 's Twitter Profile Photo

Hoy es un excelente día para replantearnos la ética periodística y el alcance de la desinformación. A los y las colegas que están cubriendo la marcha antivida les recuerdo que cualquier cita a los voceros de estos movimientos debe ser contrastada con información verificada.

Mattia Peretti (@xhgmattia) 's Twitter Profile Photo

The #JournalismAI Festival is back with a 3rd edition, and if you want to celebrate with us in December, you can now register to participate! 👇

Latinográficas (@latinograficas) 's Twitter Profile Photo

"Pero además, Bolsonaro es un cobarde y no realmente un político muy hábil, no tiene conexiones institucionales importantes o capital político como sí lo tiene Lula. Sigue siendo ante todo un agitador" Natalia Viana 🇧🇷 #NataliaVianaEnLatinograficas

PIT Policy Lab (@pitpolicy) 's Twitter Profile Photo

🎤@JosieYoung_, researcher and advocate for #AI products using ethical and #feminist perspectives shares practical tools for creating bots that adress inequalities and biases. Watch her talk at TEDxLondon in the link in our BIO.

🎤@JosieYoung_, researcher and advocate for #AI products using ethical and #feminist perspectives shares practical tools for creating bots that adress inequalities and biases. Watch her talk at <a href="/tedxlondon/">TEDxLondon</a> in the link in our BIO.
Os Sánchez 🌐✨ (@ossanchezo) 's Twitter Profile Photo

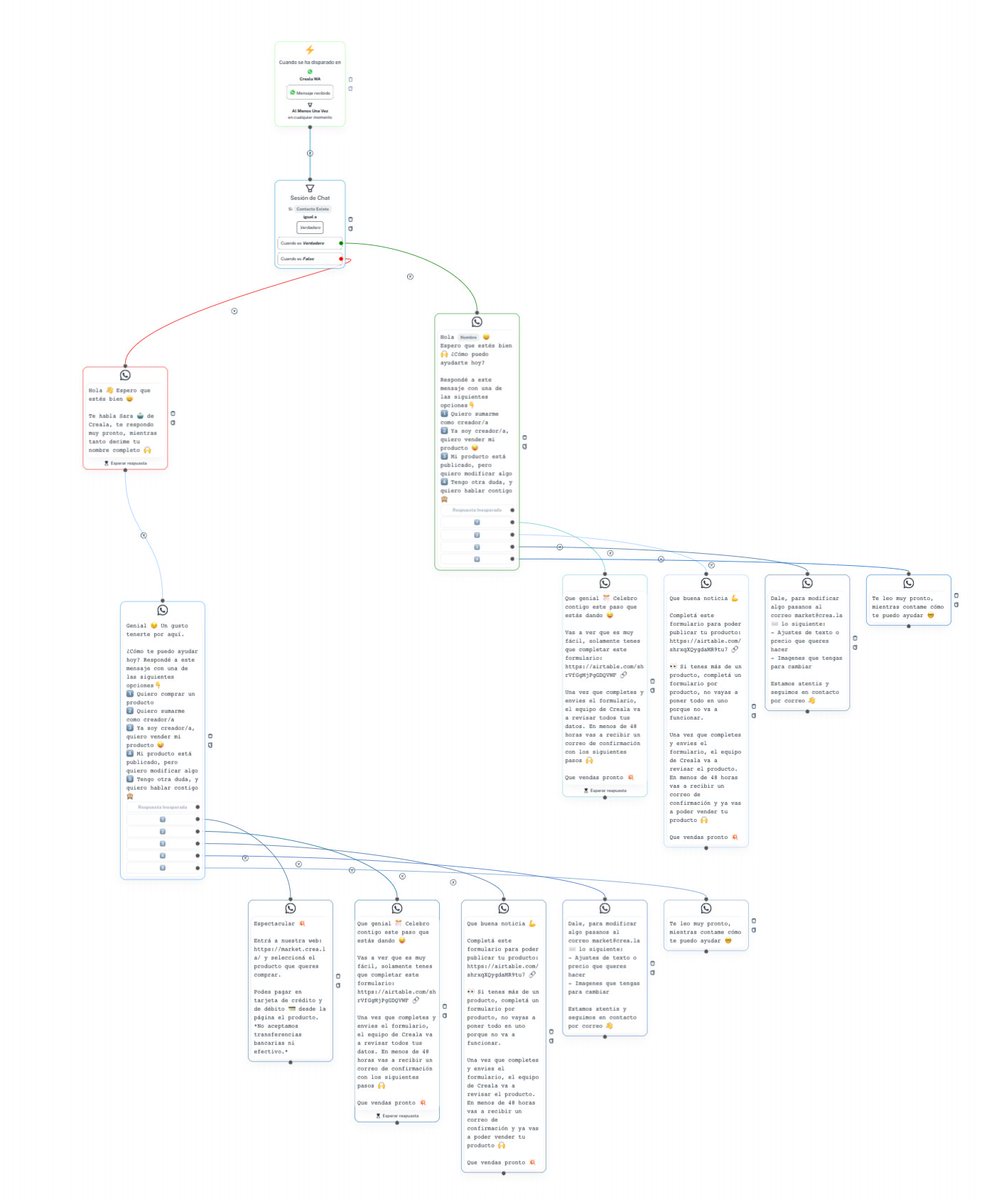
Ya tenemos automatizado el WhatsApp de Creala 🤖 Ahora tenemos un flujo que responde con mensajes para dudas y ayuda de inmediato. Gracias Sara Campos por darle amor a nuestro WhatsApp con todo esto! 🪄❤️ Ayudanos a probar, escribinos: wa.me/17863055080 😎

Ya tenemos automatizado el WhatsApp de <a href="/creala_/">Creala</a> 🤖 

Ahora tenemos un flujo que responde con mensajes para dudas y ayuda de inmediato.

Gracias <a href="/saraenmarte/">Sara Campos</a> por darle amor a nuestro WhatsApp con todo esto! 🪄❤️

Ayudanos a probar, escribinos: wa.me/17863055080 😎
Hash (@hashvl) 's Twitter Profile Photo

Migrar a software libre y ahorrarle millones de dólares al estado no es luego una opción verdad? Con Ubuntu y LibreOffice les cagamos el negocio a varias empresas amigas. Iniciativa del 2011 que quedó en opareí abc.com.py/nacionales/gob…