Ryszard Szarfenberg (@rszarfenberg) 's Twitter Profile
Ryszard Szarfenberg

@rszarfenberg

#politykaspołeczna, #państwoopiekuńcze, #ubóstwo, #nierówności, #redystrybucja, #wolnyrynek, #przedsiębiorczość, #gospodarka, @EAPNPoland @UniWarszawski

ID: 448885963

linkhttp://rszarf.ips.uw.edu.pl calendar_today28-12-2011 13:49:46

26,26K Tweet

3,3K Followers

1,1K Following

Ethan Mollick (@emollick) 's Twitter Profile Photo

A big AI question is why, as LLMs get bigger, their values seem to increasingly converge on the same preferences, and this holds for Musk’s Grok and China’s DeepSeek, too. “These findings suggest that value systems emerge in LLMs in a meaningful sense, with broad implications”

A big AI question is why, as LLMs get bigger,  their values seem to increasingly converge on the same preferences, and this holds for Musk’s Grok and China’s DeepSeek, too. 

“These findings suggest that value systems emerge in LLMs in a meaningful sense, with broad implications”
All Together in Dignity Europe (@atd_europe) 's Twitter Profile Photo

Over 3 days, around 30 friends and members of the #AllTogetherinDignity International Volunteer Corps, 20 from Italy, 10 from rest of the EU, contributed to ATD Fourth World #ATDItaly2025 Seminar. They look at the history and at the possible future path of #ATD in Italy.

Over 3 days, around 30 friends and members of the #AllTogetherinDignity International Volunteer Corps, 20 from Italy, 10 from rest of the EU, contributed to <a href="/ATD4thWorld/">ATD Fourth World</a> #ATDItaly2025 Seminar. They look at the history and at the possible future path of #ATD in Italy.
Philipp Heimberger (@heimbergecon) 's Twitter Profile Photo

Providing homeless people with housing: - reduces crime - increases employment - improves health - does not increase reliance on social benefits. 80% of costs are offset by the benefits in the first 18 months. Evidence from the US

Providing homeless people with housing: 

- reduces crime
- increases employment
- improves health
- does not increase reliance on social benefits.

80% of costs are offset by the benefits in the first 18 months. Evidence from the US
Ethan Mollick (@emollick) 's Twitter Profile Photo

Something like 43,000 die yearly in car crashes in the US and 2.38 million are injured. At what point does it become unethical to not to speed up driverless car adoption as a policy choice? (Waymo's reported safety numbers align with what we have seen from independent audits)

ngo.pl (@ngopl) 's Twitter Profile Photo

Skąd pochodzą pieniądze, które organizacje wydają na swoje działania? Jak się pracuje w stowarzyszeniach i fundacjach? Czy NGO-sy korzystają z zaangażowania społecznego Polek i Polaków? Z kim chcą współpracować organizacje i po co? Obejrzyj i posłuchaj👇youtu.be/dHHSK6iS7N0

EAPN Poland (@eapnpoland) 's Twitter Profile Photo

Pozytywna wiadomość jeśli chodzi o średnią, ale różnica deprywacji materialnej dzieci pod względem edukacji rodziców wzrosła w Polsce najbardziej w UE!

Pozytywna wiadomość jeśli chodzi o średnią, ale różnica deprywacji materialnej dzieci pod względem edukacji rodziców wzrosła w Polsce najbardziej w UE!
Michał Podlewski (@trajektoriaai) 's Twitter Profile Photo

6/ dostrzegamy potrzebę rozwoju następujących umiejętności: a. formułowanie pytań – „promptowanie”, b. kodowanie: c. krytyczny ogląd: analiza i ocena wyników generowanych przez AI, d. rozumienie powiązań: e. rozumienie ograniczeń: świadomość ograniczeń technologii AI.

6/ dostrzegamy potrzebę rozwoju następujących umiejętności:
 a. formułowanie pytań – „promptowanie”, 
b. kodowanie:
c. krytyczny ogląd: analiza i ocena wyników generowanych przez AI, 
d. rozumienie powiązań: 
e. rozumienie ograniczeń: świadomość ograniczeń technologii AI.
ZUS (@zus_pl) 's Twitter Profile Photo

🔢 Do tej pory ZUS wypłacił ponad 3⃣ mld zł rodzicielskich świadczeń uzupełniających z programu Mama4+. Środki trafiły do blisko 8⃣3⃣ tys. rodziców, którzy wychowali co najmniej czworo dzieci. Kto może skorzystać ze wsparcia⤵️ zus.pl/-/rodzicielski…

🔢 Do tej pory ZUS wypłacił ponad 3⃣ mld zł rodzicielskich świadczeń uzupełniających z programu Mama4+. Środki trafiły do blisko 8⃣3⃣ tys. rodziców, którzy wychowali co najmniej czworo dzieci. 

Kto może skorzystać ze wsparcia⤵️ 
zus.pl/-/rodzicielski…
Matt Lowe (@hmmlowe) 's Twitter Profile Photo

Cool paper in Nature using data for a few million kids in France: no gender gap in Maths test scores at the start of first grade, big gap by the end. nature.com/articles/s4158…

Cool paper in Nature using data for a few million kids in France: no gender gap in Maths test scores at the start of first grade, big gap by the end.

nature.com/articles/s4158…
CMR_Warsaw (@cmr_warsaw) 's Twitter Profile Photo

If you missed Alexander Kustov’s recent talk at CMR devoted to his new book “In Our Interest: How Democracies Can Make Immigration Popular”, watch it here 👇 youtube.com/watch?v=c1DYX-…

Our World in Data (@ourworldindata) 's Twitter Profile Photo

When we think about money flowing from richer to poorer countries, foreign aid is one of the first things that comes to mind. However, another major channel receives far less attention in mainstream conversations: the money international migrants send back to their families or

When we think about money flowing from richer to poorer countries, foreign aid is one of the first things that comes to mind.

However, another major channel receives far less attention in mainstream conversations: the money international migrants send back to their families or
Branko Milanovic (@brankomilan) 's Twitter Profile Photo

New LIS include for the first time micro data on income distribución in Bulgaria. Somewhat surprisingly, they show very high recent inequality, with a Gini around 40 which is the highest inequality in Europe, similar to the Ginis in the US and Israel. For comparison, I

New <a href="/lisdata/">LIS</a> include for the first time micro data on income distribución in Bulgaria. Somewhat surprisingly, they show very high recent inequality,  with a Gini around 40 which is the highest inequality in Europe, similar to the Ginis in the US and Israel.  
For comparison, I
J-PAL (@jpal) 's Twitter Profile Photo

🆕 How can governments strengthen state capacity and improve public services? From AI assistants in classrooms to real-time data for audits, evidence is helping governments work smarter, fairly, and at scale. More in #TheEvidenceEffect: bit.ly/408NCTa

🆕 How can governments strengthen state capacity and improve public services?

From AI assistants in classrooms to real-time data for audits, evidence is helping governments work smarter, fairly, and at scale.

More in #TheEvidenceEffect: bit.ly/408NCTa
World Bank (@worldbank) 's Twitter Profile Photo

Most low-income countries and 14.5% high-income countries are still experiencing high food price inflation. More on food prince inflation in our latest monthly #FoodSecurity Update: wrld.bg/TjxX50WbSUI

Most low-income countries and 14.5% high-income countries are still experiencing high food price inflation.

More on food prince inflation in our latest monthly #FoodSecurity Update: wrld.bg/TjxX50WbSUI
Ryszard Szarfenberg (@rszarfenberg) 's Twitter Profile Photo

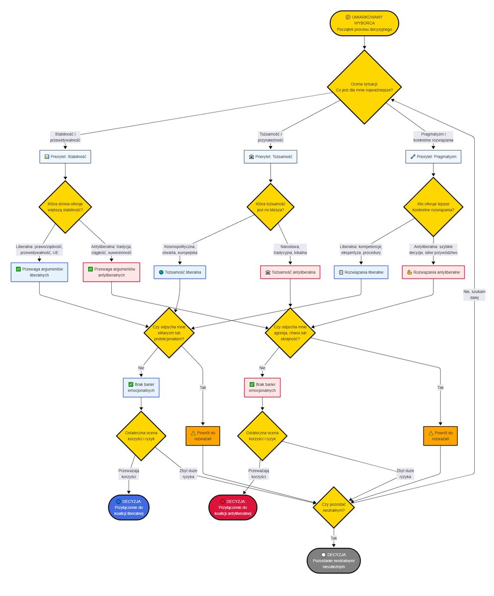
Polski kontekst: raczej konkurencja różnych antyliberalizmów niż powstanie postliberalizmu z dominującego liberalizmu. Kluczowe jest rozróżnienie między tradycyjnym antyliberalizmem (endecja, etatyzm) a współczesną reakcją na liberalizację po 1989 r. (PiS, Konfederacja).

Thomas Piketty (@pikettywil) 's Twitter Profile Photo

What would a just distribution of socio-economic and environmental resources look like at the global level from 2025 to 2100 – both between and within countries? How can we ensure this vision fits within planetary boundaries? From now to June 2026, the #GlobalJusticeProject

What would a just distribution of socio-economic and environmental resources look like at the global level from 2025 to 2100 – both between and within countries?

How can we ensure this vision fits within planetary boundaries?

From now to June 2026, the #GlobalJusticeProject