Reinhard Dechant (@r_dechant) 's Twitter Profile
Reinhard Dechant

@r_dechant

Cell biologist studying metabolic regulation of growth and proliferation - cytosolic pH, cancer metabolism, yeast and ageing

ID: 1075833217247338500

calendar_today20-12-2018 19:20:01

13 Tweet

141 Takipçi

457 Takip Edilen

Reinhard Dechant (@r_dechant) 's Twitter Profile Photo

Our new review is out in Frontiers - Oncology! We discuss mechanisms of metabolic regulation of cytosolic pH through Na+/H+ exchangers, a critical step for controlling growth and proliferation. frontiersin.org/article/10.338…

Lisa Koch (@lisa__koch) 's Twitter Profile Photo

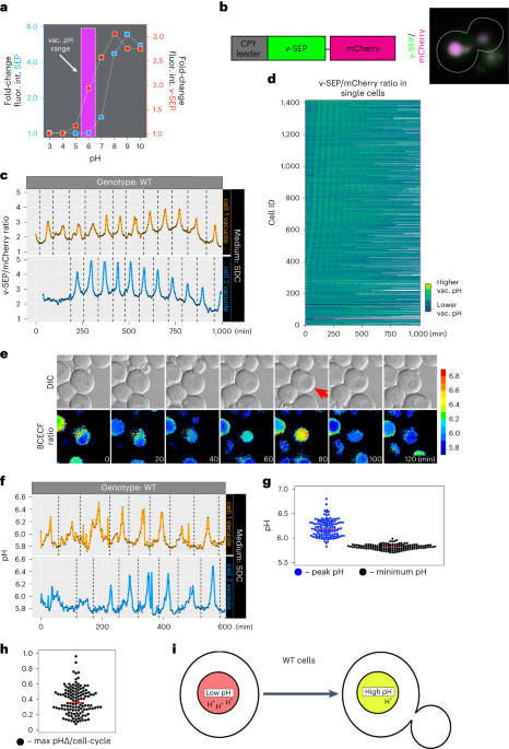
I am so excited my PhD work is out in Nature Metabolism! We show that elevated cytosolic pH promotes cell proliferation by transcriptional activation of cyclin D1! 👉nature.com/articles/s4225… Many thanks to Reinhard Dechant and all co-authors Eivind Birkeland Curioni_Oncology_MD Isabelle Opitz @PeterLab

D-BIOL @ ETH Zurich (@eth_dbiol) 's Twitter Profile Photo

In a recent Nature Metabolism paper the Dechant group (IBC) and collaborators reveal a mechanism implicating increased cytosolic pH as a driver for cell proliferation by transcriptional activation of cyclin D1. More details: biol.ethz.ch/en/news-and-ev…

In a recent <a href="/NatMetabolism/">Nature Metabolism</a> paper the Dechant group (IBC) and collaborators reveal a mechanism implicating increased cytosolic pH as a driver for cell proliferation by transcriptional activation of cyclin D1. More details: biol.ethz.ch/en/news-and-ev…
Reinhard Dechant (@r_dechant) 's Twitter Profile Photo

Phantastic way to cap off the last weekend in Zürich at the @Tonhalle before moving to San Francisco. Very grateful for many great years at #IBC ETH Zurich, and beyond excited to start a new chapter of my career.

Phantastic way to cap off the last weekend in Zürich at the @Tonhalle before moving to San Francisco. Very grateful for many great years at #IBC <a href="/ETH_en/">ETH Zurich</a>, and beyond excited to start a new chapter of my career.
Sung Sik Lee (@sung_sik_lee) 's Twitter Profile Photo

PhD position - Advanced detection and analysis of micro/nanoplastics in the environment - Proficiency in experimental techniques and experience in microfluidics, Raman spectroscopy/microscopy, or machine learning is of high value. #PhDposition jobs.ethz.ch/job/view/JOPG_…