Laune Quentin (@quentin_laune) 's Twitter Profile
Laune Quentin

@quentin_laune

Interne onco Brest

Président du @Tuto_TECT 17-19 puis Mdh

Élu UFR Rangueil 2017 - 2019

Vice président du @TAT_Paces 16 - 17 puis Mdh

Militant au CEMÉA

ID: 800325554285133825

calendar_today20-11-2016 13:10:56

245 Tweet

120 Takipçi

184 Takip Edilen

ESMO - Eur. Oncology (@myesmo) 's Twitter Profile Photo

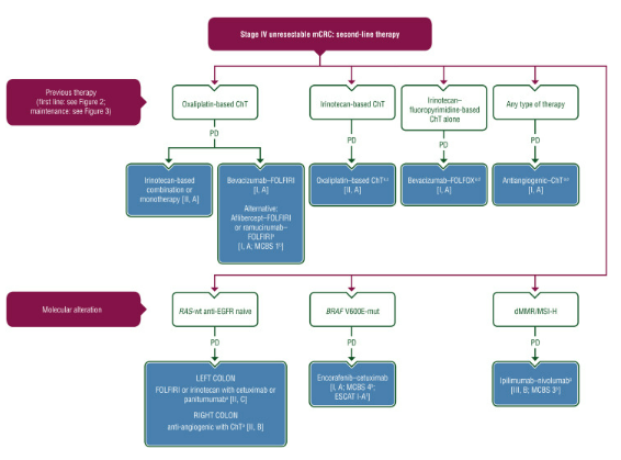
#Metastaticcolorectalcancer: ESMO Clinical Practice Guideline for diagnosis, treatment & follow-up. The Guideline covers clinical and pathological diagnosis, staging & risk assessment, tx & follow-up. Tx algorithms also included. ow.ly/enV950LjYWQ #CRCSM #colorectalcancer

#Metastaticcolorectalcancer: ESMO Clinical Practice Guideline for diagnosis, treatment & follow-up. The Guideline covers clinical and pathological diagnosis, staging & risk assessment, tx & follow-up. Tx algorithms also included.
ow.ly/enV950LjYWQ
#CRCSM #colorectalcancer
AERIO 😷💉💉💉 (@assoaerio) 's Twitter Profile Photo

La nouvelle RIO est sortie ! Les premiers à en profiter sont les internes d'onco en phase socle qui l'ont reçue aux JRJO, en plus des indispensables Ajora book et livret de chimiothérapies d'AIRHOP -> elle arrive dans vos services !

La nouvelle RIO est sortie ! 
Les premiers à en profiter sont les internes d'onco en phase socle qui l'ont reçue aux JRJO,
en plus des indispensables Ajora book et livret de chimiothérapies d'<a href="/airhop_poitiers/">AIRHOP</a> 

-&gt; elle arrive dans vos services !
AIRHOP (@airhop_poitiers) 's Twitter Profile Photo

On lance notre veille bibliographique mensuelle 🤗 L'objectif n'est pas d'être exhaustif mais de faire une synthèse des articles qui nous ont intéressés ! Envie de participer ? Faites nous parvenir vos pépites pour le prochain mois 🥳

On lance notre veille bibliographique mensuelle 🤗
L'objectif n'est pas d'être exhaustif mais de faire une synthèse des articles qui nous ont intéressés ! Envie de participer ? Faites nous parvenir vos pépites pour le prochain mois 🥳
Docteur TJ (@docteur_tj) 's Twitter Profile Photo

Les financiers qui acquièrent discrètement la Santé en France: on l’a vu en biologie, on commence à le voir en radiologie, maintenant en pharmacie: il est temps que l’état et la DGOS prennent leurs responsabilités pour stopper ce petit jeu; les conséquences seront irréversibles.

Institut national du cancer (@institut_cancer) 's Twitter Profile Photo

📰#VendrediLecture | Découvrez les trois premiers guides synthétiques Cancer info développés sous un format accessible pour les personnes atteintes de handicap visuel ➡️ e-cancer.fr/Actualites-et-…

📰#VendrediLecture | Découvrez les trois premiers guides synthétiques Cancer info développés sous un format accessible pour les personnes atteintes de handicap visuel ➡️ e-cancer.fr/Actualites-et-…
Kabuto (@drstarwolf) 's Twitter Profile Photo

59h Terminé ! Je vous partage juste en un thread cours, un cas en visite que j'ai eu cette semaine, assez stylé. Début de soirée, visite sur demande du Centre 15 pour une personne de >80 ans avec 39,5 de fièvre et sensation de malaise généralisée.

AERIO 😷💉💉💉 (@assoaerio) 's Twitter Profile Photo

*Groupe Balint* L'AERIO, la SFjRO et l'Association des Internes en Hématologie , avec le soutien du collège des enseignants, lancent ces groupes de soutien entre pairs, encadrés par une psychologue, à destination des internes ! Mensuel, gratuit et en distanciel -> Inscrivez-vous!

*Groupe Balint*

L'AERIO, la <a href="/SFjROfr/">SFjRO</a> et l'<a href="/AIHemato/">Association des Internes en Hématologie</a> , avec le soutien du collège des enseignants, lancent ces groupes de soutien entre pairs, encadrés par une psychologue, à destination des internes !

Mensuel, gratuit et en distanciel

-&gt; Inscrivez-vous!
Dr Jérôme BARRIERE, MD. (@barriere_dr) 's Twitter Profile Photo

🧵[fil] Journée internationale du cancer Focus sur les SIGNES D’ALERTE qui devraient vous amener à consulter 1️⃣ tout symptôme anormal et persistant au delà de 15j justifie de voir son médecin traitant 2️⃣ une perte de poids rapide et anormale doit amener à consulter 1/⤵️

AERIO 😷💉💉💉 (@assoaerio) 's Twitter Profile Photo

*Vidéos des soirées de formation* Vous avez manqué une soirée de formation? Pas de problème: retrouvez sa captation vidéo sur la vidéothèque du site de l'AERIO 🥳 aerio-oncologie.org/aerio-articles… => Encore une bonne raison de renouveler son adhésion 👈

*Vidéos des soirées de formation*

Vous avez manqué une soirée de formation? 
Pas de problème: retrouvez sa captation vidéo sur la vidéothèque du site de l'AERIO  🥳
aerio-oncologie.org/aerio-articles…  

=&gt; Encore une bonne raison de renouveler son adhésion 👈
Eric Lagadec✨🌍 (@ericlagadec) 's Twitter Profile Photo

Oh, une nouvelle image du télescope spatial James Webb. Vous allez me dire: "on voit encore plein de galaxie". Mais cette image est particulière, ça vous dit de la décrypter ensemble? C'est assez extraordinaire. Thread👇 © NASA Webb Telescope

Oh, une nouvelle image du télescope spatial James Webb. Vous allez me dire: "on voit encore plein de galaxie". Mais cette image est particulière, ça vous dit de la décrypter ensemble? C'est assez extraordinaire.

Thread👇
© <a href="/NASAWebb/">NASA Webb Telescope</a>
Dr Jérôme BARRIERE, MD. (@barriere_dr) 's Twitter Profile Photo

🧵 TRIBUNE LIEN VACCINATION ANTI COVID et RISQUE de CANCERS Nous sommes une 50 aine de cancérologues qui réfutons cette théorie partagée depuis plusieurs mois sur les RS et par des médias peu scrupuleux. 👉 Cela ne repose sur aucun base scientifique 1/⤵️ lexpress.fr/sciences-sante…

AIRHOP (@airhop_poitiers) 's Twitter Profile Photo

NEJM, JCO et bien d'autres ! L'actualité est chargée en Oncologie en ce début d'année, découvrez notre nouvelle veille bibliographique du 1er trimestre 2023 !

NEJM, JCO et bien d'autres ! L'actualité est chargée en Oncologie en ce début d'année, découvrez notre nouvelle veille bibliographique du 1er trimestre 2023 !
Pierre Jacquel (@pierre_jacquel2) 's Twitter Profile Photo

Rappel pour nos amis chercheurs et étudiants : il est INTERDIT d'utiliser ce site qui permet d'accéder à tous les articles de recherche gratuitement ! Ce site est souvent bloqué par les fournisseurs internet, il est aussi interdit de contourner le blocage avec cette méthode. 🧵

Rappel pour nos amis chercheurs et étudiants : il est INTERDIT d'utiliser ce site qui permet d'accéder à tous les articles de recherche gratuitement ! 

Ce site est souvent bloqué par les fournisseurs internet, il est aussi interdit de contourner le blocage avec cette méthode. 🧵
Pierre Jacquel (@pierre_jacquel2) 's Twitter Profile Photo

Hello, amis chercheur·e·s et étudiant·e·s ! 👋 Zotero est LE meilleur outil pour gérer votre bibliographie. Mais saviez-vous qu'il était possible de le paramétrer pour récupérer automatiquement le pdf de vos articles et gagner un temps précieux ?😱 Voici comment faire. 🧵

Hello, amis chercheur·e·s et étudiant·e·s ! 👋

Zotero est LE meilleur outil pour gérer votre bibliographie.

Mais saviez-vous qu'il était possible de le paramétrer pour récupérer automatiquement le pdf de vos articles et gagner un temps précieux ?😱

Voici comment faire. 🧵
AERIO 😷💉💉💉 (@assoaerio) 's Twitter Profile Photo

Docteurs Juniors en oncologie medicale: bilan de la première promotion très positif ! Très largement grâce à l'implication des services ++ Quelques pistes d'améliorations pour faire encore mieux : ->authors.elsevier.com/c/1hwOK1iV7zLaP Laune Quentin Société Française du Cancer

Paolo Tarantino (@ptarantinomd) 's Twitter Profile Photo

ESMO23 will have a relevant impact on the way we treat breast cancer. Practice will be changed, shaped and/or challenged by several of the studies presented this week in Madrid. Here’s a personal selection of 10 #ESMO23 breast cancer abstracts not to miss. #bcsm

ESMO23 will have a relevant impact on the way we treat breast cancer. Practice will be changed, shaped and/or challenged by several of the studies presented this week in Madrid. Here’s a personal selection of 10 #ESMO23 breast cancer abstracts not to miss. #bcsm
Médecin-Malade (@malademedecin) 's Twitter Profile Photo

#PasToucheAME Parce que c'est une goutte d'eau dans les dépenses Parce que c'est un pas vers l'intolérance Parce que je veux pas que l'histoire de la haine se répète Parce que l'abolir n'aidera personne à part la prochaine pandémie #PasToucheAME

Ordre des Médecins (@ordre_medecins) 's Twitter Profile Photo

L’amélioration de la prise en charge des patients ne peut passer que par des discussions constructives avec les représentants des médecins juniors !