Oren Hazi (@ohazi) 's Twitter Profile
Oren Hazi

@ohazi

Embedded hardware & software, Linux, FPGAs, Open Source, KiCad, Rust (lang), Radio (KN6IQH), Airplanes, Doggies. He/him.

ID: 186973604

linkhttp://orenhazi.com calendar_today04-09-2010 22:43:36

958 Tweet

170 Followers

515 Following

Dr Rebecca Rumbul (@rebeccarumbul) 's Twitter Profile Photo

I am thrilled and honoured to be announced today as the new Executive Director of the Rust Foundation I look forward to supporting and collaborating with the community on initiatives that create meaningful and sustainable development and impact. businesswire.com/news/home/2021…

Bob (@bobcollins) 's Twitter Profile Photo

I don't understand how universities can ask—with a straight face—for financial donations as if they were a charity, at the same time continually raising their tuition as much as the market will bear.

Catherine (@whitequark) 's Twitter Profile Photo

nMigen is now called Amaranth HDL! follow it to its new home at github.com/amaranth-lang and the #amaranth-lang IRC channel on libera.chat

KiCad PCB (@kicad_pcb) 's Twitter Profile Photo

We're a quarter of the way to our goal for 2021. Can you help? donate.kicad.org Your donation will help KiCad support a yearly development cycle. And Features! Version 7 features that we are working on include Teardrops, Pin Swaps, Padstacks and Atomic Parts Libraries.

We're a quarter of the way to our goal for 2021.  Can you help? donate.kicad.org

Your donation will help KiCad support a yearly development cycle.  And Features!  Version 7 features that we are working on include Teardrops, Pin Swaps, Padstacks and Atomic Parts Libraries.
Catherine (@whitequark) 's Twitter Profile Photo

I've just released Amaranth 0.3! github.com/amaranth-lang/… see the full changelog at amaranth-lang.org/docs/amaranth/…

Luke Wren @wren6991@types.pl (@wren6991) 's Twitter Profile Photo

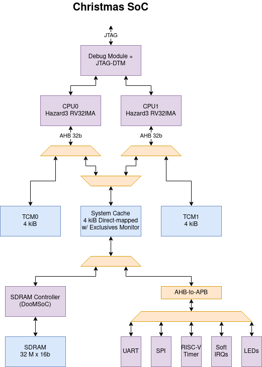
This is the SoC I want to build on ULX3S over Christmas to prove out my global atomics, and maybe port some software. Christmas SoC. It's an odd bus architecture, but something I can cobble together without designing any significant new components, like uhhh coherent caches

This is the SoC I want to build on ULX3S over Christmas to prove out my global atomics, and maybe port some software. Christmas SoC.

It's an odd bus architecture, but something I can cobble together without designing any significant new components, like uhhh coherent caches
Freya Holmér (@freyaholmer) 's Twitter Profile Photo

does anyone have tips for overcoming the initial hurdle of learning to draw? I just want to reach a state were I can experiment and have fun right now it's all an uphill battle at every turn - I feel like I'm not getting anywhere :(

Chuck McManis 🇺🇦 solidarity 🇺🇦 (@chuckmcmanis) 's Twitter Profile Photo

Okay, I absolutely LOVE this essay: apenwarr.ca/log/20211229 from apenwarr. It drills directly into all the complexities and mismatched agendas that are all inconveniently lumped under the banner #FOSS.

Oren Hazi (@ohazi) 's Twitter Profile Photo

Trusted computing may still have a long way to go, but I don't think you can actually do it correctly *except* on Linux.

jonny saunders (@json_dirs) 's Twitter Profile Photo

More fun publisher surveillance: Elsevier embeds a hash in the PDF metadata that is *unique for each time a PDF is downloaded*, this is a diff between metadata from two of the same paper. Combined with access timestamps, they can uniquely identify the source of any shared PDFs.

More fun publisher surveillance:
Elsevier embeds a hash in the PDF metadata that is *unique for each time a PDF is downloaded*, this is a diff  between metadata from two of the same paper. Combined with access timestamps, they can uniquely identify the source of any shared PDFs.
Bryan Cantrill (@bcantrill) 's Twitter Profile Photo

Jeremy Culture has to be done right from the outset -- changing it is damned near impossible, which is why companies almost always reflect their founders

Catherine (@whitequark) 's Twitter Profile Photo

i should have channeled my inner biologist and called the weird unidentified thing that breaks for seemingly no reason "Camera-Related Google ASIC 1", or CRGA1

Jaana Dogan ヤナ ドガン (@rakyll) 's Twitter Profile Photo

Every year, programming simple things is becoming more complicated due to the complexity of tooling. The industry scales it up by putting more people on the job instead of addressing the complexity. The result is every programming job needs heavy communications.