神秘箱工作室 (@nazobako) 's Twitter Profile
神秘箱工作室

@nazobako

Vtuber經營及Live2D相關服務

旗下藝人 :

🐾亞璐@Ail_urus
🐾YT頻道 : reurl.cc/6LY1Eb
🐾周邊賣場 : myacg.com.tw/goods_detai

商案洽談/合作邀約/其他:[email protected]

ID: 1479580062920089604

linkhttps://youtube.com/@nazobakoch.-1027 calendar_today07-01-2022 22:26:13

369 Tweet

498 Followers

47 Following

神秘箱工作室 (@nazobako) 's Twitter Profile Photo

💠【 亞璐COVER公告 】💠 亞璐COVER曲由於製作延誤將會延期至10/16號公佈。 對於等待許久的璐痴朋友們深感抱歉 我們會持續監督後續進度流程 防止類似情況再次發生 有購買二周年周邊的朋友 由於等待時間相較當初公佈之情況有所落差 後續也會進行補償之措施 。

💠【 亞璐COVER公告 】💠
 
亞璐COVER曲由於製作延誤將會延期至10/16號公佈。

對於等待許久的璐痴朋友們深感抱歉 我們會持續監督後續進度流程 防止類似情況再次發生

有購買二周年周邊的朋友
由於等待時間相較當初公佈之情況有所落差
後續也會進行補償之措施 。
奧蕾莉婭🍀新人Vtuber (@nazobako_orelia) 's Twitter Profile Photo

『廣寒謠 x 廣寒宮』/ Orelia 奧蕾莉婭【COVER】 youtube.com/watch?v=oNL8RX… #擴散希望 #新人Vtuber️️ #奧蕾莉婭

神秘箱工作室 (@nazobako) 's Twitter Profile Photo

❀ 奧蕾莉婭生日套組 ❀ 女王生日套組開賣中!! 喜歡的麥婭糖朋友們千萬不要錯過了! ೀ⋆。賣場連結: myacg.com.tw/goods_detail.p… #奧蕾莉婭 #誕生日

❀ 奧蕾莉婭生日套組 ❀

女王生日套組開賣中!!

喜歡的麥婭糖朋友們千萬不要錯過了! 

ೀ⋆。賣場連結:
myacg.com.tw/goods_detail.p…

#奧蕾莉婭 #誕生日
神秘箱工作室 (@nazobako) 's Twitter Profile Photo

真的傻 / 亞璐 - COVER ( Short Ver. ) --ꕥ-----------------------------ꕥ-- 💠 - 2025. 10. 16 THU 21:00 - 💠 真的傻 特別感謝小光老師 & 尚德老師 ▸▸YT youtube.com/watch?v=09UQ5d… #歌ってみた #亞璐出任務 #真的傻 #亞璐

亞璐🐾新人Vtuber (@ail_urus) 's Twitter Profile Photo

之前錄好就已經聽了好多遍 但配上畫面後 好像又不太一樣的感覺🥹🥹 再次感謝小光老師和尚德老師🧡

2025金V獎 👑 第三屆開催決定! (@goldenv2023) 's Twitter Profile Photo

金V獎 X WIRFORCE 入圍者見面會時程公開⭐ 24組第三屆金V獎入圍者熱鬧進駐! 快來幫你的推加油打氣為他們的夢想應援! ⏰11/14~11/16 11:00~19:00 📌花博爭豔館 ACG ZONE長廊區 NO.33~NO.36 攤位 一起來發現更多的寶藏VTuber吧!

金V獎 X WIRFORCE 入圍者見面會時程公開⭐

24組第三屆金V獎入圍者熱鬧進駐!
快來幫你的推加油打氣為他們的夢想應援!

⏰11/14~11/16 11:00~19:00
📌花博爭豔館 ACG ZONE長廊區 NO.33~NO.36 攤位

一起來發現更多的寶藏VTuber吧!
神秘箱工作室 (@nazobako) 's Twitter Profile Photo

💠【 璐痴抱枕公告 】💠 你要帶我回家嗎? 我很好抱喔 (´・ω・)ノ 看看這軟軟圓圓的可愛抱枕怎麼可能不給它一個大大的抱抱!! 距離統計數量結算還剩下幾周的時間 ! 喜歡的話千萬不能錯過瞜 !!! 更多實體照片以及抱枕大小資訊等均於表單內部附上 如想詳細觀看照片可進入下面表單連結來詳細了解~

💠【 璐痴抱枕公告 】💠

你要帶我回家嗎?  我很好抱喔 (´・ω・)ノ

看看這軟軟圓圓的可愛抱枕怎麼可能不給它一個大大的抱抱!!

距離統計數量結算還剩下幾周的時間 !
喜歡的話千萬不能錯過瞜 !!! 
更多實體照片以及抱枕大小資訊等均於表單內部附上 如想詳細觀看照片可進入下面表單連結來詳細了解~
神秘箱工作室 (@nazobako) 's Twitter Profile Photo

這次WF女王也有和大家有見面時間呦! 時間為 12:00~13:00 在33-36號攤位上 想要帶小禮物給女王的麥婭糖們也可以呦~ 期待到時候和大家一起度過一個快樂的時光🥳🥳 待機室 : youtube.com/live/Yw1Sbfift…

奧蕾莉婭🍀新人Vtuber (@nazobako_orelia) 's Twitter Profile Photo

在這個感恩節,女王在這謝謝麥婭糖們一路的陪伴與支持 記住一件事,女王愛你萌❤ youtube.com/shorts/3iOS_fe… #韶光絮語2025 #奧蕾莉婭 #麥婭糖

亞璐🐾新人Vtuber (@ail_urus) 's Twitter Profile Photo

#韶光絮語2025 璐痴們~ 感恩節快樂🧡🧡🧡 感謝 有・柚実yuzzmi🌙 的邀請🧡 柴崎楓音的這首相守真的好好聽🥹 youtube.com/shorts/KEpse_E…

#韶光絮語2025

璐痴們~
感恩節快樂🧡🧡🧡

感謝 <a href="/yuzzmi0110/">有・柚実yuzzmi🌙</a> 的邀請🧡
柴崎楓音的這首相守真的好好聽🥹

youtube.com/shorts/KEpse_E…
奧蕾莉婭🍀新人Vtuber (@nazobako_orelia) 's Twitter Profile Photo

原定今晚與卡蒂婭的聯動因為檔期原因延期到了 12/12(五) 麥婭糖們來聽女王唱歌吧,不白來嗷不白來! youtube.com/live/OuW7d9WN5… #女王巡禮中 #新人Vtuber #奧蕾莉婭

原定今晚與卡蒂婭的聯動因為檔期原因延期到了
12/12(五)
麥婭糖們來聽女王唱歌吧,不白來嗷不白來!

youtube.com/live/OuW7d9WN5…

#女王巡禮中 #新人Vtuber #奧蕾莉婭
神秘箱工作室 (@nazobako) 's Twitter Profile Photo

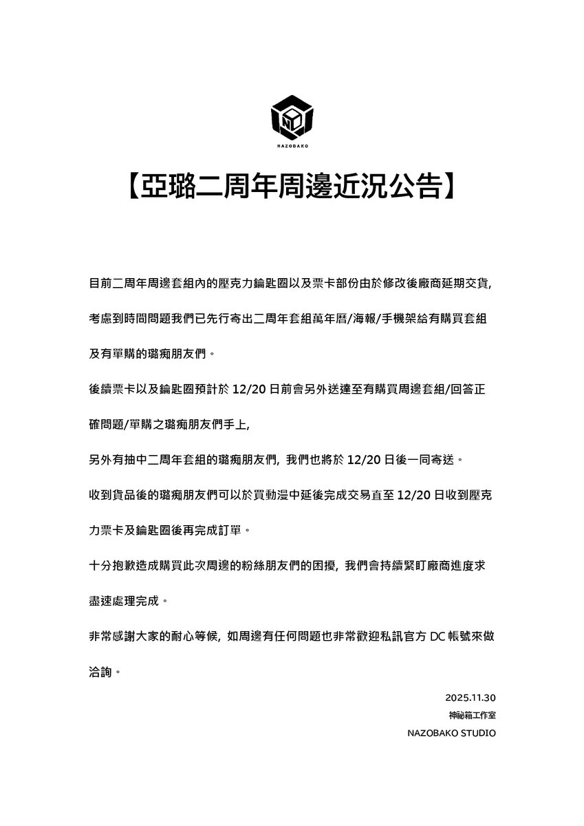
💠【 亞璐二周年周邊近況公告 】💠 非常抱歉造成各位璐痴朋友們許久的等待以及後續取貨之困擾, 我們會持續盯緊廠商的進度及作業情況並且檢討此次發生之問題。 再次對於造成此次購買周邊的朋友們感受不佳致上最深的歉意。

💠【 亞璐二周年周邊近況公告 】💠

非常抱歉造成各位璐痴朋友們許久的等待以及後續取貨之困擾,
我們會持續盯緊廠商的進度及作業情況並且檢討此次發生之問題。

再次對於造成此次購買周邊的朋友們感受不佳致上最深的歉意。
神秘箱工作室 (@nazobako) 's Twitter Profile Photo

【 FFK展場 】---- ꕥ 展場相關 ꕥ ---- 此次展場中販售內容為日前所上架之亞璐相關周邊套組。 < 二週年紀念套組 / 一週年紀念套組 / 單售套組內容 > 買動漫中亦有上架, 如有想要但無法到達的朋友也可以於買動漫中挑看選購。 此次亦有璐痴抱枕打樣實物於攤位上進行展出,

【 FFK展場 】---- ꕥ  展場相關  ꕥ ----  

此次展場中販售內容為日前所上架之亞璐相關周邊套組。

&lt; 二週年紀念套組 / 一週年紀念套組 / 單售套組內容 &gt;

買動漫中亦有上架,
如有想要但無法到達的朋友也可以於買動漫中挑看選購。

此次亦有璐痴抱枕打樣實物於攤位上進行展出,
神秘箱工作室 (@nazobako) 's Twitter Profile Photo

🍀奧蕾莉婭直播延期公告🍀 由於女王生病且喉嚨狀態不佳, 經過討論決定先讓女王休息養身。 目前原定於12/27早安歌雜還有12/28婭撒西歌回, 將延期直播讓女王專心康復, 還請各位麥婭糖們稍加留意, 非常感謝。 #奧蕾莉婭

神秘箱工作室 (@nazobako) 's Twitter Profile Photo

【 FF46展場 】 ---- ꕥ 展場相關 ꕥ ---- 展場中販售內容為日前所上架之亞璐相關周邊套組。 < 二週年紀念套組單售 / 一週年紀念套組單售 > 買動漫中亦有上架, 如有想要但無法到達的朋友也可以於買動漫中挑看選購。 週五上半場於攤位上還有兩位漂亮的幫手老師 夏艾老師夏艾Kana💖 &

【 FF46展場 】

---- ꕥ  展場相關  ꕥ ----    

展場中販售內容為日前所上架之亞璐相關周邊套組。
&lt; 二週年紀念套組單售 / 一週年紀念套組單售  &gt; 
買動漫中亦有上架, 如有想要但無法到達的朋友也可以於買動漫中挑看選購。  

週五上半場於攤位上還有兩位漂亮的幫手老師
夏艾老師<a href="/Cii0119kana/">夏艾Kana💖</a> &amp;
神秘箱工作室 (@nazobako) 's Twitter Profile Photo

💠【 璐痴抱枕通販上架公告 】💠 你要帶我回家嗎? 我很好抱喔 (´・ω・)ノ 看看這軟軟圓圓的可愛抱枕怎麼可能不給它一個大大的抱抱!! 喜歡的話千萬不能錯過瞜 !!! 實體照片以及抱枕大小資訊等均於賣場內部附上 先前填寫好表單的朋友們請選擇璐痴抱枕 (表單預購) 我們會核對資料後寄出!

神秘箱工作室 (@nazobako) 's Twitter Profile Photo

< FF46 相關 > 明信片由於運輸上的問題暫停至週日再進行發送 如果有來的朋友再麻煩稍作注意 。 非常抱歉讓有來攤位上索取明信片的粉絲朋友們造成困擾。