なは新卒応援ハローワーク【公式】沖縄就活 (@nahashinsotsu) 's Twitter Profile
なは新卒応援ハローワーク【公式】沖縄就活

@nahashinsotsu

大学・大学院・短大・高専・専修学校等の卒業予定者及び既卒3年以内の方の就職支援に特化したハローワークです。就活中の皆様向けの情報を発信しています。※DM、コメントへの返信はしていません。○公式LINEもあります。(@767ztuul)

ID: 1683328799633723392

calendar_today24-07-2023 04:11:08

832 Tweet

774 Followers

522 Following

なは新卒応援ハローワーク【公式】沖縄就活 (@nahashinsotsu) 's Twitter Profile Photo

おはようございます😸 那覇市の気温は29℃でほぼ晴れ☀️ 先日、箱推しのメンバーがドジャース戦の始球式に登場⚾️ 大谷選手や山本選手との世界的スーパースターの共演✨ 素敵でした😍 昨日はバルタン星人が登場したらしい👾 #企業公式が地元の天気を言い合う #ハロワつぶやき部 #慢湖公園にスタバ

なは新卒応援ハローワーク【公式】沖縄就活 (@nahashinsotsu) 's Twitter Profile Photo

おはようございます! 今日の那覇市は晴れ☀️ 気温は最高33℃の予報。 今日は焼き肉の日とのこと🥩 どちらかというと沖縄県はステーキのイメージですが、 焼き肉店も結構あります。 ランチタイムで安くガッツリ食べると幸せ〜😀 華金ですよ〜。 今日も頑張ろう! #企業公式が地元の天気を言い合う

おはようございます!

今日の那覇市は晴れ☀️
気温は最高33℃の予報。
今日は焼き肉の日とのこと🥩
どちらかというと沖縄県はステーキのイメージですが、
焼き肉店も結構あります。
ランチタイムで安くガッツリ食べると幸せ〜😀

華金ですよ〜。
今日も頑張ろう!

#企業公式が地元の天気を言い合う
なは新卒応援ハローワーク【公式】沖縄就活 (@nahashinsotsu) 's Twitter Profile Photo

おはようございます😃 那覇市の天気は雲もありつつ今日も晴れています☀️ 夏の甲子園は終わりましたが、9月5日より第32回WBSC U -18 野球ワールドカップが沖縄県内で開催されます。 明日の沖縄県高校選抜戦含め楽しみ😋です。 #高校野球 #天気

おはようございます😃

那覇市の天気は雲もありつつ今日も晴れています☀️

夏の甲子園は終わりましたが、9月5日より第32回WBSC U -18 野球ワールドカップが沖縄県内で開催されます。

明日の沖縄県高校選抜戦含め楽しみ😋です。

#高校野球
#天気
なは新卒応援ハローワーク【公式】沖縄就活 (@nahashinsotsu) 's Twitter Profile Photo

おはようございます😸 那覇市の気温は30℃で晴れ☀️ 朝からあつい〜 秋の風物詩、月見バーガー🍔 各社の月見商戦がヒートアップ 毎年、なぜか何個も食べてしまいます😋 中秋の名月は団子より月見バーガー派🎑 #企業公式が地元の天気を言い合う #ハロワつぶやき部 #写真は週末食べたタコスだよ🌮

おはようございます😸

那覇市の気温は30℃で晴れ☀️
朝からあつい〜

秋の風物詩、月見バーガー🍔
各社の月見商戦がヒートアップ
毎年、なぜか何個も食べてしまいます😋
中秋の名月は団子より月見バーガー派🎑

#企業公式が地元の天気を言い合う
#ハロワつぶやき部
#写真は週末食べたタコスだよ🌮
なは新卒応援ハローワーク【公式】沖縄就活 (@nahashinsotsu) 's Twitter Profile Photo

🏠企業マッチング説明会🏠 参加企業 #タマキホーム株式会社 日時 9月9日(火) 15時〜16時 募集職種 不動産開発・流通・管理・投資事業(沖縄) 不動産流通営業(東京) 不動産のプロを本気で目指したい‼️ そんな皆様をお待ちしています 興味のある方は是非😆 #新卒応援ハローワーク #企業説明

🏠企業マッチング説明会🏠

参加企業
#タマキホーム株式会社

日時
9月9日(火) 15時〜16時

募集職種
不動産開発・流通・管理・投資事業(沖縄)
不動産流通営業(東京)

不動産のプロを本気で目指したい‼️
そんな皆様をお待ちしています
興味のある方は是非😆

#新卒応援ハローワーク #企業説明
なは新卒応援ハローワーク【公式】沖縄就活 (@nahashinsotsu) 's Twitter Profile Photo

おはようございます! 今日の那覇市は晴れ☀️ 気温は最高32℃の予報。 今日はドラえもんの誕生日とのこと。 大金持ちになる道具出して、とか考えるんですけど、 一番は世界中が幸せになる道具ですかね。 ドラえもん生誕まであと87年。意外と短い。 今日も頑張ろう! #企業公式が地元の天気を言い合う

おはようございます!

今日の那覇市は晴れ☀️
気温は最高32℃の予報。
今日はドラえもんの誕生日とのこと。
大金持ちになる道具出して、とか考えるんですけど、
一番は世界中が幸せになる道具ですかね。
ドラえもん生誕まであと87年。意外と短い。

今日も頑張ろう!

#企業公式が地元の天気を言い合う
なは新卒応援ハローワーク【公式】沖縄就活 (@nahashinsotsu) 's Twitter Profile Photo

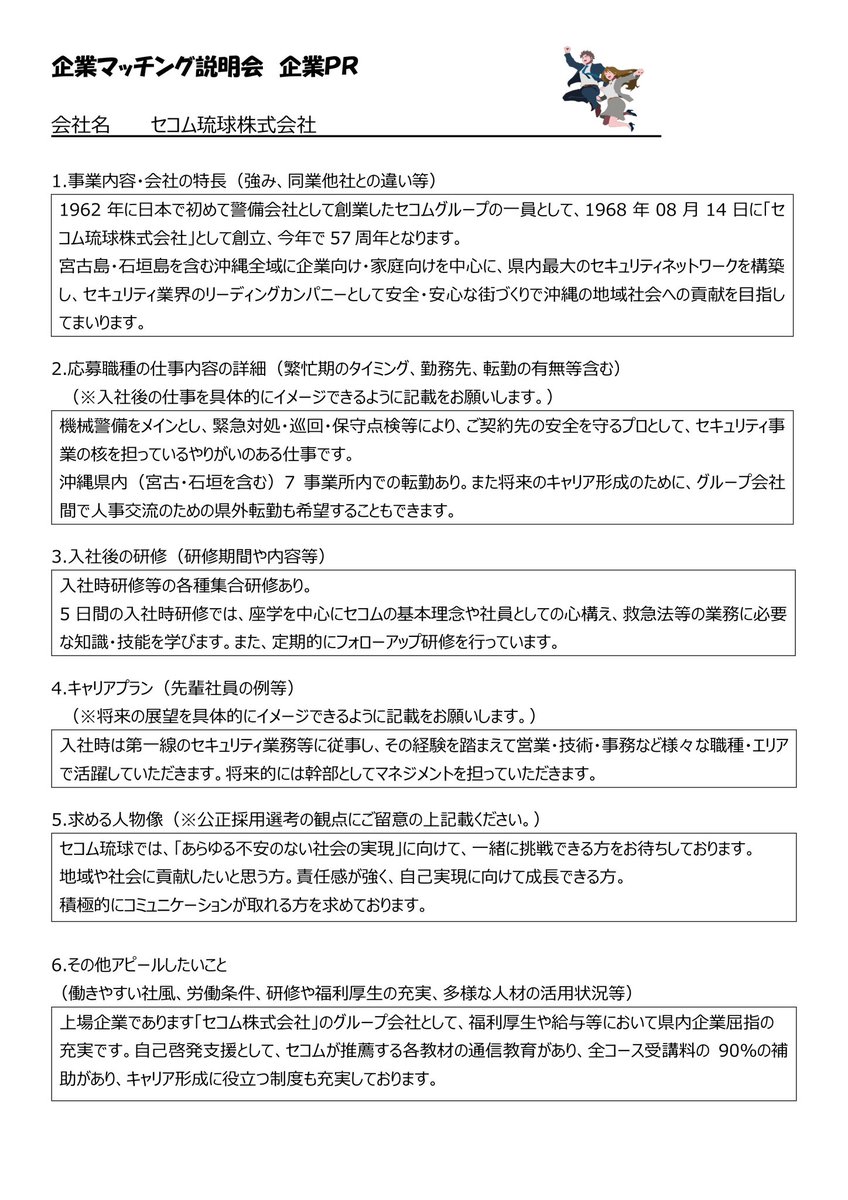
👮‍♀️企業マッチング説明会👮 参加企業 #セコム琉球株式会社 日時 9月30日(火) 15時〜16時 募集職種 総合職 上場企業「セコム株式会社」のグループ会社 交通誘導や施設警備のイメージとは少し異なり 機械警備がメイン‼️ 興味のある方は是非ご参加ください😊 #新卒応援ハローワーク #企業説明会

👮‍♀️企業マッチング説明会👮

参加企業
#セコム琉球株式会社

日時
9月30日(火) 15時〜16時

募集職種
総合職

上場企業「セコム株式会社」のグループ会社
交通誘導や施設警備のイメージとは少し異なり
機械警備がメイン‼️

興味のある方は是非ご参加ください😊

#新卒応援ハローワーク #企業説明会
なは新卒応援ハローワーク【公式】沖縄就活 (@nahashinsotsu) 's Twitter Profile Photo

🎃令和7年10月セミナー情報🎃 #自己理解 #集団討論 #留学生向けセミナー 10月の日程が決まったのでお知らせします😊 市町村の2次試験対策として集団討論を活用ください👍 詳細は↓チラシをご確認ください‼️ ご予約は📱098-916-6204 #25卒 #26卒 #沖縄就活

🎃令和7年10月セミナー情報🎃

#自己理解
#集団討論
#留学生向けセミナー

10月の日程が決まったのでお知らせします😊
市町村の2次試験対策として集団討論を活用ください👍
詳細は↓チラシをご確認ください‼️

ご予約は📱098-916-6204

 #25卒 #26卒 #沖縄就活
なは新卒応援ハローワーク【公式】沖縄就活 (@nahashinsotsu) 's Twitter Profile Photo

こんにちは😃 企業マッチング説明会開催が来週に迫りました🗓️ このチャンスを逃さずに! ご予約待ってます☺️ #企業説明会

なは新卒応援ハローワーク【公式】沖縄就活 (@nahashinsotsu) 's Twitter Profile Photo

#就活パワフルサポート👍 合同就職説明会 参加企業が決まりましたのでお知らせします📢 日時・場所🗓️ 10月22日(水)13時〜16時 沖縄コンベンションセンター展示棟 対象💁🏻‍♀️ 令和8年卒業予定の高校・大学・短大・高専・専門生 卒業3年以内の既卒生 詳細は⬇️チラシをご確認ください😆 #26卒 #就活

#就活パワフルサポート👍
合同就職説明会

参加企業が決まりましたのでお知らせします📢

日時・場所🗓️
10月22日(水)13時〜16時
沖縄コンベンションセンター展示棟

対象💁🏻‍♀️
令和8年卒業予定の高校・大学・短大・高専・専門生
卒業3年以内の既卒生

詳細は⬇️チラシをご確認ください😆

#26卒 #就活
なは新卒応援ハローワーク【公式】沖縄就活 (@nahashinsotsu) 's Twitter Profile Photo

🍁令和7年11月セミナー情報🍁 #自己理解 #自己PR #グループ面接 #留学生向けセミナー 11月の日程が決まったのでお知らせします😊 これから就活を始める方にもおすすめの新セミナーをご用意しております👍 詳細は↓チラシをご確認ください‼️ ご予約は📱098-916-6204 #25卒 #26卒 #沖縄就活

🍁令和7年11月セミナー情報🍁

#自己理解
#自己PR
#グループ面接
#留学生向けセミナー

11月の日程が決まったのでお知らせします😊
これから就活を始める方にもおすすめの新セミナーをご用意しております👍
詳細は↓チラシをご確認ください‼️

ご予約は📱098-916-6204

 #25卒 #26卒 #沖縄就活
なは新卒応援ハローワーク【公式】沖縄就活 (@nahashinsotsu) 's Twitter Profile Photo

企業説明会・お仕事体験会参加企業募集のお知らせ 令和8年2月12日沖縄コンベンションセンター展示棟にて主に高校2年生を対象に合同企業説明会・お仕事体験会が開催されます‼️ 申し込み希望の企業様は若年者地域連携事業HPの申込フォームよりお申し込みください📝 jakunen-okinawa.mhlw.go.jp/taikenkai/

企業説明会・お仕事体験会参加企業募集のお知らせ

令和8年2月12日沖縄コンベンションセンター展示棟にて主に高校2年生を対象に合同企業説明会・お仕事体験会が開催されます‼️

申し込み希望の企業様は若年者地域連携事業HPの申込フォームよりお申し込みください📝

jakunen-okinawa.mhlw.go.jp/taikenkai/
なは新卒応援ハローワーク【公式】沖縄就活 (@nahashinsotsu) 's Twitter Profile Photo

ハロワDeカチトリ企業説明会開催します‼️ 令和7年12月12日(金)13:30〜 アイム・ユニバースてだこホール市民交流室において、 ハロワDeカチトリ企業説明会を開催します。 採用担当者が採用基準を話しちゃいます㊙️ 参加のご予約はお電話または画像の二次元コードからどうぞ。 #ハロワ #企業説明会

ハロワDeカチトリ企業説明会開催します‼️

令和7年12月12日(金)13:30〜
アイム・ユニバースてだこホール市民交流室において、
ハロワDeカチトリ企業説明会を開催します。
採用担当者が採用基準を話しちゃいます㊙️
参加のご予約はお電話または画像の二次元コードからどうぞ。
#ハロワ #企業説明会
なは新卒応援ハローワーク【公式】沖縄就活 (@nahashinsotsu) 's Twitter Profile Photo

🪅令和7年12月セミナー情報🎅✨ 🎄これからの就活 🎄あなたの魅力を引き出す自己PR書のコツ 🎄留学生向けセミナー 🎄特別企画!企業説明会@てだこホール 詳細はチラシ👇をご確認ください ご予約は📲098-916-6204 #自己理解 #自己PR #グループ面接 #留学生向けセミナー #25卒 #26卒 #沖縄就活

🪅令和7年12月セミナー情報🎅✨

🎄これからの就活
🎄あなたの魅力を引き出す自己PR書のコツ
🎄留学生向けセミナー
🎄特別企画!企業説明会@てだこホール 

詳細はチラシ👇をご確認ください
ご予約は📲098-916-6204

#自己理解
#自己PR
#グループ面接
#留学生向けセミナー

#25卒 #26卒 #沖縄就活
なは新卒応援ハローワーク【公式】沖縄就活 (@nahashinsotsu) 's Twitter Profile Photo

ハロワDeカチトリ企業説明会いよいよ明日開催します‼️ 令和7年12月12日(金)13:30〜 アイム・ユニバースてだこホール市民交流室において、 ハロワDeカチトリ企業説明会を開催します。 まだ間に合います❗️当日参加🆗です。 申し込んだ皆様忘れずに〜♪ #ハロワ #企業説明会

なは新卒応援ハローワーク【公式】沖縄就活 (@nahashinsotsu) 's Twitter Profile Photo

本日ハロワDeカチトリ企業説明会開催です‼️ 令和7年12月12日(金)13:30〜 アイム・ユニバースてだこホール市民交流室において、 ハロワDeカチトリ企業説明会を開催します。 まだ間に合います❗️当日参加🆗です。 お車でお越しの方は駐車場までのルート確認お願いします🚙 #ハロワ #企業説明会

なは新卒応援ハローワーク【公式】沖縄就活 (@nahashinsotsu) 's Twitter Profile Photo

☃️令和8年1月セミナー情報🎍🐴 👇説明会やイベントでの情報収集のコツ㊙️ 🆕企業研究・情報整理ポイント 🆕自己分析・就活の軸づくり 🌱グループ面接 🌱留学生向けセミナー 詳細はチラシをチェック🤗 ご予約📲098-916-6204 #企業研究 #自己分析 #グループ面接 #留学生向け #25卒 #26卒 #沖縄就活

☃️令和8年1月セミナー情報🎍🐴

👇説明会やイベントでの情報収集のコツ㊙️
🆕企業研究・情報整理ポイント
🆕自己分析・就活の軸づくり
🌱グループ面接
🌱留学生向けセミナー

詳細はチラシをチェック🤗
ご予約📲098-916-6204

#企業研究
#自己分析
#グループ面接
#留学生向け

#25卒 #26卒 #沖縄就活
なは新卒応援ハローワーク【公式】沖縄就活 (@nahashinsotsu) 's Twitter Profile Photo

【年末のご挨拶】 本年もなは新卒応援ハローワークをご利用いただき、誠にありがとうございました。 来年も1人でも多くの方が希望するお仕事に就けるよう、できる限りサポートしていきます。 年末年始休業:12/27〜1/4 新年は1/5(月)より通常業務を開始します。 良いお年をお迎えください。 #年末年始

【年末のご挨拶】
本年もなは新卒応援ハローワークをご利用いただき、誠にありがとうございました。
来年も1人でも多くの方が希望するお仕事に就けるよう、できる限りサポートしていきます。
年末年始休業:12/27〜1/4
新年は1/5(月)より通常業務を開始します。
良いお年をお迎えください。
#年末年始
なは新卒応援ハローワーク【公式】沖縄就活 (@nahashinsotsu) 's Twitter Profile Photo

ユースエール認定企業説明会開催します‼️ 🌸令和8年3月12日(木)13:30〜 沖縄県立博物館・美術館 博物館講座室において、 ユースエール認定企業説明会を開催します。 企業選びのポイントがわかります❗️ 参加のご予約はお電話または二次元コードからどうぞ📱 #ユースエール #企業説明会

ユースエール認定企業説明会開催します‼️

🌸令和8年3月12日(木)13:30〜
沖縄県立博物館・美術館 博物館講座室において、
ユースエール認定企業説明会を開催します。
企業選びのポイントがわかります❗️

参加のご予約はお電話または二次元コードからどうぞ📱
#ユースエール #企業説明会