LINAE (@linaeuv) 's Twitter Profile
LINAE

@linaeuv

Oficial y autorizada por la Dirección de la Facultad de Estadística e Informática. Licenciatura en Estadística. Universidad Veracruzana. México.

ID: 986319660562964480

calendar_today17-04-2018 19:05:06

128 Tweet

139 Takipçi

55 Takip Edilen

LINAE (@linaeuv) 's Twitter Profile Photo

El próximo 2 de marzo iniciamos el curso-taller “Diseños experimentales para la investigación”. Información 👇#AcércateAlLINAE #TeamEstadísticaUV

El próximo 2 de marzo iniciamos el curso-taller “Diseños experimentales para la investigación”. Información 👇#AcércateAlLINAE #TeamEstadísticaUV
Estadística UV (@estadisticauv) 's Twitter Profile Photo

Este sábado iniciamos el primero de varios cursos del periodo feb-jul 2019. Adquiere habilidades en el uso y manejo de distintas herramientas para diseñar experimentos y analizar datos. #AcércateAlLINAE #TeamEstadísticaUV 📊📈✅💻 +Info 👇👇

Este sábado iniciamos el primero de varios cursos del periodo feb-jul 2019. Adquiere habilidades en el uso y manejo de distintas herramientas para diseñar experimentos y analizar datos. #AcércateAlLINAE #TeamEstadísticaUV 📊📈✅💻 +Info 👇👇
Estadística UV (@estadisticauv) 's Twitter Profile Photo

- Oye, ¿cómo van las solicitudes a la Licenciatura en Estadística? - No sé, dime tú 👇😎📈 #AspiranteUV2019 ¡únete al #TeamEstadísticaUV! Síguenos también en nuestra página de Facebook Estadística UV y visita uv.mx/fei/estadistic…

- Oye, ¿cómo van las solicitudes a la Licenciatura en Estadística?
- No sé, dime tú 👇😎📈  #AspiranteUV2019 ¡únete al #TeamEstadísticaUV! 
Síguenos también en nuestra página de Facebook <a href="/EstadisticaUV/">Estadística UV</a> y visita uv.mx/fei/estadistic…
LINAE (@linaeuv) 's Twitter Profile Photo

El proceso de extracción de información útil requiere la aplicación de técnicas de análisis de datos automáticas que sean capaces de procesar grandes volúmenes de información. Próximo 30 de marzo iniciamos el primer curso Introducción a la Minería de Datos #TeamEstadísticaUV

El proceso de extracción de información útil requiere la aplicación
de técnicas de análisis de datos automáticas que sean capaces de procesar
grandes volúmenes de información. Próximo 30 de marzo iniciamos el primer curso Introducción a la Minería de Datos #TeamEstadísticaUV
Estadística UV (@estadisticauv) 's Twitter Profile Photo

¡Próximamente! La Licenciatura en Estadística lanzará diplomado dirigido al público interesado en iniciarse en el mundo de la Ciencia de Datos. ¡Pendientes de la convocatoria e información en nuestras redes sociales! #TeamEstadísticaUV 😍😎🤑👏👊📊📈✅

¡Próximamente! La Licenciatura en Estadística lanzará diplomado dirigido al público interesado en iniciarse en el mundo de la Ciencia de Datos. ¡Pendientes de la convocatoria e información en nuestras redes sociales! #TeamEstadísticaUV 😍😎🤑👏👊📊📈✅
Estadística UV (@estadisticauv) 's Twitter Profile Photo

Del 20 al 24 de mayo celebraremos el IX Foro Internacional de Estadística Aplicada. La temática principal será: ciencia de datos y sus aplicaciones. Pendientes de más info en nuestras redes sociales. #TeamEstadísticaUV

Del 20 al 24 de mayo celebraremos el IX Foro Internacional de Estadística Aplicada. La temática principal será: ciencia de datos y sus aplicaciones. Pendientes de más info en nuestras redes sociales. #TeamEstadísticaUV
Estadística UV (@estadisticauv) 's Twitter Profile Photo

Nuestr@s estudiantes de periodos avanzados asisten al UNCADER para realizar prácticas aplicando lo que se estudia en las aulas. #TeamEstadísticaUV 😉😎👏📊📈💻✅

Nuestr@s estudiantes de periodos avanzados asisten al UNCADER para realizar prácticas aplicando lo que se estudia en las aulas. #TeamEstadísticaUV 😉😎👏📊📈💻✅
LINAE (@linaeuv) 's Twitter Profile Photo

Profesores y estudiantes colaboran en proyectos de consultoría que se realizan desde el Laboratorio de Investigación y Asesoría Estadística #AcércateAlLINAE #TeamEstadísticaUV

Profesores y estudiantes colaboran en proyectos de consultoría que se realizan desde el Laboratorio de Investigación y Asesoría Estadística #AcércateAlLINAE #TeamEstadísticaUV
Estadística UV (@estadisticauv) 's Twitter Profile Photo

También tenemos un posgrado en el #PNPC : Especialización en Métodos Estadísticos. Aquí el grupo de colaboradores encabezado por la Dra. Aurora Montano. Cecilia Cruz Lopez Jesús Hernández suar Yesenia Zavaleta Zoylo Morales Romero José Juan Muñoz León #TeamEstadísticaUV ✅📊📈💻😎👏😉

También tenemos un posgrado en el #PNPC : Especialización en Métodos Estadísticos. Aquí el grupo de colaboradores encabezado por la Dra. Aurora Montano. <a href="/sesi1035/">Cecilia Cruz Lopez</a> <a href="/JessHernndezsu1/">Jesús Hernández suar</a> <a href="/yezavaleta/">Yesenia Zavaleta</a> <a href="/mzoylo/">Zoylo Morales Romero</a> <a href="/juanmunoz101/">José Juan Muñoz León</a> #TeamEstadísticaUV ✅📊📈💻😎👏😉
Estadística UV (@estadisticauv) 's Twitter Profile Photo

¡Hoy es lunes de recomendación lectora! #TeamEstadísticaUV ¡Toma un libro a préstamo y LEE, IMAGINA, DISFRUTA! ¡Excelente semana a todos! ✅📊📈💻📕

¡Hoy es lunes de recomendación lectora! #TeamEstadísticaUV ¡Toma un libro a préstamo y LEE, IMAGINA, DISFRUTA! ¡Excelente semana a todos! ✅📊📈💻📕
Estadística UV (@estadisticauv) 's Twitter Profile Photo

Del 20 al 24 de mayo celebraremos el IX Foro Internacional de Estadística Aplicada abordando el tema Ciencia de datos y sus aplicaciones. ¡Conoce el programa en sites.google.com/view/foroestad… y participa! 👏💻📊📈✅ Luzio UV CEOA UV @ComunicacionUV Radio UV INEGI INFORMA CIMAT

Del 20 al 24 de mayo celebraremos el IX Foro Internacional de Estadística Aplicada abordando el tema Ciencia de datos y sus aplicaciones. ¡Conoce el programa en sites.google.com/view/foroestad… y participa! 👏💻📊📈✅ <a href="/LuzioUV/">Luzio UV</a> <a href="/CEOA_UV/">CEOA UV</a> @ComunicacionUV <a href="/RadioUV/">Radio UV</a> <a href="/INEGI_INFORMA/">INEGI INFORMA</a> <a href="/cimatoficial/">CIMAT</a>
Estadística UV (@estadisticauv) 's Twitter Profile Photo

Del 20 al 24 de mayo: IX Foro Internacional de Estadística Aplicada. Conoce el programa de actividades completo aquí 👉sites.google.com/view/foroestad… ¡Participa y conoce aplicaciones de la ciencia de datos! #TeamEstadísticaUV 😎👏👊✅📈📊💻🧐👇👇

Del 20 al 24 de mayo: IX Foro Internacional de Estadística Aplicada. Conoce el programa de actividades completo aquí 👉sites.google.com/view/foroestad… ¡Participa y conoce aplicaciones de la ciencia de datos! #TeamEstadísticaUV 😎👏👊✅📈📊💻🧐👇👇
Estadística UV (@estadisticauv) 's Twitter Profile Photo

Mañana iniciamos registro de solicitudes de inscripción para la primera generación del Diplomado Ciencia de Datos: una introducción basada en proyectos. Horarios de atención para jueves y viernes de 13 a 14 y de 15 a 18 horas. Cubículo 36 con Cecilia Cruz Lopez #TeamEstadísticaUV

Mañana iniciamos registro de solicitudes de inscripción para la primera generación del Diplomado Ciencia de Datos: una introducción basada en proyectos. Horarios de atención para jueves y viernes de 13 a 14 y de 15 a 18 horas. Cubículo 36 con <a href="/sesi1035/">Cecilia Cruz Lopez</a> #TeamEstadísticaUV
Estadística UV (@estadisticauv) 's Twitter Profile Photo

#AspiranteUV2019 ¡Acércate con nosotros para obtener una copia GRATUITA del software X-IUV 2019! Construye un panorama completo sobre ingreso a la universidad, presenta nuestro examen diagnóstico y prepara el examen de admisión con nuestros tutoriales. 😎💻😃👏👊🧐🧐👇 Luzio UV

#AspiranteUV2019 ¡Acércate con nosotros para obtener una copia GRATUITA del software X-IUV 2019! Construye un panorama completo sobre ingreso a la universidad, presenta nuestro examen diagnóstico y prepara el examen de admisión con nuestros tutoriales. 😎💻😃👏👊🧐🧐👇 <a href="/LuzioUV/">Luzio UV</a>
Estadística UV (@estadisticauv) 's Twitter Profile Photo

Estamos iniciando el diplomado Ciencia de datos: una introducción basada en proyectos. 👏👊💻📈📊✅ #TeamEstadísticaUV

Estamos iniciando el diplomado Ciencia de datos: una introducción basada en proyectos. 👏👊💻📈📊✅ #TeamEstadísticaUV
Estadística UV (@estadisticauv) 's Twitter Profile Photo

#AspiranteUV2019 ¡Hoy de 16:30 a 18:30 horas estaremos compartiendo gratuitamente nuestro sistema de cómputo para el ingreso a la UV¡ Contesta nuestra evaluación y prepárate con nuestros tutoriales. #TeamEstadísticaUV #TeamLISUV INFO 👇💻🧐🧐🧐 Lic. en Ingeniería de Software Luzio UV

#AspiranteUV2019 ¡Hoy de 16:30 a 18:30 horas estaremos compartiendo gratuitamente nuestro sistema de cómputo para el ingreso a la UV¡ Contesta nuestra evaluación y prepárate con nuestros tutoriales. #TeamEstadísticaUV #TeamLISUV INFO 👇💻🧐🧐🧐 <a href="/lis_uv/">Lic. en Ingeniería de Software</a> <a href="/LuzioUV/">Luzio UV</a>
Estadística UV (@estadisticauv) 's Twitter Profile Photo

¡Excelente inicio de semana! #RecomendaciónLectora para hoy es: El juego del Ángel, de Carlos Ruiz Zafón. Pasa por el cubículo 2, toma un libro a préstamo y LEE, IMAGINA, DISFRUTA... #TeamEstadísticaUV ✅👏📈💻📊👊

¡Excelente inicio de semana! #RecomendaciónLectora para hoy es: El juego del Ángel, de Carlos Ruiz Zafón. Pasa por el cubículo 2, toma un libro a préstamo y LEE, IMAGINA, DISFRUTA... #TeamEstadísticaUV ✅👏📈💻📊👊
Estadística UV (@estadisticauv) 's Twitter Profile Photo

La Dra. Vivían Sistachs, de la Universidad de La Habana, impartirá la conferencia "Modelos lineales generalizados aplicados a estudios de la salud humana" y el curso "Estadística Bayesiana" en nuestro Foro Internacional. #TeamEstadísticaUV 💻📈📊🧐 👉sites.google.com/view/foroestad…

La Dra. Vivían Sistachs, de la Universidad de La Habana, impartirá la conferencia "Modelos lineales generalizados aplicados a estudios de la salud humana" y el curso "Estadística Bayesiana" en nuestro Foro Internacional. #TeamEstadísticaUV 💻📈📊🧐 👉sites.google.com/view/foroestad…
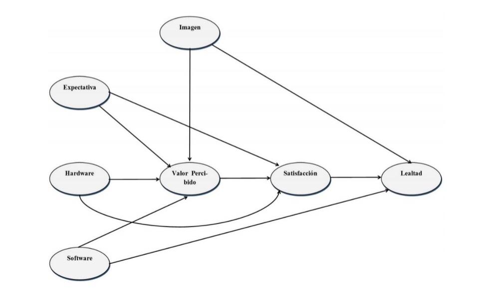
LINAE (@linaeuv) 's Twitter Profile Photo

¿Quieres introducirte al mundo de la modelación de ecuaciones estructurales con mínimos cuadrados parciales y R? ¡Pronto daremos el curso! #AcércateAlLINAE

¿Quieres introducirte al mundo de la modelación de ecuaciones estructurales con mínimos cuadrados parciales y R? ¡Pronto daremos el curso! #AcércateAlLINAE