Kazusa Nishimura (@kazusanishimura) 's Twitter Profile
Kazusa Nishimura

@kazusanishimura

Ph.D., wheat, barley, rice, soy, bioinformatics, genetics, high throughput genotyping, Okayama U.

ID: 2385978001

linkhttps://researchmap.jp/7000024255 calendar_today12-03-2014 23:51:06

300 Tweet

214 Takipçi

278 Takip Edilen

Moeko Okada (@moko_13_ts) 's Twitter Profile Photo

Fantastic week with a lot of networking and new collaborations in #IWC2024Perth. It was great to share my work in workshop session. And happy to receive the best traditional dresser award. Thank you all organizers and staffs, and looking forward to the #IWC2026Bologne

Fantastic week with a lot of networking and new collaborations in #IWC2024Perth. It was great to share my work in workshop session. And happy to receive the best traditional dresser award. Thank you all organizers and staffs, and looking forward to the #IWC2026Bologne
Horticulture Research (@hortres) 's Twitter Profile Photo

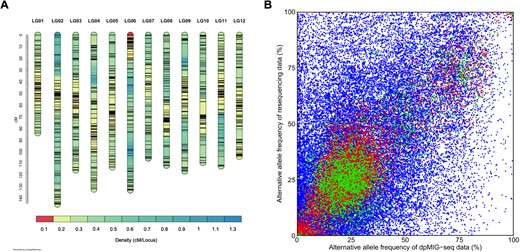
dpMIG-seq effectively genotypes tetraploid blueberry with high accuracy & low DNA. #PolyploidGenotyping Oxford Journals Details:doi.org/10.1093/hr/uha…

dpMIG-seq effectively genotypes tetraploid blueberry with high accuracy &amp; low DNA. #PolyploidGenotyping <a href="/OxfordJournals/">Oxford Journals</a> 
Details:doi.org/10.1093/hr/uha…
農研機構 (@naro_jp) 's Twitter Profile Photo

【#農研機構プレスリリース 🌱2025年3月11日】 アズキの仲間ハマササゲが高いNa+排出能力とNa+透過抑止能力という2つの仕組みにより強い耐塩性を持つこと、2つの遺伝子により高いNa+排出能力が昼に働き夜に止まることを解明しました。 naro.go.jp/publicity_repo…

【#農研機構プレスリリース 🌱2025年3月11日】
アズキの仲間ハマササゲが高いNa+排出能力とNa+透過抑止能力という2つの仕組みにより強い耐塩性を持つこと、2つの遺伝子により高いNa+排出能力が昼に働き夜に止まることを解明しました。
naro.go.jp/publicity_repo…
Kazusa Nishimura (@kazusanishimura) 's Twitter Profile Photo

育種学会お疲れ様でした。 ボリビアからの帰国からすぐで、時差ボケでフラフラでしたが なんとか、ポスターの準備も間に合いました。 ポスター聞きに来てくださった方々、ありがとうございました。精進します。

ぴーちゃん (@peechan1970) 's Twitter Profile Photo

小麦の雑種壊死は、Ne1とNe2遺伝子の相互作用で発生する現象。本研究で、Ne1がα/β加水分解酵素をコードし、Ne2と共同で自己免疫応答を引き起こすことが判明。また、Ne1の遺伝子変異やコピー数変異が雑種壊死の多様性に影響することも明らかに。Nat. Communよりnature.com/articles/s4146…

HideMatsu@岡山 (@matsui53) 's Twitter Profile Photo

PtaでType III effectorを22種類欠損させた論文がでました。黒江さんおめでとう!bsppjournals.onlinelibrary.wiley.com/doi/full/10.11…

内藤健 (@drk0311) 's Twitter Profile Photo

アズキの起源が日本である、という論文を出しました。Scienceじゃい! science.org/doi/10.1126/sc…

農研機構 (@naro_jp) 's Twitter Profile Photo

【#農研機構プレスリリース 🧬2025年5月30日】 アズキがイネ等と同様に大陸で栽培化されてから日本に伝わったとする従来の見解を覆し、アズキの栽培化は縄文時代の日本で始まったことをゲノム解析で明らかにしました。 得られたアズキのゲノム情報は、今後の品種開発に活用できます。

【#農研機構プレスリリース 🧬2025年5月30日】
アズキがイネ等と同様に大陸で栽培化されてから日本に伝わったとする従来の見解を覆し、アズキの栽培化は縄文時代の日本で始まったことをゲノム解析で明らかにしました。
得られたアズキのゲノム情報は、今後の品種開発に活用できます。
Ken Osaki (@ken_osaki) 's Twitter Profile Photo

すーっごい久しぶりに育種学会に参加してきた。感想はズバリ ナノポアすごいじゃん!✨✨ Hifiasm 使えばイネレベルのゲノムなら問題なくT2Tできるで! 倍数体のゲノムもナノポアだけでここまでできる!っていう発表には感動した😊 すごいわー ナノポアの時代が本当に来たよ いい会社に入ったなー

Kazusa Nishimura (@kazusanishimura) 's Twitter Profile Photo

若手研究2回目が終わり、科研費基盤Bを背水の陣で出していましたが、採択されました(自分が一番驚いている) 審査員の先生方、添削してくださった方々、本当にありがとうございました。 今回は、dpMIG-seqでQTL解析のパワープレイとG×Eをします。

Kazusa Nishimura (@kazusanishimura) 's Twitter Profile Photo

この度、日本育種学会の奨励賞を拝受いたしました。審査員の先生方、共同研究者の皆様、日々ご指導いただいている先生方、そしてご推薦いただいた中﨑先生に心より感謝申し上げます。今後はテクノロジーをさらに進化させ、バイオロジーの側面から面白い!と思える研究を展開できるよう、精進します!

この度、日本育種学会の奨励賞を拝受いたしました。審査員の先生方、共同研究者の皆様、日々ご指導いただいている先生方、そしてご推薦いただいた中﨑先生に心より感謝申し上げます。今後はテクノロジーをさらに進化させ、バイオロジーの側面から面白い!と思える研究を展開できるよう、精進します!
Shintaro Munemasa (@plantionchannel) 's Twitter Profile Photo

岡山大学農学部農芸化学プログラムで助教の公募2件です。 JREC-IN 生理活性化学分野 助教 jrecin.jst.go.jp/seek/SeekJorDe… jrecin.jst.go.jp/seek/SeekJorDe… 生物情報化学分野 助教 jrecin.jst.go.jp/seek/SeekJorDe… jrecin.jst.go.jp/seek/SeekJorDe…