Joel Williams (@joelfishecology) 's Twitter Profile
Joel Williams

@joelfishecology

Fish Ecologist | Tasmania | Temperate Mesophotic Ecosystems | Southern Ocean | Modelling Change | Photography: instagram.com/joel_williams_…

ID: 2601005736

calendar_today03-07-2014 04:40:55

2,2K Tweet

2,2K Takipçi

1,1K Takip Edilen

Joel Williams (@joelfishecology) 's Twitter Profile Photo

TasAMSA and CMS are invite you to: Join us for a talk & tasting session celebrating the flavours of our coastline — featuring cooking with seaweeds & coastal plants. 📅 Saturday 11 May 🕒 3:00 – 5:00 PM 📍 Red Shed, HBC 🎟️ Spaces are limited – book: events.humanitix.com/explore-our-co…

TasAMSA and CMS are invite you to:

Join us for a talk & tasting session celebrating the flavours of our coastline — featuring cooking with seaweeds & coastal plants.
📅 Saturday 11 May
🕒 3:00 – 5:00 PM
📍 Red Shed, HBC

🎟️ Spaces are limited – book:
events.humanitix.com/explore-our-co…
Joel Williams (@joelfishecology) 's Twitter Profile Photo

Fantastic to be a part of this FRDC project using BRUVs and AI to provide fisheries independent data to improve stock assessments model. tinyurl.com/yf3zwbur IMAS

Fantastic to be a part of this <a href="/FRDCAustralia/">FRDC</a> project using BRUVs and AI to provide fisheries independent data to improve stock assessments model.
tinyurl.com/yf3zwbur
<a href="/IMASUTAS/">IMAS</a>
Joel Williams (@joelfishecology) 's Twitter Profile Photo

Winter is coming!! The first dump of snow on the mountain. These are some classic shots that I take every year but they never get old!

Winter is coming!! The first dump of snow on the mountain. These are some classic shots that I take every year but they never get old!
Joel Williams (@joelfishecology) 's Twitter Profile Photo

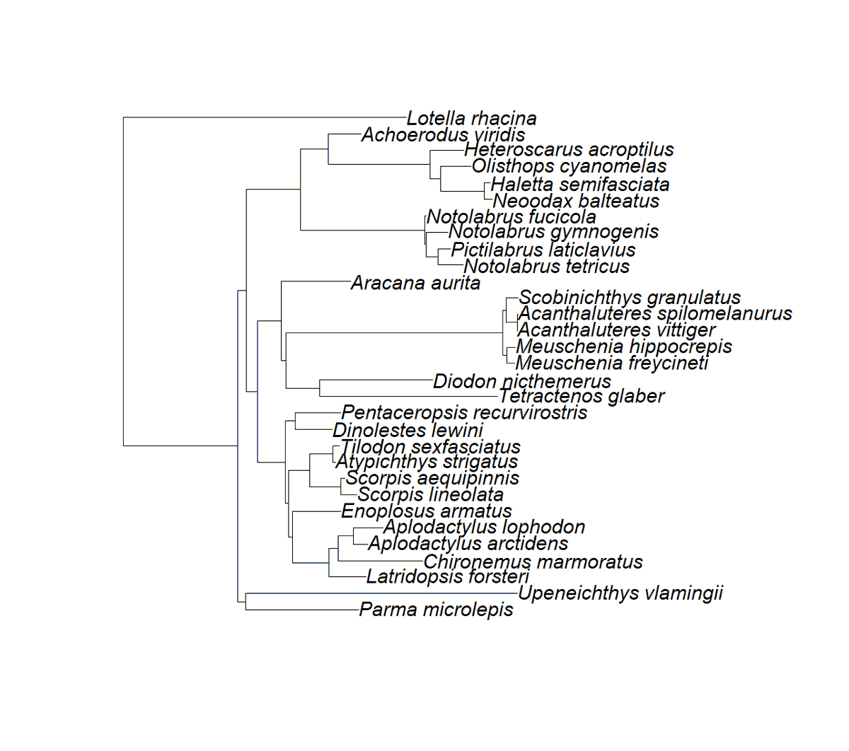
I'm trying to create a phylo tree for Australian temperate fish using the #fishtree package in R but half the species seem to be missing? Has anyone else had any success? or do I need to manually add the remaining species? Any advice appreciated!

I'm trying to create a phylo tree for Australian temperate fish using the #fishtree package in R but half the species seem to be missing? Has anyone else had any success? or do I need to manually add the remaining species? Any advice appreciated!
Joel Williams (@joelfishecology) 's Twitter Profile Photo

I’ve successfully performed a brain transplant on the #BlueROV. Love the little ROV and tether print on the flight controller! The new flight controller is amazing! Now it’s time to get in the water!

I’ve successfully performed a brain transplant on the #BlueROV. Love the little ROV and tether print on the flight controller! The new flight controller is amazing! Now it’s time to get in the water!
Joel Williams (@joelfishecology) 's Twitter Profile Photo

What case do people use when flying with their #BlueROV with heavy upgrade? It seems most of the pelican/spacecase etc are inches too small...

What case do people use when flying with their #BlueROV with heavy upgrade? It seems most of the pelican/spacecase etc are inches too small...
Joel Williams (@joelfishecology) 's Twitter Profile Photo

I do love these thought to be extinct stories it does show how amazing nature is! There were no known sightings of this critically endangered animal outside Victoria. Now it’s in NSW theage.com.au/environment/co…

Joel Williams (@joelfishecology) 's Twitter Profile Photo

I’m off to Taiwan for #ipfc2025 to hang out with fish nerds for a week. I look forward to sharing our research on marine parks and #mesophotic reefs! Who’s going to be there?

I’m off to Taiwan for #ipfc2025 to hang out with fish nerds for a week. I look forward to sharing our research on marine parks and #mesophotic reefs! Who’s going to be there?
Joel Williams (@joelfishecology) 's Twitter Profile Photo

I’m on the big stage today! If you’re at IPFC and want to hear about marine parks and mesophotic reefs then come to big stage and poster session this afternoon! #ipfc #mesophotic

I’m on the big stage today! If you’re at IPFC and want to hear about marine parks and mesophotic reefs then come to big stage and poster session this afternoon! 
#ipfc #mesophotic
Charlie Huveneers (@huveneerssseg) 's Twitter Profile Photo

The most commonly sighted shark species in Norfolk Marine Park (tiger, Galapagos, dusky, sandbar sharks) use the region in different ways: doi.org/10.1002/ece3.7… New study led by Jordan Matley with Lauren Meyer Parks Australia Australian Marine Parks

Luiz Rocha, PhD (@coralreeffish) 's Twitter Profile Photo

Our new paper reporting several new records of deep reef fishes at Australia's Coral Sea is out in Coral Reefs! Great team effort led by @fishguykai and including records made both by diving and ROVs. link.springer.com/article/10.100…

Our new paper reporting several new records of deep reef fishes at Australia's Coral Sea is out in Coral Reefs! Great team effort led by @fishguykai and including records made both by diving and ROVs. link.springer.com/article/10.100…
Joel Williams (@joelfishecology) 's Twitter Profile Photo

Flashback to my 4th PhD chapter. While this was a classic 4th chapter, this goes down as one of my most interesting papers! Taking a multi-elemental approach to larval fish otolith microchemistry can distinguish location of larvae in the water column aslopubs.onlinelibrary.wiley.com/doi/full/10.10…

Flashback to my 4th PhD chapter. While this was a classic 4th chapter, this goes down as one of my most interesting papers! Taking a multi-elemental approach to larval fish otolith microchemistry can distinguish location of larvae in the water column
 aslopubs.onlinelibrary.wiley.com/doi/full/10.10…