稲沢民主商工会 (@inazawaminsyou) 's Twitter Profile
稲沢民主商工会

@inazawaminsyou

稲沢民商は、1970年に設立以来、稲沢市の中小業者の事業と暮らしを守るために活動しています。 民商はいろいろな業種の中小自営業者が自主的につくっている組合です。

ID: 1547104838

linkhttp://www.inazawaminsyou.info calendar_today26-06-2013 02:08:28

1,1K Tweet

290 Takipçi

350 Takip Edilen

立川談四楼 (@dgoutokuji) 's Twitter Profile Photo

選挙の時だけ消費税減税の話は出てくる。今回は「飲食料品に限り消費税なし」だ。与野党ともに甘い。諸悪の根源である消費税は廃止一択なのだから。最大限譲歩して、共産党の唱える「消費税は5%に減税」しかないのだ。さあ監視だ。例によって、選挙が終わると、消費税の話題が消えてしまわないように。

アキ@インボイス廃止 (@invoice_iranai) 's Twitter Profile Photo

今年の申告書にこんなことが書いてある。 去年からは直接税務署に提出しても各種届出書類に収受日付印は押さない。今後は、控用すら廃止する。 納税者への配慮がない。 押して。控え用は残して。

今年の申告書にこんなことが書いてある。
去年からは直接税務署に提出しても各種届出書類に収受日付印は押さない。今後は、控用すら廃止する。

納税者への配慮がない。
押して。控え用は残して。
稲沢民主商工会 (@inazawaminsyou) 's Twitter Profile Photo

小規模事業者のための【なんでも相談会】開催! 1月23日発行の「地域情報誌DOMS(ドムス)」に「なんでも相談会」の案内を掲載しました。 「いつもの申告」で大丈夫? 税制改正で申告が変わります。 📅2月3日(火)18時30分~20時 📍大里西公民館 ☎️0587-32-3822

小規模事業者のための【なんでも相談会】開催!

1月23日発行の「地域情報誌DOMS(ドムス)」に「なんでも相談会」の案内を掲載しました。
 
「いつもの申告」で大丈夫?
税制改正で申告が変わります。

📅2月3日(火)18時30分~20時
📍大里西公民館
☎️0587-32-3822
Tai🦈 (@cloverstrix) 's Twitter Profile Photo

署名しつつ 去年前半、仕事が激減した。 複数の取引先から同時に仕事が来なくなった。 海外からの仕事には変化はなかった。 登録事業者になったら、仕事が戻ってきた。 たぶん、2割特例・8割控除が終わるのを見越して免税事業者を切ったのだろう。 いつか終わる特例ではなく、制度自体の廃止を願う。

全商連@インボイス制度はただちに廃止! (@zenkokushoukou) 's Twitter Profile Photo

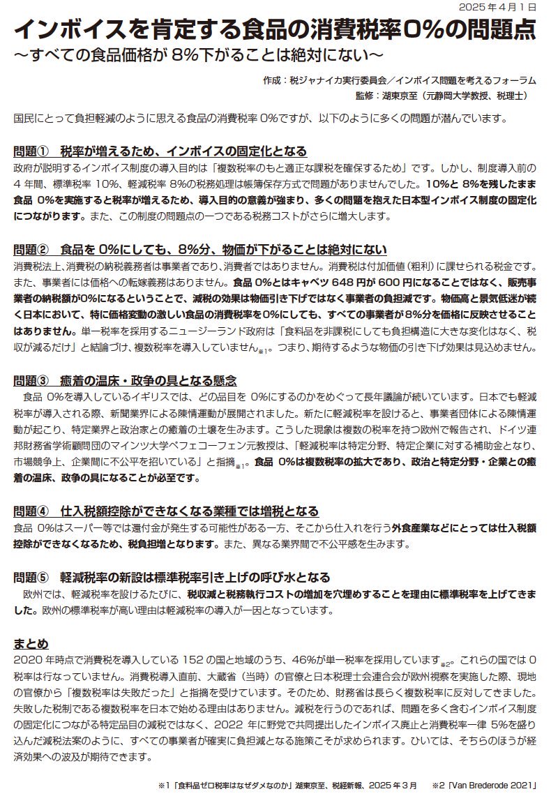
#食料品消費税ゼロ % 実は下がらない食料品の値段! 理由「食品本体以外の容器や運送費、 生産コストなどには10%の消費税が掛かるから」 対して「一律5%減税の経済効果は 食料品ゼロ%の3倍超え!」 求めます! ●#消費税減税 5%以下への一律減税! ●インボイス廃止!

相模中央建設組合 (@sagamichuoukk) 's Twitter Profile Photo

神建連ポスター 選挙に行かなきゃ 社会は変わらない 変えられない #消費税減税 #インボイス廃止 選挙に行こう Let's vote‼︎

神建連ポスター

選挙に行かなきゃ

社会は変わらない

変えられない

#消費税減税
#インボイス廃止

選挙に行こう
Let's vote‼︎
稲沢市【公式】 (@city_inazawa) 's Twitter Profile Photo

【期日前投票所を開設します】 2月8日(日)に投開票が行われる衆議院議員総選挙の期日前投票所を、市役所、支所、リーフウォーク稲沢、アピタタウン稲沢、稲沢グランドボウルに開設します。 ※日程は場所によって異なります city.inazawa.aichi.jp/0000000347.html

【期日前投票所を開設します】

2月8日(日)に投開票が行われる衆議院議員総選挙の期日前投票所を、市役所、支所、リーフウォーク稲沢、アピタタウン稲沢、稲沢グランドボウルに開設します。
※日程は場所によって異なります

city.inazawa.aichi.jp/0000000347.html
立川談四楼 (@dgoutokuji) 's Twitter Profile Photo

だんしろう商店よりお知らせ 立川談四楼ですが体調面の不調があり、医師の診察を受けた結果入院と治療の必要があると診断されました。 この為、当面の間活動を休止する事となりました。 突然のご報告となりました事、深くお詫び申し上げます。 休演情報はだんしろう商店のアカウントでお知らせします。

神奈川県建設労働組合連合会 (@shinkenren) 's Twitter Profile Photo

今度の選挙は、建設労働者の仕事と暮らしに関わる大事な選挙です。建設の皆さん、2月8日は選挙に行こう!

🐹ゆっくり現場猫🐾 (@y_genbaneko) 's Twitter Profile Photo

「2月8日は衆院選投票日」 投票所ではお手伝いしてくれる係の者がいます。遠慮なく言ってください。 #現場猫 #衆議院議員総選挙2026

「2月8日は衆院選投票日」
投票所ではお手伝いしてくれる係の者がいます。遠慮なく言ってください。
#現場猫
#衆議院議員総選挙2026
NHKニュース (@nhk_news) 's Twitter Profile Photo

【投票のしかたを改めて確認】 きょうは衆議院選挙の投票日です 「入場券を忘れてしまった…」「投票用紙がたくさんあってわからない…」 投票が初めての方にもわかりやすく、投票のキホンを1から解説しています↓ news.web.nhk/newsweb/na/na-…

【投票のしかたを改めて確認】
きょうは衆議院選挙の投票日です
「入場券を忘れてしまった…」「投票用紙がたくさんあってわからない…」
投票が初めての方にもわかりやすく、投票のキホンを1から解説しています↓
news.web.nhk/newsweb/na/na-…
稲沢市【公式】 (@city_inazawa) 's Twitter Profile Photo

【今日は衆議院議員総選挙の投票日です】   選挙は政治への参加の第一歩です。皆さん、進んで投票に出かけましょう。 投票所へお越しの際は、入場券はがきに記載の投票所を確認の上、ご来場ください。   city.inazawa.aichi.jp/0000005412.html

稲沢 スポーツ (@inazawasports) 's Twitter Profile Photo

明日3/1(日)の稲沢市では、国府宮はだか祭が開催されます(・∀・) 国府宮神社をはじめ稲沢市内各所で国府宮はだか祭の雰囲気が伝わってくる感じです(*´ω`) 稲沢市スポ-ツ施設を明日ご利用の際は、道路規制等にお気を付けくださいm(__)m

明日3/1(日)の稲沢市では、国府宮はだか祭が開催されます(・∀・)
国府宮神社をはじめ稲沢市内各所で国府宮はだか祭の雰囲気が伝わってくる感じです(*´ω`)
稲沢市スポ-ツ施設を明日ご利用の際は、道路規制等にお気を付けくださいm(__)m
落語家 月亭天使 (@tsukiteitenshi) 's Twitter Profile Photo

SNSでの政治的な発言が多いと言う理由で仕事がキャンセルになりました。先方も様々な事情がおありだと思うので仕方ない事ですが(だから、皆んな、こう言う発言せんねやね!)、私は平和な世の中の延長上に演芸があると思うので、戦争反対は言い続けますよー。 これ、政治的なんかな?

全商連@インボイス制度はただちに廃止! (@zenkokushoukou) 's Twitter Profile Photo

【緊急アンケート】中小業者の皆様 「ホルムズ海峡封鎖による事業への影響」をお寄せください! 米国とイスラエルのイラン攻撃を発端にした、ホルムズ海峡封鎖による、事業への重大な影響 頂いたご回答をもとに、政府・自治体へ営業継続支援策を求めていきます!→x.gd/EpMlc

【緊急アンケート】中小業者の皆様
「ホルムズ海峡封鎖による事業への影響」をお寄せください!
米国とイスラエルのイラン攻撃を発端にした、ホルムズ海峡封鎖による、事業への重大な影響

頂いたご回答をもとに、政府・自治体へ営業継続支援策を求めていきます!→x.gd/EpMlc