GruCloud (@grucloud_iac) 's Twitter Profile
GruCloud

@grucloud_iac

GruCloud: Infrastructure as Generated Code.
Generate Code from live infrastructure.
#aws #gcp #azure #kubernetes #nocode
#devops

ID: 1315409135140302848

linkhttp://www.grucloud.com calendar_today11-10-2020 21:49:22

38 Tweet

39 Followers

361 Following

GruCloud (@grucloud_iac) 's Twitter Profile Photo

GruCloud now implements a Kubernetes provider, write your k8s manifests in Javascript instead of YAML: grucloud.com/docs/k8s/K8sGe…

GruCloud (@grucloud_iac) 's Twitter Profile Photo

The GruCloud Azure provider is now using the Azure Swagger schema, allowing the implementation of the resource to be mostly automated. Check out the examples: github.com/grucloud/grucl… #azure #devops

The GruCloud Azure provider is now using the Azure Swagger schema, allowing the implementation of the resource to be mostly automated. Check out the examples: github.com/grucloud/grucl…  #azure #devops
GruCloud (@grucloud_iac) 's Twitter Profile Photo

Check out the new Azure Kubernetes Service examples: * Layer 4 with the Load Balancer * Layer 7 with the Application Gateway github.com/grucloud/grucl… #Azure #DevOps #Kubernetes #infrastructure

GruCloud (@grucloud_iac) 's Twitter Profile Photo

After #AWS, #GCP, and #Azure, create a new #Kubernetes boilerplate GruCloud #iac project with "gc new". Work as an alternative to kubectl and helm.

GruCloud (@grucloud_iac) 's Twitter Profile Photo

Under the hood, GruCloud is written in functional Javascript with a library called rubico: rubico.land, a better alternative to lodash/fp and ramda. Bear in mind the first 3 letters of functional programming are FUN. #javascript

GruCloud (@grucloud_iac) 's Twitter Profile Photo

#AWS #AppRunner, with the source code option, #node 12 seems to be the latest available version, maintenance ends in about 2 months, this old version does not come with the #npm which supports workspaces.

#AWS #AppRunner, with the source code option, #node 12 seems to be the latest available version, maintenance ends in about 2 months, this old version does not come with the #npm which supports workspaces.
GruCloud (@grucloud_iac) 's Twitter Profile Photo

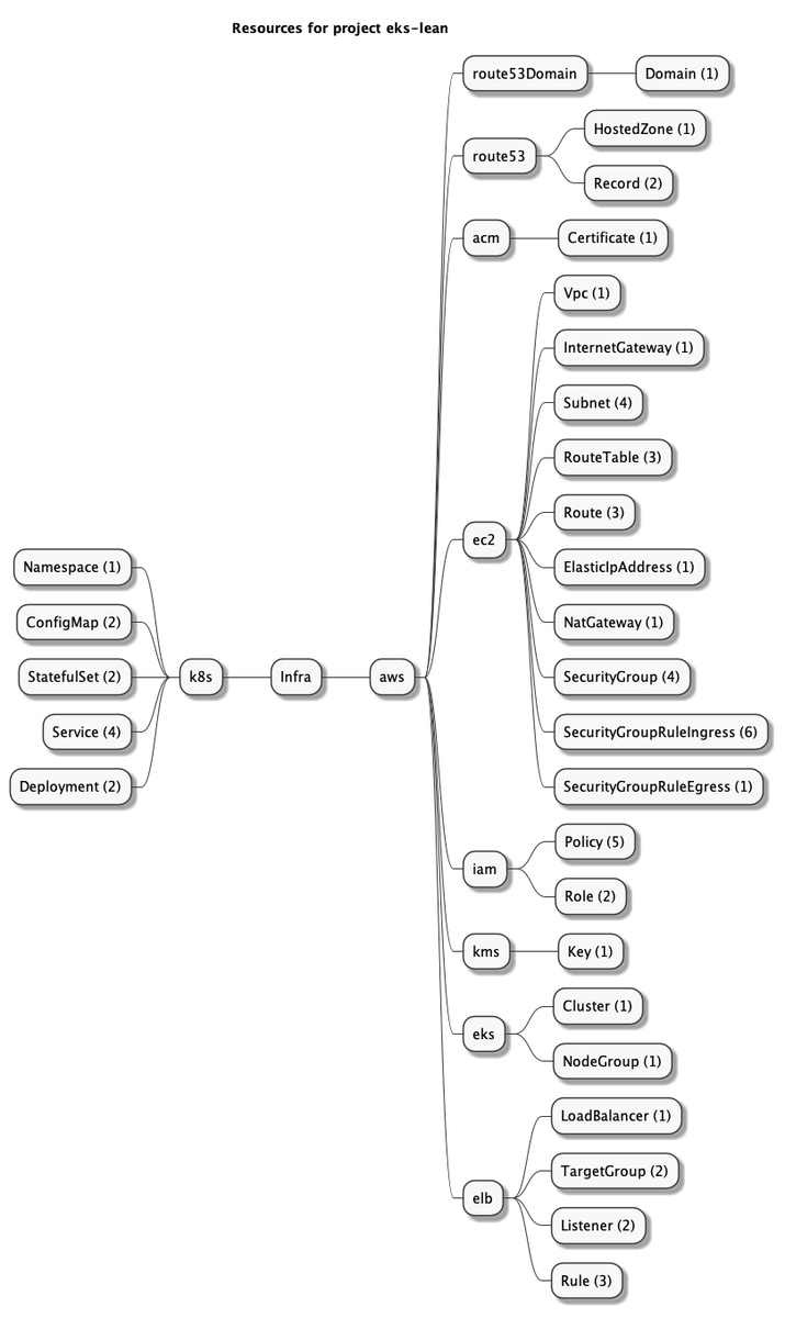
Say goodbye to manual cloud infrastructure management! 🚀🌩️ Try GruCloud.com - the open-source infra-as-code tool that generates code from live infra and automatically generates diagrams. Supports multi-cloud incl. AWS, Azure, & GCP. #DevOps #CloudComputing #OpenSource