Evgeny_A (@evgeny46910775) 's Twitter Profile
Evgeny_A

@evgeny46910775

ID: 1522546427532087296

calendar_today06-05-2022 11:59:13

2,2K Tweet

12 Followers

68 Following

aponia_analytics (@aponiaanalytics) 's Twitter Profile Photo

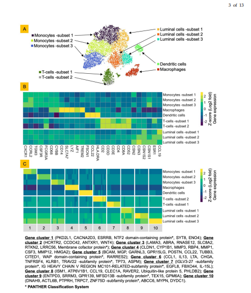
🦉H5N1 infection in bovine mammary tissue induces a shift to type-2 immunity, marked by IL13 and GATA3 expression in T-cells. Single-cell RNA-seq revealed ten distinct clusters, including three epithelial subtypes with altered milk-associated gene expression. #h5n1 #milk #cows

🦉H5N1 infection in bovine mammary tissue induces a shift to type-2 immunity, marked by IL13 and GATA3 expression in T-cells. Single-cell RNA-seq revealed ten distinct clusters, including three epithelial subtypes with altered milk-associated gene expression. 
#h5n1 #milk #cows
aponia_analytics (@aponiaanalytics) 's Twitter Profile Photo

📒Avian Influenza Virus Threat to the Egyptian Poultry Industry: An Epidemiological and Molecular Study 👉cat.journals.ekb.eg/article_420640… cat.journals.ekb.eg/article_420640…

📒Avian Influenza Virus Threat to the Egyptian Poultry Industry: An Epidemiological and Molecular Study
👉cat.journals.ekb.eg/article_420640…
cat.journals.ekb.eg/article_420640…
aponia_analytics (@aponiaanalytics) 's Twitter Profile Photo

📒Avian influenza overview December 2024–March 2025. efsa.europa.eu/en/efsajournal… #influenza #epidemic efsa.onlinelibrary.wiley.com/doi/epdf/10.29… #H5N1

aponia_analytics (@aponiaanalytics) 's Twitter Profile Photo

🦉HPAI A(H5N5) outbreaks in wild birds increased, with waterfowl as primary hosts. A new HPAI A(H5N1) genotype (D1.1) was detected in US dairy cattle. Domestic cats and wild carnivores in Europe were infected again after a year-long absence. #h5N1

🦉HPAI A(H5N5) outbreaks in wild birds increased, with waterfowl as primary hosts. A new HPAI A(H5N1) genotype (D1.1) was detected in US dairy cattle. Domestic cats and wild carnivores in Europe were infected again after a year-long absence. 
#h5N1
aponia_analytics (@aponiaanalytics) 's Twitter Profile Photo

📒Comparative Mutational Analysis and the Glycosylation Patterns of a Peruvian Isolated Avian Influenza A Virus H5N1: Exploring Possible Viral Spillover Events Within One Health Approach mdpi.com/2306-7381/12/4… #H5N1 #Peru

aponia_analytics (@aponiaanalytics) 's Twitter Profile Photo

Monkeypox NC | Mpox strain found in wastewater samples in #Greenville , North Carolina | abc11.com #mpox abc11.com/post/clade-1-m…

aponia_analytics (@aponiaanalytics) 's Twitter Profile Photo

💼Immune history shapes human antibody responses to H5N1 influenza viruses pmc.ncbi.nlm.nih.gov/articles/PMC11… #h5n1 #immunology

aponia_analytics (@aponiaanalytics) 's Twitter Profile Photo

💼Chikungunya à La Réunion et Mayotte : les autorités retirent les plus de 65 ans de la vaccination après trois "événements indésirables graves" francetvinfo.fr/sante/maladie/… #chikungunya #vaccin

Evgeny_A (@evgeny46910775) 's Twitter Profile Photo

Wooden sailing ship docked at the quayside in the Port of Barcelona, Spain. The ship is used for tourist excursions along the coast. Tourism is an extremely important part of the economy in this part of Spain. sciencephoto.com/media/934985/v… #wooden_ship

Wooden sailing ship docked at the quayside in the Port of Barcelona, Spain. The ship is used for tourist excursions along the coast. Tourism is an extremely important part of the economy in this part of Spain.
sciencephoto.com/media/934985/v…
#wooden_ship