
Waggoner Lab
@labwaggoner
Research lab of Dr. Stephen Waggoner. Opinions expressed are Dr. Waggoner's alone and not on behalf of lab staff or employer.
@labwaggoner.bsky.social
ID: 1028413513885208578
https://www.cincinnatichildrens.org/research/divisions/a/genomics-etiology/labs/waggoner 11-08-2018 22:51:03
28,28K Tweet
10,10K Followers
5,5K Following




Antibiotic-induced gut microbiome perturbation alters the immune responses to the rabies vaccine cell.com/cell-host-micr… Cell Host & Microbe


Review Molecular Cell Brandon Chen, PhD @Lyssiotislab @Yatrikshahlab Mitochondria-organelle crosstalk in establishing compartmentalized metabolic homeostasis cell.com/molecular-cell…


Metabolic remodeling produces fumarate via the aspartate–arginosuccinate shunt in macrophages as an antiviral defense Nature Microbiology nature.com/articles/s4156…


AAV vectors trigger DNA damage response-dependent pro-inflammatory signaling in human iPSC-derived CNS models and mouse brain Nature Communications nature.com/articles/s4146…


Systemic inflammation impairs myelopoiesis and interferon type I responses in humans nature.com/articles/s4159… Nature Immunology Matthijs Kox Peter Pickkers Henk Stunnenberg


Itaconate modulates immune responses via inhibition of peroxiredoxin 5 Nature Metabolism Maxim Artyomov nature.com/articles/s4225… nature.com/articles/s4225…

The leucine transporter SLC7A5 sustains mTORC1 activity and impairs TFH maintenance in older individuals Science Advances science.org/doi/10.1126/sc…


Constitutive active BCR signaling is essential for the generation and maintenance of age-associated B cells from anergic B cells science.org/doi/10.1126/sc… Science Advances


Endothelial Tgfβ1 shapes the development and functional identity of lung interstitial macrophages science.org/doi/10.1126/sc… Science Immunology Thomas Marichal Qiang BAI, PhD MBA


Decidual CCR8+ dTreg cells, with a highly activated and immunosuppressive phenotype, are crucial for maternal-fetal immune tolerance Science Immunology science.org/doi/10.1126/sc…




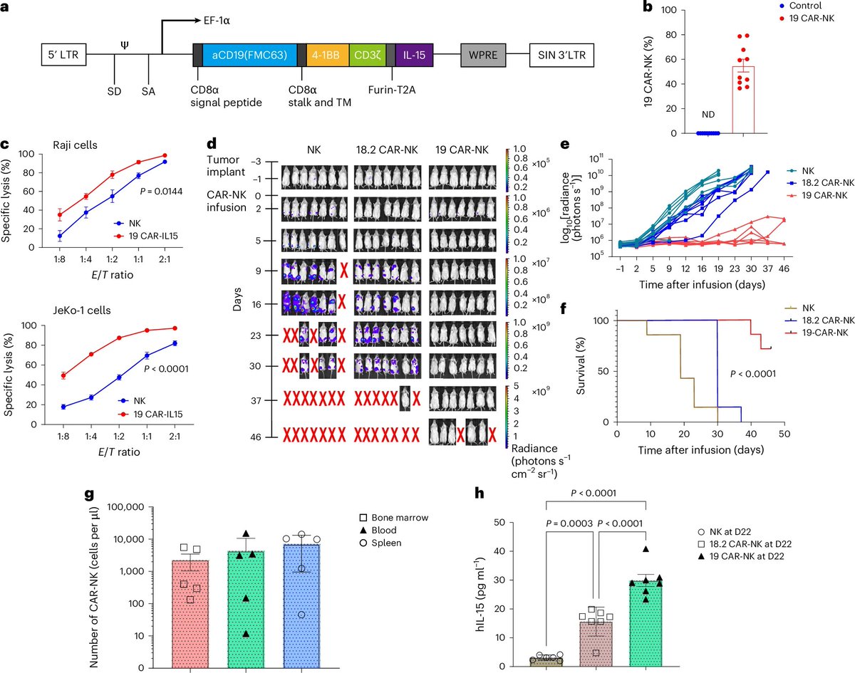
Safety and feasibility of 4-1BB co-stimulated CD19-specific CAR-NK cell therapy in refractory/relapsed large B cell lymphoma: a phase 1 trial Nature Cancer nature.com/articles/s4301…


