Hideko Nagasawa (@aramitama) 's Twitter Profile
Hideko Nagasawa

@aramitama

Pharmaceutical and medicinal chemist. Tumor microenvironment, hypoxia, chemical biology / 附高21H/薬学・創薬化学/低酸素 HIF-1/中性子捕捉療法 BNCT/女性科学者/単身赴任/金春流/女バス

ID: 83053097

linkhttps://yakka-gifu-pu.jp/ calendar_today17-10-2009 04:15:50

2,2K Tweet

231 Followers

769 Following

Nature Japan (@naturejapan) 's Twitter Profile Photo

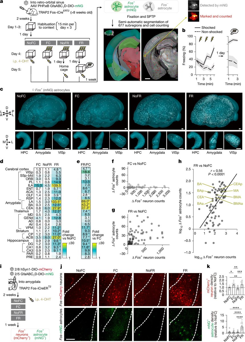
数日間にわたって記憶を安定化させる痕跡として機能するアストロサイトの集団に関する長井 淳氏らのnature #論文 The astrocytic ensemble acts as a multiday trace to stabilize memory nature.com/articles/s4158… rdcu.be/eLrGm 理化学研究所(理研) 早稲田大学 Waseda University 九州大学 名古屋大学|Nagoya Univ.

数日間にわたって記憶を安定化させる痕跡として機能するアストロサイトの集団に関する長井 淳氏らの<a href="/Nature/">nature</a> #論文
The astrocytic ensemble acts as a multiday trace to stabilize memory
nature.com/articles/s4158…  
rdcu.be/eLrGm
<a href="/RIKEN_JP/">理化学研究所(理研)</a> <a href="/waseda_univ/">早稲田大学 Waseda University</a> <a href="/KyushuUniv_JP/">九州大学</a> <a href="/NagoyaUniv_info/">名古屋大学|Nagoya Univ.</a>
マサミ (@masami777777) 's Twitter Profile Photo

「Milli Spinner」という医療デバイスが、偶然の発見から生まれました。このデバイスは、詰まった血栓を効果的に除去し、成功率を50%から90%に向上させます。脳卒中や心臓発作の治療に大きな影響を与え、命を救う可能性があります🤔

Nature ダイジェスト/編集部 (@naturedigest) 's Twitter Profile Photo

Natureダイジェスト11月号を公開しました。 natureasia.com/ja-jp/ndigest/… ◆プレプリントサーバー汚染と戦う投稿管理者たち ◆ウイルスが休眠がん細胞を呼び起こす ◆査読システムをどう立て直すか ◆AI生成論文に潜む「剽窃」のリスク ◆マウス胎仔の雄化に鉄を介したエピゲノム制御があることを発見!他

Natureダイジェスト11月号を公開しました。
natureasia.com/ja-jp/ndigest/…

◆プレプリントサーバー汚染と戦う投稿管理者たち
◆ウイルスが休眠がん細胞を呼び起こす
◆査読システムをどう立て直すか
◆AI生成論文に潜む「剽窃」のリスク
◆マウス胎仔の雄化に鉄を介したエピゲノム制御があることを発見!他
産経ニュース (@sankei_news) 's Twitter Profile Photo

コロナ後遺症「ブレインフォグ」治療に光明 AMPA受容体影響か、横浜市大チームが報告 sankei.com/article/202511… 新型コロナウイルスの後遺症の一つ、「ブレインフォグ」について、横浜市立大のチームが記憶や学習を仲介するタンパク質が病態に影響を与えている可能性を突き止め、研究成果を公表した。

Asian Chemical Biology Initiative (@asianchembiol) 's Twitter Profile Photo

📣Applications open for ACBI 2026 Chiang Mai Tutorial & Interview! Thai undergrad & MS students — grab a chance to meet 40+ professors from ACBI countries🌏 💬 Tutorials | Interviews | Networking Lunch 🗓️ Feb 1, 2026 | Chiang Mai ⏰ Apply by Dec 13 → asianchembio.com/cmi-2026-inter…

Boron-Chem-Research (@boron_chemistry) 's Twitter Profile Photo

C3-Symmetric Borabuckybowl Featuring a Pyramidal-like sp2 Boron Atom for Advanced Electronics and Optical Functions (J. Am. Chem. Soc.): pubs.acs.org/doi/10.1021/ja….

C3-Symmetric Borabuckybowl Featuring a Pyramidal-like sp2 Boron Atom for Advanced Electronics and Optical Functions (<a href="/J_A_C_S/">J. Am. Chem. Soc.</a>): pubs.acs.org/doi/10.1021/ja….
ヴィズマーラ恵子🇮🇹 (@vismoglie) 's Twitter Profile Photo

熱可塑性マスク。頭頸部がんの放射線治療で、患者の頭部を完全に固定し、腫瘍にピンポイントで放射線を照射し、周辺の健康な組織へのダメージを最小限に抑える。

東京大学・胡桃坂研究室 (@kurumizaka_ut) 's Twitter Profile Photo

独自に開発したChIP-CryoEM法により、細胞内でUV-DDBタンパク質が紫外線で傷ついたDNAを認識し修復する瞬間を世界で初めて可視化しました。ぜひご覧ください! nature.com/articles/s4146… #epigenetics #cryo #biology

島らっきょう大好きバナナさん🍌 (@simarakyobanana) 's Twitter Profile Photo

世界初のミトコンドリア病治療薬「MA-5」の医師主導フェーズ2試験が来月からスタートするのか😳 MA-5は東北大が開発したミトコンドリア病治療薬で、Mitochonic acid-5の略ね👀 下図のとおり、構造は意外とシンプル! そしてメカニズム的には、 ①

世界初のミトコンドリア病治療薬「MA-5」の医師主導フェーズ2試験が来月からスタートするのか😳

MA-5は東北大が開発したミトコンドリア病治療薬で、Mitochonic acid-5の略ね👀

下図のとおり、構造は意外とシンプル!

そしてメカニズム的には、

①
Hiroshi Abe (@gaussian55you) 's Twitter Profile Photo

京都大学の二木先生・川口先生との共同研究がAngewandte Chemieに掲載。mRNAを液滴(microcondensate)化して細胞質へ直接輸送し、世界で初めてin vivo翻訳に成功。LNP不要の新しいmRNAデリバリー技術です。onlinelibrary.wiley.com/doi/full/10.10…

good papers (@paperperday) 's Twitter Profile Photo

"LumiFAST, a red-shifted luciferase engineered by fusing the small NanoLuc with the 14 kDa fluorescent reporter pFAST. Through optimization of the fusion topology and linker length, we have developed an enhanced variant, which achieves apparent BRET efficiencies up to 90 %."

"LumiFAST, a red-shifted luciferase engineered by fusing the small NanoLuc with the 14 kDa fluorescent reporter pFAST.  Through optimization of the fusion topology and linker length, we have developed an enhanced variant, which achieves apparent BRET efficiencies up to 90 %."
高遠 頼@生命科学VTuber(たかとー らい) 定期科学ニュース配信(日)🧬🔬 🥼 (@takatoh_life) 's Twitter Profile Photo

ノーベル賞も受賞したalphafoldの5周年記念 のドキュメンタリー。1時間半程度。 The Thinking Game | Full documentary | Tribeca Film Festival official se... youtu.be/d95J8yzvjbQ?si… YouTubeより

限界免疫学生 (@crisprcas20) 's Twitter Profile Photo

パーキンソン病、根本治療へ新薬 福島医大、26年度から治験(福島民友新聞) #Yahooニュース news.yahoo.co.jp/articles/fbcc7… Fatty Acid Binding Protein, Fatty Acid Binding Proteinじゃないか。

NEW【世界ニュース】 (@sutoroveli_news) 's Twitter Profile Photo

【速報】セラミックの空中3Dプリンティング技術がすごい。直接インク書き込み(DIW)とアップコンバージョン粒子支援光重合を近赤外線で組み合わせ、支持構造なしで複雑な形状を作成可能。