choiLab (@jungminchoilab) 's Twitter Profile
choiLab

@jungminchoilab

ID: 14878503

calendar_today23-05-2008 06:30:20

6,6K Tweet

305 Followers

2,2K Following

bioRxiv Cancer Bio (@biorxiv_cancer) 's Twitter Profile Photo

Single-cell and Spatial Omics Reveals Region-Specific Plasticity and Therapeutic Vulnerabilities in Metastatic High-Risk Neuroblastoma biorxiv.org/content/10.110… #biorxiv_cancer

John Lukens (@lukensjohnr) 's Twitter Profile Photo

The gain-of-function TREM2-T96K mutation increases risk for Alzheimer’s disease by impairing microglial function cell.com/neuron/fulltex… Neuron

The gain-of-function TREM2-T96K mutation increases risk for Alzheimer’s disease by impairing microglial function
cell.com/neuron/fulltex… <a href="/NeuroCellPress/">Neuron</a>
Cell (@cellcellpress) 's Twitter Profile Photo

In the latest issue! HT SpaceM: A high-throughput and reproducible method for small-molecule single-cell metabolomics dlvr.it/TNnXYB

MEDNTD (@medntdj) 's Twitter Profile Photo

Microglia-specific regulation of lipid metabolism in Alzheimer’s disease revealed by microglial depletion in 5xFAD Mice nature.com/articles/s4146… via John Lukens

Microglia-specific regulation of lipid metabolism in Alzheimer’s disease revealed by microglial depletion in 5xFAD Mice 
nature.com/articles/s4146…
via <a href="/LukensJohnR/">John Lukens</a>
Nature Methods (@naturemethods) 's Twitter Profile Photo

scooby achieves DNA sequence-based single-cell level modeling of RNA-seq coverage and ATAC-seq insertion profiles by adapting a deep learning model that predicts bulk RNA-seq coverage. Johannes Hingerl Laura Martens (@lauradmartens.bsky.social) gagneurlab TU München nature.com/articles/s4159…

scooby achieves DNA sequence-based single-cell level modeling of RNA-seq coverage and ATAC-seq insertion profiles by adapting a deep learning model that predicts bulk RNA-seq coverage. <a href="/thisisjohahi/">Johannes Hingerl</a> <a href="/lauradmartens/">Laura Martens (@lauradmartens.bsky.social)</a> <a href="/gagneurlab/">gagneurlab</a> <a href="/TU_Muenchen/">TU München</a>

nature.com/articles/s4159…
Bo Wang (@bowang87) 's Twitter Profile Photo

Cells don’t just exist — they talk, signal, and collaborate. Our work GraphComm is now out in Scientific Reports ! With GraphComm, we’re teaching AI to listen in on this cellular conversation — a step closer to building the virtual cell. 🧬🤖 🧬 GraphComm is a graph-based deep

Cells don’t just exist — they talk, signal, and collaborate.

Our work GraphComm is now out in <a href="/SciReports/">Scientific Reports</a> ! With GraphComm, we’re teaching AI to listen in on this cellular conversation — a step closer to building the virtual cell. 🧬🤖

🧬 GraphComm is a graph-based deep
Dr. Jean Fan (@jefworks) 's Twitter Profile Photo

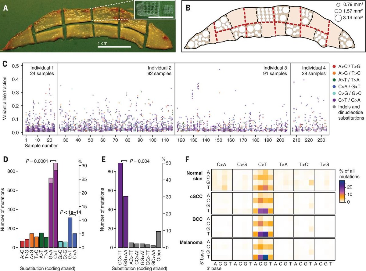
In this Orli Bahcall commentary, I reflect on an older paper from the Campbell group Wellcome Sanger Institute showing how normal skin is full cancer mutations yet stays healthy to highlight the opportunity to revisit this question using new spatial omics tech: nature.com/articles/s4157…

In this <a href="/NatureGenetics/">Orli Bahcall</a> commentary, I reflect on an older paper from the Campbell group <a href="/sangerinstitute/">Wellcome Sanger Institute</a> showing how normal skin is full cancer mutations yet stays healthy to highlight the opportunity to revisit this question using new spatial omics tech: nature.com/articles/s4157…
Nadav Shai (@nadavshai) 's Twitter Profile Photo

Major week for mosquito research 🦟 New Science paper by Yuki Haba and @LindyMcBr on the origin of the London Underground mosquito: science.org/doi/10.1126/sc… Stay tuned - 2 more exciting studies coming this week!

Helmholtz Munich | @HelmholtzMunich (@helmholtzmunich) 's Twitter Profile Photo

Prof. Eric Topol at Helmholtz Munich: Exploring the Virtual Human 👉 t1p.de/5wthc Prof. Eric Topol, internationally renowned cardiologist, geneticist, and digital medicine expert, visited #HelmholtzMunich for a roundtable on the future of #AI in healthcare. ✨ The

Prof. Eric Topol at Helmholtz Munich: Exploring the Virtual Human

👉 t1p.de/5wthc

Prof. <a href="/EricTopol/">Eric Topol</a>, internationally renowned cardiologist, geneticist, and digital medicine expert, visited #HelmholtzMunich for a roundtable on the future of #AI in healthcare.

✨ The
Anirban Maitra (@aiims1742) 's Twitter Profile Photo

Integrated cell atlas and tumoroids chart #PancreaticCancer therapeutic targets biorxiv.org/content/10.110… Website for pancreatic cancer scRNA seq atlas: cells.ucsc.edu/?ds=pdac-atlas

Integrated cell atlas and tumoroids chart #PancreaticCancer therapeutic targets
biorxiv.org/content/10.110…
Website for pancreatic cancer scRNA seq atlas:
cells.ucsc.edu/?ds=pdac-atlas
alex rubinsteyn (@iskander) 's Twitter Profile Photo

"Improving long-read somatic structural variant calling with pangenome and de novo personal genome assembly" from Heng Li et al Seemingly big reduction in SV false positives! biorxiv.org/content/10.110…

Nick Borcherding (@thehumanborch) 's Twitter Profile Photo

Philip Mudd's group (Philip Mudd) has been hard at work bringing TIRTL-seq to WashU. Deep paired sequencing working with massive thanks to Mikhail Pogorelyy and Paul G Thomas. Preprint: biorxiv.org/content/10.110… GPU-optimized pairing algorithm: github.com/pogorely/TIRTL

Philip Mudd's group (<a href="/PhilipMudd2/">Philip Mudd</a>) has been hard at work bringing TIRTL-seq to WashU. Deep paired sequencing working with massive thanks to
<a href="/pogorely/">Mikhail Pogorelyy</a> and <a href="/PGTimmune/">Paul G Thomas</a>. 

Preprint: biorxiv.org/content/10.110…
GPU-optimized pairing algorithm: github.com/pogorely/TIRTL
Fabian Theis (@fabian_theis) 's Twitter Profile Photo

At the Staatskanzlei Munich for the State Reception celebrating Bavaria’s Excellence Clusters — great to see so much scientific excellence and innovation recognized and supported across disciplines. 🚀🇩🇪 #Wissenschaft #Innovation #Bayern

At the Staatskanzlei Munich for the State Reception celebrating Bavaria’s Excellence Clusters — great to see so much scientific excellence and innovation recognized and supported across disciplines. 🚀🇩🇪 #Wissenschaft #Innovation #Bayern