Matthias Hardtke-Wolenski (@hardtkewolenski) 's Twitter Profile
Matthias Hardtke-Wolenski

@hardtkewolenski

Scientist at @MHH_life
On occasion, the immune system requires assistance and support for #regeneration and #immunological_tolerance.

ID: 1187686290269097985

linkhttps://www.mhh.de/ghie/forschung-lehre/arbeitsgruppen/ag-buitrago-molina/hardtke-wolenski calendar_today25-10-2019 11:04:40

102 Tweet

29 Followers

86 Following

Matthias Hardtke-Wolenski (@hardtkewolenski) 's Twitter Profile Photo

New in Gut Journal: Circulating microbiome signatures predict pancreatic cancer years before diagnosis 🧫🩸. Early detection via blood-based metagenomics could be a game changer for #pancreaticcancer screening. 🔗 gut.bmj.com/content/early/…

Matthias Hardtke-Wolenski (@hardtkewolenski) 's Twitter Profile Photo

🚀 New in Cell: “Velcro-like” lectin binding to tumor glycans (TACAs) enables potent pan-cancer T cell killing 🧬🔥 Safe, immunosuppression-resistant & sparing normal tissue — a new class of #CancerImmunotherapy 🔗 doi.org/10.1016/j.cell…

🚀 New in <a href="/CellCellPress/">Cell</a>: “Velcro-like” lectin binding to tumor glycans (TACAs) enables potent pan-cancer T cell killing 🧬🔥 Safe, immunosuppression-resistant &amp; sparing normal tissue — a new class of #CancerImmunotherapy

🔗 doi.org/10.1016/j.cell…
Matthias Hardtke-Wolenski (@hardtkewolenski) 's Twitter Profile Photo

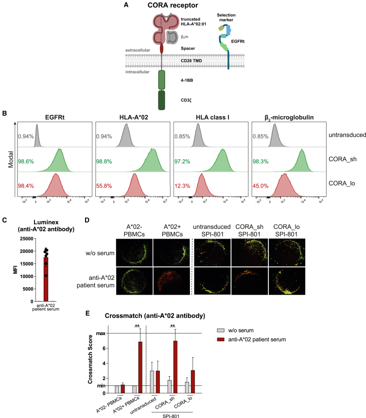
💡 New in @MolecularTherapy: CORA-T cells selectively eliminate alloreactive B cells driving antibody-mediated rejection 🔥 Active even under tacrolimus, they promise safer long-term graft survival 🧬💉 #Transplantation #CellTherapy 🔗 doi.org/10.1016/j.ymth…

💡 New in @MolecularTherapy: CORA-T cells selectively eliminate alloreactive B cells driving antibody-mediated rejection 🔥 Active even under tacrolimus, they promise safer long-term graft survival 🧬💉 #Transplantation #CellTherapy

🔗 doi.org/10.1016/j.ymth…
Matthias Hardtke-Wolenski (@hardtkewolenski) 's Twitter Profile Photo

🧬 CAR-Tregs engineered to target islets preserve human islet function & restore tolerance in vivo—precision immunotherapy without global immunosuppression by Margaret Levings. Exciting advance for autoimmunity! #Tregs #Immunology #Autoimmunity Science Translational Medicine 🔗 science.org/doi/10.1126/sc…

Matthias Hardtke-Wolenski (@hardtkewolenski) 's Twitter Profile Photo

Short telomeres = slow liver recovery 🧬🩺 In Telomice, human-length telomeres impair liver regeneration via reduced epithelial proliferation & elevated DNA damage. New insights into aging & transplant biology. @CMGHjournal #LiverRegeneration cmghjournal.org/article/S2352-…

Matthias Hardtke-Wolenski (@hardtkewolenski) 's Twitter Profile Photo

🔄🧬 Human liver organoids reveal cholangiocytes can transdifferentiate into hepatocytes, independent of lobe origin. Epigenetic remodeling + HNF4G drive the switch—shedding light on chronic liver disease regeneration. Journal of Hepatology #LiverRegeneration 🔗 doi.org/10.1016/j.jhep…

🔄🧬 Human liver organoids reveal cholangiocytes can transdifferentiate into hepatocytes, independent of lobe origin. 
Epigenetic remodeling + HNF4G drive the switch—shedding light on chronic liver disease regeneration.
<a href="/JHepatology/">Journal of Hepatology</a> #LiverRegeneration 
🔗 doi.org/10.1016/j.jhep…
Matthias Hardtke-Wolenski (@hardtkewolenski) 's Twitter Profile Photo

Interesting data 📊 on Crohn's after liver transplant by @ Uniklinikum Essen: clinical remission often stable, but endoscopic inflammation remains common 🔍 Low use of advanced therapies despite mucosal activity 💊 👉 doi.org/10.3390/biomed…

Interesting data 📊 on Crohn's after liver transplant by @ <a href="/UniklinikEssen/">Uniklinikum Essen</a>: clinical remission often stable, but endoscopic inflammation remains common 🔍

Low use of advanced therapies despite mucosal activity 💊

👉 doi.org/10.3390/biomed…
Matthias Hardtke-Wolenski (@hardtkewolenski) 's Twitter Profile Photo

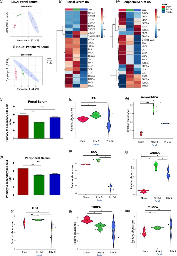
🚨 New by savykaur team in npj Journals : Lithocholic acid triggers #liver #regeneration 🧬 After hepatectomy, LCA activates TGR5 in liver sinusoidal endothelial cells, boosting angiocrine factors (HGF, Wnt2) that drive hepatocyte proliferation. 👉 doi.org/10.1038/s44355…

🚨 New by <a href="/savykaur3/">savykaur</a> team in <a href="/Nature_NPJ/">npj Journals</a> : Lithocholic acid triggers #liver #regeneration 

🧬 After hepatectomy, LCA activates TGR5 in liver sinusoidal endothelial cells, boosting angiocrine factors (HGF, Wnt2) that drive hepatocyte proliferation. 

👉 doi.org/10.1038/s44355…
Matthias Hardtke-Wolenski (@hardtkewolenski) 's Twitter Profile Photo

Congratulations to Mary Brunkow, Fred Ramsdell, and Shimon Sakaguchi on receiving the #nobelprize2025 in Medicine! Honoured and proud to have co-authored a manuscript with one of this year’s laureates — a true pioneer in #immunology and regulatory T cell (#Tregs) biology. 🧬🏅

Matthias Hardtke-Wolenski (@hardtkewolenski) 's Twitter Profile Photo

Congratulations to @MaryBrunkow, @FredRamsdell, and @ShimonSakaguchi on receiving the #nobelprize2025 in Physiology or Medicine! Honoured and proud to have co-authored a manuscript with one of this year’s laureates — a true pioneer in #Immunology and #Tregs. 🧬🏅

Matthias Hardtke-Wolenski (@hardtkewolenski) 's Twitter Profile Photo

🔥 In Nature Immunology : A next-gen HIV-1 broadly neutralizing antibody from elite neutralizers 💥 Targets the CD4 binding site with 98.5% breadth, ultrapotent, resists viral escape & fully suppresses viremia. A game-changer for #HIV prevention & therapy! 🧬 👉 doi.org/10.1038/s41590…

🔥 In <a href="/NatImmunol/">Nature Immunology</a> : A next-gen HIV-1 broadly neutralizing antibody from elite neutralizers 💥
Targets the CD4 binding site with 98.5% breadth, ultrapotent, resists viral escape &amp; fully suppresses viremia.
A game-changer for #HIV prevention &amp; therapy! 🧬
👉 doi.org/10.1038/s41590…
Matthias Hardtke-Wolenski (@hardtkewolenski) 's Twitter Profile Photo

🧫 Chronic stress makes T cells tired! New nature study uncovers a proteotoxic stress response (Tex-PSR) as a key driver of CD8⁺ #Tcell exhaustion via sustained AKT signaling 🔥 Targeting Tex-PSR chaperones boosts immunotherapy 💥 📖 doi.org/10.1038/s41586…

Matthias Hardtke-Wolenski (@hardtkewolenski) 's Twitter Profile Photo

🧫 3D matrix-embedded endothelial cells protect cirrhotic liver tissue, reduce inflammation & fibrosis, and promote regeneration. Promising cell-based therapy for chronic liver injury & graft preservation by PM. JHEP Reports 📖 doi.org/10.1016/j.jhep…

Matthias Hardtke-Wolenski (@hardtkewolenski) 's Twitter Profile Photo

Thrilled to share our new study! 🚀 We show that Tregs expand in MASLD/MASH but unexpectedly amplify inflammation—driven by IL-17⁺ Tregs that track with NAS in mice and humans. A key step toward stage-specific immunomodulation in #MASH. @JHEPReports 🔗 doi.org/10.1016/j.jhep…

Thrilled to share our new study! 🚀
We show that Tregs expand in MASLD/MASH but unexpectedly amplify inflammation—driven by IL-17⁺ Tregs that track with NAS in mice and humans.
A key step toward stage-specific immunomodulation in #MASH.
@JHEPReports
🔗 doi.org/10.1016/j.jhep…