David Cruciani (@cruciani_david) 's Twitter Profile
David Cruciani

@cruciani_david

ID: 1337156536620232705

calendar_today10-12-2020 22:06:09

10 Tweet

23 Takipçi

67 Takip Edilen

CIRCL - @circl@social.circl.lu (@circl_lu) 's Twitter Profile Photo

We imported 1.6 millions of Windows 10 hashes including some common software such as WinRAR,Putty in hashlookup. #DFIR circl.lu/services/hashl… The import process uses github.com/CIRCL/factual-… a WiP software to fingerprint installed software on Windows. by David Cruciani

Alexandre Dulaunoy @adulau@infosec.exchange (@adulau) 's Twitter Profile Photo

git-vuln-finder v1.2 released including support for GitHub Archive processing to analyse GitHub archive for potential vulnerabilities mentioned in commit logs. #opensource #infosec github.com/cve-search/git… Thanks to David Cruciani for the GHarchive.org support.

git-vuln-finder v1.2 released including support for  <a href="/githubarchive/">GitHub Archive</a> processing to analyse GitHub archive for potential vulnerabilities mentioned in commit logs. #opensource #infosec

github.com/cve-search/git…

Thanks to <a href="/cruciani_david/">David Cruciani</a> for the GHarchive.org support.
CIRCL - @circl@social.circl.lu (@circl_lu) 's Twitter Profile Photo

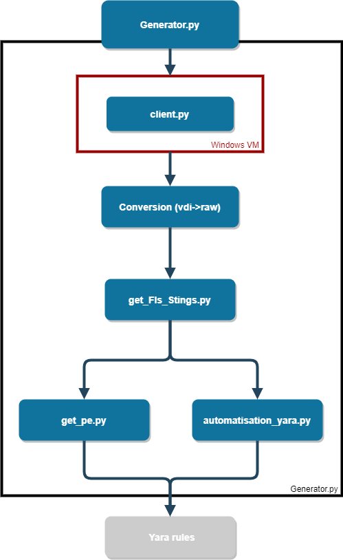
First release v1.0 of factual rules, a new open source tool to build YARA rules for known installed software on operating systems. Then using the generated YARA rules against digital forensic acquisition to ease #DFIR. github.com/CIRCL/factual-… #100DaysofYARA

First release v1.0 of factual rules, a new open source tool to build YARA rules for known installed software on operating systems. Then using the generated YARA rules against digital forensic acquisition to ease #DFIR.

github.com/CIRCL/factual-…

#100DaysofYARA
AIL Project (@ail_project) 's Twitter Profile Photo

First release of AIL typo squatting library - a generic library in Python supporting various typo-squatting algorithms easily extendable usable in AIL Project and other projects. By David Cruciani from CIRCL - @[email protected] #cybersecurity #typosquatting github.com/ail-project/ai…

First release of AIL typo squatting library - a generic library in Python supporting various typo-squatting algorithms easily extendable usable in <a href="/ail_project/">AIL Project</a> and other projects.

By <a href="/cruciani_david/">David Cruciani</a> from <a href="/circl_lu/">CIRCL - @circl@social.circl.lu</a> #cybersecurity #typosquatting

github.com/ail-project/ai…
CIRCL - @circl@social.circl.lu (@circl_lu) 's Twitter Profile Photo

We release a new public service to find potential typo-squatted domains. typosquatting-finder.circl.lu relying on our open source AIL Project typo-squatting library. You can select among algorithms, find the existing domains and download the results. #infosec #threatintel

We release a new public service to find potential typo-squatted domains. 

typosquatting-finder.circl.lu relying on our open source <a href="/ail_project/">AIL Project</a> typo-squatting library. You can select among algorithms, find the existing domains and download the results.

#infosec #threatintel
@iglocska@infosec.exchange (not parody) (@iglocska) 's Twitter Profile Photo

First lightning talk, David Cruciani setting the bar high by presenting his new typo squatting tool. It’s his first conference talk, quite the feat to start by presenting such an awesome piece of work!

First lightning talk, <a href="/cruciani_david/">David Cruciani</a> setting the bar high by presenting his new typo squatting tool.

It’s his first conference talk, quite the feat to start by presenting such an awesome piece of work!
Alexandre Dulaunoy @adulau@infosec.exchange (@adulau) 's Twitter Profile Photo

We are reviewing our MISP (@[email protected]) warning lists and we are looking for a maintained list of hosts which are domain parking. Do you know someone doing such thing? or should we start to build one from scratch? #threatintelligence

MISP (@misp@misp-community.org) (@mispproject) 's Twitter Profile Photo

A new addition to the open source ecosystem, FlowIntel version 1.0, has been released! It's an open source case/task management tool with built-in integration with MISP and MISP modules. #opensource #cti #threatintel #infosec github.com/flowintel/flow… David Cruciani