Alexander Jarasch (@ajarasch) 's Twitter Profile
Alexander Jarasch

@ajarasch

I'm a data scientist, graph enthusiast. These postings are my personal thoughts and do not necessarily represent my employer's positions and strategies

ID: 1245263867300786176

calendar_today01-04-2020 08:17:45

351 Tweet

243 Takipçi

155 Takip Edilen

Tom Nijhof 🦋 wagenrace (@wagenrace) 's Twitter Profile Photo

I tested #NeoDash of Niels de Jong for #neo4j it works really nice for prototypes and is way easier than #VueJS + #python #FastAPI medium.com/@nijhof.dns/e3…

Neo4j (@neo4j) 's Twitter Profile Photo

What Makes a Good Graph Problem? 👇 Watch the 1st video of the "Ask a Data Scientist" Series to hear Alexander Jarasch's answer! Read more about Neo4j Graph Data Science: okt.to/k0jLXO #GraphDataScience #Neo4j #AskADataScientist

Neo4j (@neo4j) 's Twitter Profile Photo

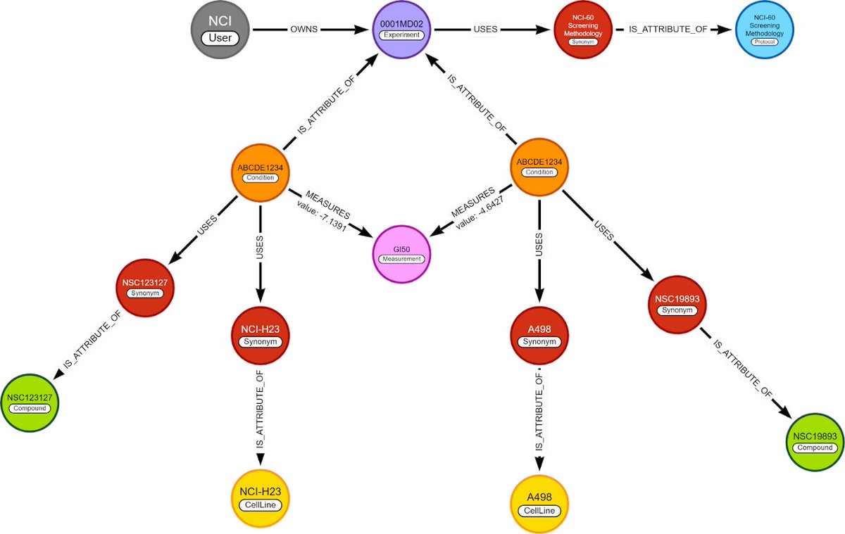
Combining 3 Biochemical Datasets in a Graph Database 😮 Tomas Nijhof, biomedical engineer, describes in a series of articles how to create a knowledge graph of chemical compounds and their synonyms. Take a look: okt.to/oRpvN3 #Neo4j

Combining 3 Biochemical Datasets in a Graph Database 😮

Tomas Nijhof, biomedical engineer, describes in a series of articles how to create a knowledge graph of chemical compounds and their synonyms.

Take a look: okt.to/oRpvN3

#Neo4j
Neo4j (@neo4j) 's Twitter Profile Photo

That graph embeddings are a mathematical representation of your local network. The embeddings play a significant role in machine learning pipelines, whether you're using them inside or outside of #Neo4j. Alexander Jarasch #GraphDataScience #AskADataScientist

Neo4j DACH (@neo4jde) 's Twitter Profile Photo

Wir freuen uns auf #graphsummit #köln @GSK_DE zeigt klinische Workflow Verbesserungen dank #knowledgegraph Jetzt anmelden: neo4j.com/graphsummit/co…

Wir freuen uns auf #graphsummit #köln @GSK_DE zeigt klinische Workflow Verbesserungen dank #knowledgegraph 
Jetzt anmelden: neo4j.com/graphsummit/co…
Dr. Rachel Lippert (@rachellippert) 's Twitter Profile Photo

This is insane. Basically Germany has now said that postdoc contracts cannot last longer than three years, and after that, they have to be offered permanent positions (of which no one proposed how to generate). Even my own position now would seemingly be illegal. 🤦🏻‍♀️🙈

Alexander Jarasch (@ajarasch) 's Twitter Profile Photo

Ein Grund warum ich Academia verlassen habe SPD-Fraktion im Bundestag. Oliver Kaczmarek kommen sie gern zu mir und promovieren sie unter diesen #WissZeitVG "Bedingungen". Da brauchen wir nicht über Frauen in der Wissenschaft reden.

Graph Everywhere (@grapheverywhere) 's Twitter Profile Photo

20 de Abril 👉🏼¡nos vemos en el Health and Pharma Graph Summit Madrid! Con Alexander Jarasch, Gabriel Antoja y Josep Tarruella compartiremos: 🗃️Casos reales que utilizan la plataforma de #grafos @Neo4j 💡Demo ✅Mesa redonda Apúntate gratis➡️bit.ly/3JSNEXN #pharma #health #graph

20 de Abril 👉🏼¡nos vemos en el Health and Pharma Graph Summit Madrid!

Con <a href="/AJarasch/">Alexander Jarasch</a>, <a href="/gabriel_antoja/">Gabriel Antoja</a> y <a href="/joseptg/">Josep Tarruella</a> compartiremos:

🗃️Casos reales que utilizan la plataforma de #grafos @Neo4j
💡Demo 
 ✅Mesa redonda 

Apúntate gratis➡️bit.ly/3JSNEXN

#pharma #health #graph
Neo4j (@neo4j) 's Twitter Profile Photo

As the Life Sciences sector becomes increasingly data-driven, knowledge graph technology is helping companies uncover connections and insights from multiple data sources. Alexander Jarasch Journal of mHealth okt.to/F21hrl #Neo4j #Pharma #KnowledgeGraph

Neo4j DACH (@neo4jde) 's Twitter Profile Photo

Servus #minga - kommt ihr zum #graphsummit am 18. April? Spannender Vortrag zu nachhaltigem Produktdesign in #biotech Anmeldung: neo4j.com/graphsummit/mu… @lorenzphil09 Basecamp Research #Sustainability #münchen

Servus #minga - kommt ihr zum #graphsummit am 18. April? Spannender Vortrag zu nachhaltigem Produktdesign in #biotech
Anmeldung: neo4j.com/graphsummit/mu…
@lorenzphil09 <a href="/Basecamp_Res/">Basecamp Research</a> #Sustainability #münchen
yWorks (@yworks) 's Twitter Profile Photo

We're excited about the #Neo4jGraphSummit in Munich on April 18! Ready to connect with experts, enthusiasts, and innovators for a thrilling ride. Let's exchange ideas and make meaningful connections. Who else is joining? neo4j.com/graphsummit/mu…

Neo4j DACH (@neo4jde) 's Twitter Profile Photo

Letzte Chance zur #münchen #graphsummit Anmeldung! Verpasst nicht den Vortrag über intelligente Netzwerk Analyse für Telco neo4j.com/graphsummit/mu… @soprasteria_de #telecommunications #telco #netzwerk

Letzte Chance zur #münchen #graphsummit Anmeldung! Verpasst nicht den Vortrag über intelligente Netzwerk Analyse für Telco 
neo4j.com/graphsummit/mu… @soprasteria_de #telecommunications #telco #netzwerk
Alexander Jarasch (@ajarasch) 's Twitter Profile Photo

I request the highest five 🙌🏼 for @lorenzphil09 presentation at #neo4j #graphsummit #munich about the amazing work of Basecamp Research - you guys rock!

I request the highest five 🙌🏼 for @lorenzphil09 presentation at #neo4j #graphsummit #munich about the amazing work of <a href="/Basecamp_Res/">Basecamp Research</a> - you guys rock!
Neo4j (@neo4j) 's Twitter Profile Photo

Because #knowledgegraphs are designed to represent complex data, they can be used in various applications. 🚀 Learn how Knowledge Graphs Accelerate Life Sciences Research and Delivery - with Alexander Jarasch okt.to/45rtUN #Neo4j #graphs

Neo4j DACH (@neo4jde) 's Twitter Profile Photo

Die Entwicklung von neuen Medikamenten verschlingt Milliarden. Das liegt auch an der aufwändigen Suche nach sogenannten Targets. Wie #Graphtechnologie und #Neo4j die Analyse und Forschung in der #LifeScience beschleunigt transkript.de/mit-hintergrun… |transkript Alexander Jarasch

yWorks (@yworks) 's Twitter Profile Photo

Check out this interactive #visualization of #MetabolicPathways. 🧬🔬 Dive into the intricate network of #biochemical reactions and explore the fascinating world of metabolism. 🌱💡 Don't miss the chance to experience it firsthand: live.yworks.com/demos/layout/m…

Jim Webber (@jimwebber) 's Twitter Profile Photo

You do not need an excuse to join Neo4j NODES2023 online conference, but watching Hannah Fry keynote is definitely a good one! Sign up: neo4j.registration.goldcast.io/events/6fb8514…

You do not need an excuse to join <a href="/neo4j/">Neo4j</a> NODES2023 online conference, but watching <a href="/FryRsquared/">Hannah Fry</a> keynote is definitely a good one!

Sign up: neo4j.registration.goldcast.io/events/6fb8514…