ADVISIM3D - world's 1st 3D cleaning simulation app (@advisim3) 's Twitter Profile
ADVISIM3D - world's 1st 3D cleaning simulation app

@advisim3

About #ADVISIM3D, the 3D cleaning simulation software, its development & challenging research projects in #industrialcleaning, #fillingtechnology #parts2clean

ID: 1446558835142012932

linkhttps://advisim3d.com calendar_today08-10-2021 19:36:10

44 Tweet

139 Followers

48 Following

ADVISIM3D - world's 1st 3D cleaning simulation app (@advisim3) 's Twitter Profile Photo

#cleanassist, ein spannendes Projekt, in dem #ADVITEC als Forschungspartner im Bereich Erfassung und Visualisierung industrieller #Reinigungsprozesse, erstmals auch mittels #AugmentedReality mitwirkt. bit.ly/3qrSxg9 #IFFA2022,ADVITEC ist dabei.

ADVISIM3D - world's 1st 3D cleaning simulation app (@advisim3) 's Twitter Profile Photo

IFFA2022: We are there - this time on two tracks. We support in Hall 11.1, Booth B70 and show #VirtAssist together with #Fraunhofer-IVV. In addition we present ADVISIM3D to interested producers of industrial cleaning systems. This will be very cool. x.com/iffa_frankfurt…

ADVISIM3D - world's 1st 3D cleaning simulation app (@advisim3) 's Twitter Profile Photo

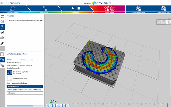
Our developers have made substantial progress in #ADVISIM3D. The simulability of rotating nozzle motions was realized in version 1.4. The extension of the nozzle catalog already keeps us busy. Learn more and discover #sprayshadows in your #plantdesign. bit.ly/3r6NvpY

Our developers have made substantial progress in #ADVISIM3D. The simulability of rotating nozzle motions was realized in version 1.4. The extension of the nozzle catalog already keeps us busy. Learn more and discover #sprayshadows in your #plantdesign.
bit.ly/3r6NvpY
ADVISIM3D - world's 1st 3D cleaning simulation app (@advisim3) 's Twitter Profile Photo

Grüße von der Anuga FoodTec, wir setzen Impulse für Anlagen und Behälterbauer, aber auch Düsenhersteller freuen sich über Ideen für Ihr Business. Gern! #cleaningsimulation #bestpractices

Grüße von der Anuga FoodTec, wir setzen Impulse für Anlagen und Behälterbauer, aber auch Düsenhersteller freuen sich über Ideen für Ihr Business. Gern! #cleaningsimulation #bestpractices
ADVISIM3D - world's 1st 3D cleaning simulation app (@advisim3) 's Twitter Profile Photo

Mit Release 1.5 ist aus unserer Sicht der Moment gekommen, um uns bei unseren Early Adopters von Herzen für ihr Vertrauen, die Geduld und die immer konstruktive Zusammenarbeit im Sinne einer zügigen Produktoptimierung und Funktionserweiterung zu bedanken. bit.ly/3r6NvpY

Mit Release 1.5 ist aus unserer Sicht der Moment gekommen, um uns bei unseren Early Adopters von Herzen für ihr Vertrauen, die Geduld und die immer konstruktive Zusammenarbeit im Sinne einer zügigen Produktoptimierung und Funktionserweiterung zu bedanken. bit.ly/3r6NvpY
VDMA (@vdmaonline) 's Twitter Profile Photo

Erleben Sie schon heute die Zukunft der industriellen #Reinigung auf der #IFFA2022 in der VDMA Technologielounge in Halle 11.1, B70. Mehr Infos unter: bit.ly/3l8buBE und bit.ly/3MhI5AS Messe Frankfurt IFFA Frankfurt #FraunhoferIVV #industrialcleaning

ADVISIM3D - world's 1st 3D cleaning simulation app (@advisim3) 's Twitter Profile Photo

Save the date, we see you soon | #ADVITEC with #ADVISIM3D and the AR-based cleaning lance #CleanAssist at drinktec 2022. Test both live at our booth 438 in hall A3. Book your appointment to get to know each other advisim3d.com/contact.html

Save the date, we see you soon | #ADVITEC with #ADVISIM3D and the AR-based cleaning lance #CleanAssist at drinktec 2022. Test both live at our booth 438 in hall A3. Book your appointment to get to know each other advisim3d.com/contact.html
Fraunhofer-Geschäftsbereich Reinigung (@freinigung) 's Twitter Profile Photo

Meldet Euch noch heute für unser kommendes Grundlagenseminar an! 💡 Vom 29. November bis 2. Dezember 2022 habt Ihr die Gelegenheit Experte*in in industrieller Teilereinigung zu werden! Mehr Informationen und das Anmeldeformular findet Ihr hier: s.fhg.de/3Z3

Meldet Euch noch heute für unser kommendes Grundlagenseminar an! 💡
Vom 29. November bis 2. Dezember 2022 habt Ihr die Gelegenheit Experte*in in industrieller Teilereinigung zu werden!

Mehr Informationen und das Anmeldeformular findet Ihr hier: s.fhg.de/3Z3
ADVISIM3D - world's 1st 3D cleaning simulation app (@advisim3) 's Twitter Profile Photo

Die ADVISIM Produktfamilie ist gewachsen. ADVITEC stellt am Stand A3.438 der drinktec 12.–19.9.22 in München eine weitere Produktinnovation live vor: ADVISIMCleanAssist, die AR-basierte Reinigungslanze für die Professionalisierung manueller Reinigungsprozesse. #intuitivecleaning

Die ADVISIM Produktfamilie ist gewachsen. ADVITEC stellt am Stand A3.438 der drinktec 12.–19.9.22 in München eine weitere Produktinnovation live vor: ADVISIMCleanAssist, die AR-basierte Reinigungslanze für die Professionalisierung manueller Reinigungsprozesse. #intuitivecleaning
ADVISIM3D - world's 1st 3D cleaning simulation app (@advisim3) 's Twitter Profile Photo

The excitement and thrill are rising. We look forward to every user scenario that improves ADVISIM. Visit us at the ADVITEC A3.438 booth and try it out. #drinktec #virtualcleaning #cleaningsimulation #advisim3d

ADVISIM3D - world's 1st 3D cleaning simulation app (@advisim3) 's Twitter Profile Photo

Felix talks at the drinktec Inspiration hub about cleaning simulation - fast and reliable | from research to concrete application scenarios. #cleaningsimulation #cleaningeffect #advisim3d #cleaningvirtualization #statisticalsimulationapproach

Felix talks at the drinktec Inspiration hub about cleaning simulation - fast and reliable | from research to concrete application scenarios. #cleaningsimulation #cleaningeffect #advisim3d #cleaningvirtualization #statisticalsimulationapproach
Spraying Systems Co. (@spraynews) 's Twitter Profile Photo

Manual tank cleaning can expose workers to potentially hazardous environments and chemicals. Automated tank cleaning eliminates risks, improves consistency, conserves resources and increases uptime. Interested? Request your free tank cleaning evaluation: bit.ly/3AEMwRO

Manual tank cleaning can expose workers to potentially hazardous environments and chemicals. Automated tank cleaning eliminates risks, improves consistency, conserves resources and increases uptime. Interested? Request your free tank cleaning evaluation: bit.ly/3AEMwRO
ADVISIM3D - world's 1st 3D cleaning simulation app (@advisim3) 's Twitter Profile Photo

#FutureClean 02./03.11.2022 in Dresden. A cooperation event of the #FraunhoferIVV and the IVLV e.V. It allows the exchange of experts on trends and innovative technologies around the topic of cleaning for the food industry. ADVITEC will be there with #ADVISIM3D and #CleanAssist.

#FutureClean 02./03.11.2022 in Dresden. A cooperation event of the #FraunhoferIVV and the IVLV e.V. It allows the exchange of experts on trends and innovative technologies around the topic of cleaning for the food industry. ADVITEC will be there with #ADVISIM3D and #CleanAssist.
ADVISIM3D - world's 1st 3D cleaning simulation app (@advisim3) 's Twitter Profile Photo

Time is racing... meanwhile, ADVISIM3D has gained many new highlights... The nozzle catalog has gained several new nozzles, rotational movements and the representation of smaller volume flows have been realized in ADVISIM3D. Testing is always possible. 👉shorturl.at/ejBGJ

ADVISIM3D - world's 1st 3D cleaning simulation app (@advisim3) 's Twitter Profile Photo

ADVISIM3D Reinigungssimulation V2.0 EINMAL NOCH KIND SEIN – IN EINEM KOMPLEXEN #CIP-#SPRITZREINIGUNGSSYSTEM … Mit #ADVISIM3D kann das sogar der ernsthafteste Ingenieur. Das neue Major Release 2.0 lässt Ihren alten Abenteuergeist neu aufleben. shorturl.at/AKQU3

ADVISIM3D Reinigungssimulation V2.0 
EINMAL NOCH KIND SEIN – IN EINEM KOMPLEXEN #CIP-#SPRITZREINIGUNGSSYSTEM … Mit #ADVISIM3D kann das sogar der ernsthafteste Ingenieur. Das neue Major Release 2.0 lässt Ihren alten Abenteuergeist neu aufleben. shorturl.at/AKQU3