Dean S (@_deanls) 's Twitter Profile
Dean S

@_deanls

West of Scotland Consultant Haematologist 🔬, following travel 🌍, aviation ✈️ and languages

ID: 1128298575744643078

calendar_today14-05-2019 13:58:38

81 Tweet

208 Followers

567 Following

Polish Embassy UK 🇵🇱 (@polishembassyuk) 's Twitter Profile Photo

Like in most Central European countries, Christmas in Poland is a quaint and much-beloved affair. However, while Germanic traditions, like decorating trees, have spread so far as to be unsurprising, Polish customs remain delightfully distinctive. culture.pl/en/article/pol…

Richard Dillon (@dillonhaem) 's Twitter Profile Photo

Molecular MRD status and outcome after transplantation in NPM1 mutated AML: results from the UK NCRI AML17 study | Blood | American Society of Hematology ashpublications.org/blood/article/…

Juliet Smith 🅰️➕ (@transfusiongeek) 's Twitter Profile Photo

Look at the difference in colour of these two platelet units… there’s an important reason why these two are so different but platelets do come in different colours, though they should be a variation of “straw”. Some will even look slightly green! #blooducation

Look at the difference in colour of these two platelet units… there’s an important reason why these two are so different but platelets do come in different colours, though they should be a variation of “straw”. Some will even look slightly green! #blooducation
Dean S (@_deanls) 's Twitter Profile Photo

Forgot how nice it is to fly at this time in the evening ☺️. Nice weekend at home with family. easyJet A319. BFS-GLA #AvGeek #airbus

Forgot how nice it is to fly at this time in the evening ☺️. Nice weekend at home with family. <a href="/easyJet/">easyJet</a> A319. 
BFS-GLA
#AvGeek #airbus
SNBTS-Scottish National Blood Transfusion Service (@givebloodscot) 's Twitter Profile Photo

🩸 Giving blood is an essential activity, please continue to give blood and platelets if you can. 🩸 We must ensure hospitals are well stocked with blood and blood products at this time. 🩸 Our sessions are still going ahead. We will let you know if this changes. #GiveBlood

🩸 Giving blood is an essential activity, please continue to give blood and platelets if you can. 
🩸 We must ensure hospitals are well stocked with blood and blood products at this time.
🩸 Our sessions are still going ahead. We will let you know if this changes. 
 
#GiveBlood
Michael Makris (@profmakris) 's Twitter Profile Photo

Good practical guidance on COVID-19 and coagulation. 1. Use LMWH prophylaxis, 2. Consider PE in deteriorating patient, 3. Do not correct the coagulopathy in the non-bleeding patients, and 4. Do not use tranexamic acid in COVID-19 associated DIC. thrombosisuk.org/covid-19-throm…

Blood Cancer UK (@bloodcancer_uk) 's Twitter Profile Photo

👩‍🔬We recently funded Gillian Horne to carry out #research into how & why CML becomes aggressive to help find new treatments for the disease. During #Covid19, Dr Horne is working full-time in the #NHS, maintaining treatment & communication for #bloodcancer patients #HealthHeroes

👩‍🔬We recently funded <a href="/horne_gillian/">Gillian Horne</a> to carry out #research into how &amp; why CML becomes aggressive to help find new treatments for the disease.

During #Covid19, Dr Horne is working full-time in the #NHS, maintaining treatment &amp; communication for #bloodcancer patients #HealthHeroes
UK Thalassaemia Society (@teamukts) 's Twitter Profile Photo

This drawing comes from Lena who is just 8 years ago! Lena lives in #Scotland! We absolutely love the level of detail in your drawing Lena!! Lena says "Please donate blood to help our NHS save lives" Thank you for your submission!! #thalassaemia #teamukts SNBTS-Scottish National Blood Transfusion Service

This drawing comes from Lena who is just 8 years ago! Lena lives in #Scotland!

We absolutely love the level of detail in your drawing Lena!!

Lena says "Please donate blood to help our NHS save lives"

Thank you for your submission!!

#thalassaemia

#teamukts

<a href="/givebloodscot/">SNBTS-Scottish National Blood Transfusion Service</a>
SocforHemepath (@socforhemepath) 's Twitter Profile Photo

The first few lectures of the Virtual Curriculum series #SocHemeVirtual are now available! Click here society-for-hematopathology.org/web/education-… We start with #BoneMarrow pathology: 1. Introduction to Bone Marrow 2. MDS & MPN part 1 3. MDS & MPN part 2 by Dr Rob Hasserjian MGH Pathology

The first few lectures of the Virtual Curriculum series #SocHemeVirtual are now available!
Click here society-for-hematopathology.org/web/education-…

We start with #BoneMarrow pathology:

1. Introduction to Bone Marrow 
2. MDS &amp; MPN part 1 
3. MDS &amp; MPN part 2

by Dr Rob Hasserjian <a href="/MGHPathology/">MGH Pathology</a>
European Hematology Association (@eha_hematology) 's Twitter Profile Photo

This week’s #LearningMondays question is on #Thalassemia and comes from Prof MD Cappellini (Italy) and Prof A Taher (Lebanon). 🔎 Access the question via surveymonkey.com/r/PJ7HWDL and share your answers with us!

This week’s #LearningMondays question is on #Thalassemia and comes from Prof MD Cappellini (Italy) and Prof A Taher (Lebanon). 🔎 Access the question via surveymonkey.com/r/PJ7HWDL and share your answers with us!
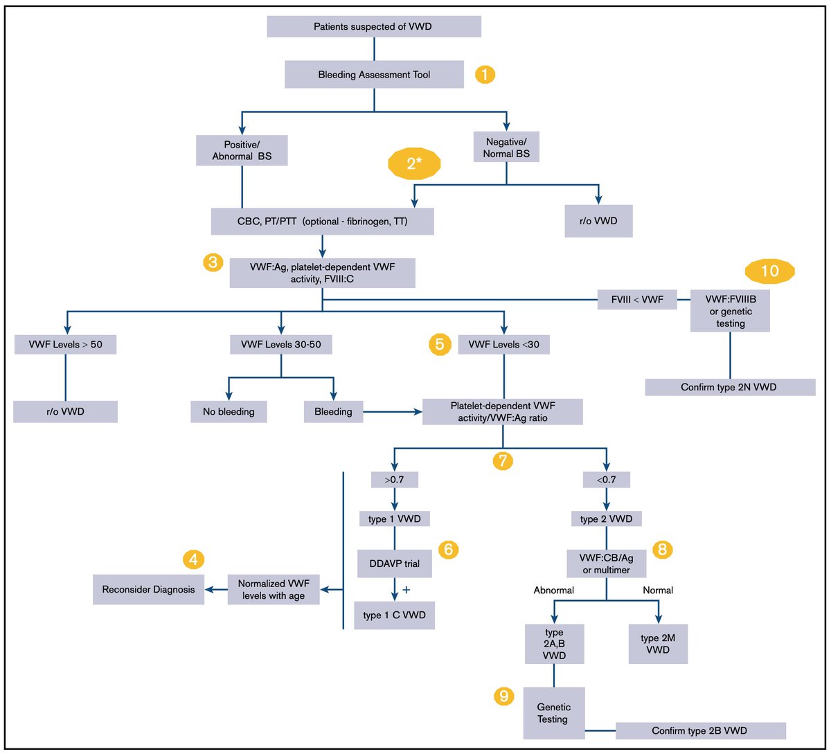
Michael Makris (@profmakris) 's Twitter Profile Photo

The ASH/ISTH/NHF/WFH von Willebrand disease diagnosis guideline has just been published. This is the most authoritative and comprehensive guideline on the subject. The PDF is free. tinyurl.com/y28hoq4j

The ASH/ISTH/NHF/WFH von Willebrand disease diagnosis guideline has just been published. This is the most authoritative and comprehensive guideline on the subject. The PDF is free. tinyurl.com/y28hoq4j
Cure Leukaemia (@cureleukaemia) 's Twitter Profile Photo

Thank you to the team at our Glasgow TAP Centre for the warm welcome! It was the perfect send off for CEO James McLaughlin’s second leg of his #TouroftheTap21 challenge! You can donate to James’s challenge on his JustGiving page at justgiving.com/fundraising/JM…

Thank you to the team at our Glasgow TAP Centre for the warm welcome! 

It was the perfect send off for CEO <a href="/Mc73James/">James McLaughlin</a>’s second leg of his #TouroftheTap21 challenge! 

You can donate to James’s challenge on his JustGiving page at justgiving.com/fundraising/JM…