Zsófia Lanszki (@zlanszki) 's Twitter Profile
Zsófia Lanszki

@zlanszki

🦦🦊🦇 mammals, viruses 🧬🦠 Diseases Ecology, Wildlife Diseases

ID: 1246740850849255424

calendar_today05-04-2020 10:06:23

104 Tweet

182 Followers

240 Following

Gabor Kemenesi (@gaborkemenesi) 's Twitter Profile Photo

1st working day of the Balkan 🦇 tour at the largest Roman limestone quarry in the Balkans. From 1st to 5thcentury AD humans used it and now bats are the happy owners. #bat #research

1st working day of the Balkan 🦇 tour at the largest Roman limestone quarry in the Balkans. From 1st to 5thcentury AD humans used it and now bats are the happy owners. #bat #research
Gabor Kemenesi (@gaborkemenesi) 's Twitter Profile Photo

3rd day Balkan tour at Petrovaradin catacombs in Serbia 🇷🇸 Wonderful how these historical military catacombs serve the bats now. We found 8 🦇 species here during our work

3rd day Balkan tour at Petrovaradin catacombs in Serbia 🇷🇸 Wonderful how these historical military catacombs serve the bats now. We found 8 🦇 species here during our work
Veterinary Sciences (@vetsci_mdpi) 's Twitter Profile Photo

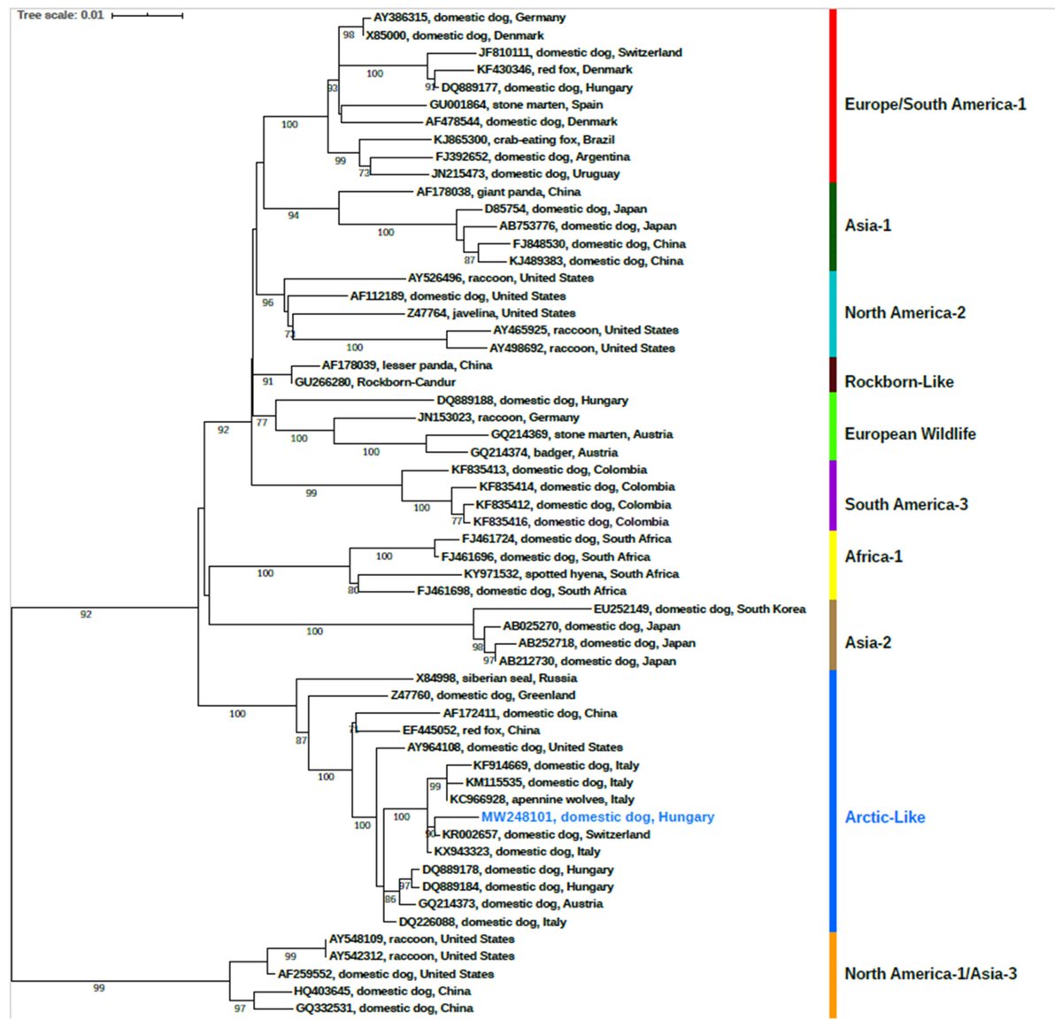
🎯Prolonged #Infection of Canine #Distemper Virus in a Mixed-Breed #Dog 🎓 by Zsófia Lanszki, Gábor Kemenesi et al from National Laboratory of Virology, Szentágothai Research Centre, University of Pécs, Hungary Full Article Link: 👉 mdpi.com/2306-7381/8/4/…

🎯Prolonged #Infection of Canine #Distemper Virus in a Mixed-Breed #Dog

🎓 by Zsófia Lanszki, Gábor Kemenesi et al from National Laboratory of Virology, Szentágothai Research Centre, University of Pécs, Hungary

Full Article Link:
👉 mdpi.com/2306-7381/8/4/…
Gabor Kemenesi (@gaborkemenesi) 's Twitter Profile Photo

Highly promising consortium team with immense potential to drive significant advancements in bat virology in the next 3 yrs. Happy to be part of this 🦇🦠👏

Highly promising consortium team with immense potential to drive significant advancements in bat virology in the next 3 yrs. Happy to be part of this 🦇🦠👏
Zsófia Lanszki (@zlanszki) 's Twitter Profile Photo

Mammalogy conference in Hungary 🇭🇺 Detection of Canine Coronavirus in red foxes, from 2022 🦊🧬🦠 #fox #CCoV #Viruses #wildlifedisease #diseaseEcology

Mammalogy conference in Hungary 🇭🇺
Detection of Canine Coronavirus in red foxes, from 2022 🦊🧬🦠
#fox #CCoV #Viruses #wildlifedisease  #diseaseEcology
Zsófia Lanszki (@zlanszki) 's Twitter Profile Photo

I successfully defended my doctoral thesis. 😊 It was an exciting time in my life. I learned a lot about wildlife diseases... looking forward to the next chapter 😃🦦🦊🦇🦠🧬 I am particularly grateful to my mentor, Gabor Kemenesi, for his invaluable assistance

Gabor Kemenesi (@gaborkemenesi) 's Twitter Profile Photo

#WomenInScienceDay, I'm incredibly proud of the women leaders, my colleagues and students I know. Their motivation and work are exemplary, making our scientific journey possible. They lead, inspire, and pave the way for a better future #WomenInSTEM 🦠🦇🦟🦫🔬👩‍🔬

#WomenInScienceDay, I'm incredibly proud of the women leaders, my colleagues and students I know. Their motivation and work are exemplary, making our scientific journey possible. They lead, inspire, and pave the way for a better future #WomenInSTEM 🦠🦇🦟🦫🔬👩‍🔬
Gabor Kemenesi (@gaborkemenesi) 's Twitter Profile Photo

Great example of regional collab against #EIDs With the recently established Balkan Association for Vector-Borne Diseases we investigated a #CCHFV outbreak, following a real #OneHealth strategy. endogenous strain, vet, human and 🦠🧬 data – we found two asymp cases among #HCWs

Great example of regional collab against #EIDs With the recently established Balkan Association for Vector-Borne Diseases we investigated a #CCHFV outbreak, following a real #OneHealth strategy. endogenous strain, vet, human and 🦠🧬 data – we found two asymp cases among #HCWs
Vectoract (@vectoract2023) 's Twitter Profile Photo

Second day of the #vectoract kickoff meeting in Pécs at the National Laboratory of Virology | we believe in cooperation without borders and limits. Next time in 🇧🇩, follow us and keep posted about our work to build sustainable solutions against #vbds 💪🦟

Second day of the #vectoract kickoff meeting in Pécs at the National Laboratory of Virology | we believe in cooperation without borders and limits. Next time in 🇧🇩, follow us and keep posted about our work to build sustainable solutions against #vbds 💪🦟
Vectoract (@vectoract2023) 's Twitter Profile Photo

🚀 Kicking off the #Vectoract program with a bang! 🎉 Big thanks to the Natural History Museum Budapest and the National Laboratory of Virology BSL-4 lab in Pecs for the fascinating tours. 🏛️🔬 To beat the heatwave, we headed to the stunning Mecsek mountain lookout.

🚀 Kicking off the #Vectoract program with a bang! 🎉 Big thanks to the Natural History Museum Budapest and the National Laboratory of Virology BSL-4 lab in Pecs for the fascinating tours. 🏛️🔬 To beat the heatwave, we headed to the stunning Mecsek mountain lookout.
Gabor Kemenesi (@gaborkemenesi) 's Twitter Profile Photo

I'm incredibly grateful to have the opportunity to be among the expert group of great colleagues from around the globe for the updated #WHO Pathogens Prioritization R&D Blueprint list. 👉 The newly released document is now available: who.int/publications/m…

Gabor Kemenesi (@gaborkemenesi) 's Twitter Profile Photo

science and fun 🧵: Our study of 🦇🦠🇻🇳 has been published. Many new genomes: 32 SARSCoVr, 4 SARSCoV2r, and 2 recombinants of SARSCoVr and SARSCoV2r (RecSar), a spike protein closely related to that of SARS-CoV-2, evidence of co-inf with 4 different CoVs doi.org/10.1111/mec.17…

Zsófia Lanszki (@zlanszki) 's Twitter Profile Photo

It was a great pleasure to attend the 7th Congress of the European Association of Veterinary Laboratory Diagnosticians (EAVLD) in Padova, Italy, focusing on canine distemper virus 🧬🐕🦊 and reconnecting with many familiar faces and meeting new ones 😊