DᗗLLᗗS 🪙 (@yuri_boykv) 's Twitter Profile
DᗗLLᗗS 🪙

@yuri_boykv

Blockchain Enthusiast & Crypto Investor 💸$SOL

ID: 1491963518882562050

linkhttps://t.me/+Cnvdg1tGjwA4ZDNk calendar_today11-02-2022 02:33:29

550 Tweet

133 Followers

1,1K Following

Donald J. Trump (@realdonaldtrump) 's Twitter Profile Photo

I am not a fan of Bitcoin and other Cryptocurrencies, which are not money, and whose value is highly volatile and based on thin air. Unregulated Crypto Assets can facilitate unlawful behavior, including drug trade and other illegal activity....

H.E. Justin Sun 🍌 (@justinsuntron) 's Twitter Profile Photo

Donald J. Trump Mr. President, you are misled by fake news. #Bitcoin & #Blockchain happens to be the best chance for US! I'd love to invite you to have lunch with crypto leaders along with Warren Buffett on July 25. I guarantee you after this lunch, nobody will know crypto more than you!

Lookonchain (@lookonchain) 's Twitter Profile Photo

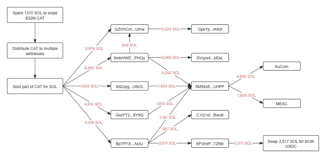
Someone (an insider) created a new wallet and spent 1370 $SOL($230K) to snipe 632M $CAT (63.2% of the total supply). We tracked that he had sold part of $CAT and received ~29,525 $SOL($5M). solscan.io/tx/32MhXib3puz…

Someone (an insider) created a new wallet and spent 1370 $SOL($230K) to snipe 632M $CAT (63.2% of the total supply).

We tracked that he had sold part of $CAT and received ~29,525 $SOL($5M).

solscan.io/tx/32MhXib3puz…
Radar 𝘸​ Archie🚨 (@radarhits) 's Twitter Profile Photo

JUST IN: Mastercard just launched Crypto Credential, which allows you to send cryptocurrency to any customer at an exchange with a simple username, instead of a wallet address.

CHOMP (@chompdotgames) 's Twitter Profile Photo

Chomp is now in Open Beta! 🥳 Sound on 🎵 👾 Free to Play 🔥 Burn to Reveal 🤑 Reveal to Earn All featuring your (other) favorite animal BONK!!! Sharpen your teeth, it's time to Chomp 🦷 at app.chomp.games 📲

DᗗLLᗗS 🪙 (@yuri_boykv) 's Twitter Profile Photo

LFG! I'm qualified for Photon stimmies. Season 1 - Round 1 dropping on 6/17. 🚀LET THE BULL BEGIN🚀 photon-sol.tinyastro.io/en/stimmies

DᗗLLᗗS 🪙 (@yuri_boykv) 's Twitter Profile Photo

$DJT arrêtez personne y crois, ce token est complètement fake. HRw8mqK8N3ASKFKJGMJpy4FodwR3GKvCFKPDQNqUNuEP N’achetez pas cette merde…

ChienSurpris (@chiensurpris) 's Twitter Profile Photo

📢🚨 Qu’il ne s’inquiète pas de ce chiffre de 76 %, aussi choquant soit-il, car moi-même, en tant que chef d’entreprise, j’ai fait le même constat. Quand je cumule absolument tout — du moment où un client me verse de l’argent jusqu’au moment où je le reçois réellement en revenu

Arkham (@arkham) 's Twitter Profile Photo

TRUMP’S WORLD LIBERTY FI BUYING $50M+ OF CRYPTO RIGHT NOW In the past hour or so, Donald Trump’s project World Liberty Fi has purchased: $4.7M of LINK $4.7M of AAVE $4.7M of TRX $4.7M of ENA 3x $4.7M of WBTC 4x $4.7M of ETH How much more will they buy?

TRUMP’S WORLD LIBERTY FI BUYING $50M+ OF CRYPTO RIGHT NOW

In the past hour or so, Donald Trump’s project World Liberty Fi has purchased:

$4.7M of LINK
$4.7M of AAVE
$4.7M of TRX
$4.7M of ENA
3x $4.7M of WBTC
4x $4.7M of ETH

How much more will they buy?
Specter (@specteranalyst) 's Twitter Profile Photo

ZachXBT and the $3.9M Meme Token Saga: Hero or Villain? Many hail ZachXBT as a hero, while others claim he’s living long enough to become a villain. Let’s uncover the truth behind the controversy. #ZachXBT #Thread

ZachXBT and the $3.9M Meme Token Saga: Hero or Villain?

Many hail ZachXBT as a hero, while others claim he’s living long enough to become a villain. Let’s uncover the truth behind the controversy.

#ZachXBT #Thread
Faustin-Archange Touadéra (@fa_touadera) 's Twitter Profile Photo

Today, we are launching $CAR - an experiment designed to show how something as simple as a meme can unite people, support national development, and put the Central African Republic on the world stage in a unique way. Contract: 7oBYdEhV4GkXC19ZfgAvXpJWp2Rn9pm1Bx2cVNxFpump