Usagi Electric (@usagielectric) 's Twitter Profile
Usagi Electric

@usagielectric

Constantly playing with cool old electronics, and perpetually in over my head, but always having a blast.

ID: 748651016480915456

linkhttps://www.youtube.com/c/Nakazoto/ calendar_today30-06-2016 22:54:46

524 Tweet

2,2K Followers

68 Following

Usagi Electric (@usagielectric) 's Twitter Profile Photo

I've been working on a pretty big homebrew project in the background for the last few months that I'm really hoping PCBWay -Elaine Hu can help me out with! It's taking me longer than I was hoping to get there, but I'm starting to make some good progress on the PCB designs!

I've been working on a pretty big homebrew project in the background for the last few months that I'm really hoping <a href="/SGirl0311/">PCBWay -Elaine Hu</a> can help me out with! It's taking me longer than I was hoping to get there, but I'm starting to make some good progress on the PCB designs!
Usagi Electric (@usagielectric) 's Twitter Profile Photo

I've been scheming how to build out my ultimate Centurion setup, and this extremely rudimentary mock-up I think is gonna be top notch! Main chassis: 1x Hawk, 2x Floppy, and 1x Finch Second chassis: 1x Hawk, 1x Phoenix (The Phoenix is going to be a... challenge)

I've been scheming how to build out my ultimate Centurion setup, and this extremely rudimentary mock-up I think is gonna be top notch!
Main chassis: 1x Hawk, 2x Floppy, and 1x Finch
Second chassis: 1x Hawk, 1x Phoenix

(The Phoenix is going to be a... challenge)
Usagi Electric (@usagielectric) 's Twitter Profile Photo

I just had to keep working and model out the full setup I want to build! From right to left: Centurion main chassis with Hawk, 2x Floppy, Finch and Terminal Centurion 2nd chassis with Hawk and Phoenix Centurion Printer Wangwriter 5503 with custom stand for CRT and keyboard

I just had to keep working and model out the full setup I want to build!

From right to left: 
Centurion main chassis with Hawk, 2x Floppy, Finch and Terminal
Centurion 2nd chassis with Hawk and Phoenix
Centurion Printer
Wangwriter 5503 with custom stand for CRT and keyboard
Usagi Electric (@usagielectric) 's Twitter Profile Photo

Heads up! The scammers hit my most recent YT comments hard and are skimming stuff off Twitter to try and convince people that my Centurion is a gift. Don't fall for it! I'm not selling anything, I'll never ask anyone for money, and the Centurion is going with me to the grave.

Heads up!
The scammers hit my most recent YT comments hard and are skimming stuff off Twitter to try and convince people that my Centurion is a gift. Don't fall for it!

I'm not selling anything, I'll never ask anyone for money, and the Centurion is going with me to the grave.
Usagi Electric (@usagielectric) 's Twitter Profile Photo

That's ZORK, but what's it running on? Oh, nothing too special, just a 1981 Wangwriter 5503 with a custom CP/M BIOS written by 256Byteram, a brilliant member of the Discord! youtu.be/mu8O4cvKU5A

That's ZORK, but what's it running on?
Oh, nothing too special, just a 1981 Wangwriter 5503 with a custom CP/M BIOS written by 256Byteram, a brilliant member of the Discord!
youtu.be/mu8O4cvKU5A
Usagi Electric (@usagielectric) 's Twitter Profile Photo

Two very different machines up and running next to each other! The Centurion is booted into TOS6, the expanded memory monitor, off the 8-inch floppy drive, and the Wangwriter is booted into Wang's Word Processing software off it's internal 5-1/4" floppy drive.

Two very different machines up and running next to each other!
The Centurion is booted into TOS6, the expanded memory monitor, off the 8-inch floppy drive, and the Wangwriter is booted into Wang's Word Processing software off it's internal 5-1/4" floppy drive.
Vintage Computer Federation (@vcfederation) 's Twitter Profile Photo

Please join VCF down in MD for a System Source Computer Museum Open House featuring the talented David Lovett. David will be on site Bendixing and talking and exploring. Monday Oct. 23. Register: 1c8t.short.gy/openhouse Usagi Electric #vcfed #analog #bendix

Please join VCF down in MD for a System Source Computer Museum Open House featuring the talented David Lovett. David will be on site Bendixing and talking and exploring.

Monday Oct. 23.

Register: 1c8t.short.gy/openhouse
<a href="/UsagiElectric/">Usagi Electric</a> #vcfed #analog #bendix
Usagi Electric (@usagielectric) 's Twitter Profile Photo

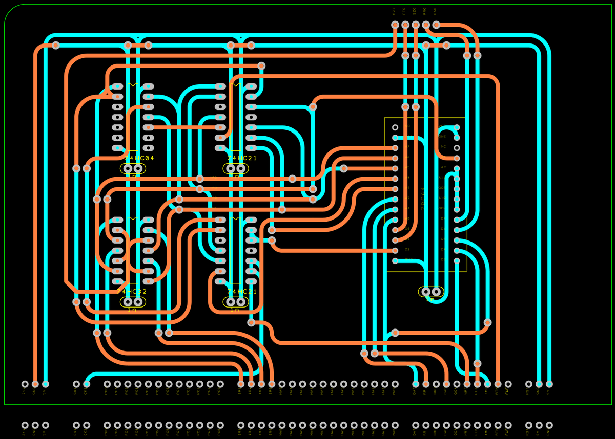
Quick, someone call Hollywood, my ADDS Envoy terminal broke in such a way that makes it perfect for the next Sci-Fi blockbuster! (For those curious, this is a bad hex inverter with OC outputs that controls four of the nine address lines into the character generator ROM.)