Trevor S. Wendt (@trevorswendt) 's Twitter Profile
Trevor S. Wendt

@trevorswendt

Cerebrovascular Physiology and Pharmacology Post-Doc

ID: 1304168541004771328

calendar_today10-09-2020 21:23:16

73 Tweet

140 Followers

369 Following

Dr. Axel Montagne, PhD (@axl_montagne) 's Twitter Profile Photo

For all #BBB lovers and neurovascular fans, check out our new study that is out today in PNASNews 👇🏻 Prenatal disruption of blood–brain barrier formation via cyclooxygenase activation leads to lifelong brain inflammation pnas.org/doi/10.1073/pn…

Hao Yin (@haoyin20) 's Twitter Profile Photo

Propagation of Lipotoxicity-induced #SkeletalMuscle #ERStress via #ExtracellularVesicle packing long-chain #Ceramide #MyoTwitter Dr. Lee Roberts lab Nature Communications 2022 @Roberts_Lab nature.com/articles/s4146…

Propagation of Lipotoxicity-induced #SkeletalMuscle #ERStress via #ExtracellularVesicle packing long-chain #Ceramide

#MyoTwitter

Dr. Lee Roberts lab <a href="/NatureComms/">Nature Communications</a> 2022 @Roberts_Lab
nature.com/articles/s4146…
Nature Cardiovascular Research (@naturecvr) 's Twitter Profile Photo

Research| Paul Cheng et al. show that #SmoothMuscleCell-specific deletion of #Smad3 resulted in increased SMC-derived #chondromyocytes, increased outward remodeling and #plaque #calcification. Stanford Medicine| nature.com/articles/s4416… 👉rdcu.be/cLzOf

Raleigh M. Linville (@linvilleraleigh) 's Twitter Profile Photo

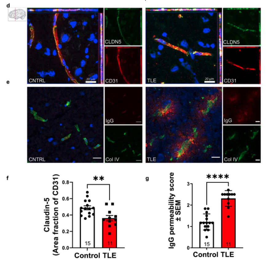
Microvascular stabilization via blood-brain barrier regulation prevents seizure activity | Nature Communications So much to unpack here 🧐 Check it out for all things #claudin5! #bloodbrainbarrier #Epilepsy doi.org/10.1038/s41467…

Microvascular stabilization via blood-brain barrier regulation prevents seizure activity | <a href="/NatureComms/">Nature Communications</a>
So much to unpack here 🧐 Check it out for all things #claudin5! #bloodbrainbarrier #Epilepsy
doi.org/10.1038/s41467…
Hao Yin (@haoyin20) 's Twitter Profile Photo

Endothelium protects #SmoothMuscleCell from H2O2-induced, caspase-/Ca2+-dependent Death in pressurized🐭#PosteriorCerebralArtery EC-derived cytoprotective factor for SMC? NOT #GapJunction #CarbonMonoxide #NitricOxide Dr Steven Segal lab Acta Physiol 2022 onlinelibrary.wiley.com/doi/10.1111/ap…

Endothelium protects #SmoothMuscleCell from H2O2-induced, caspase-/Ca2+-dependent Death in pressurized🐭#PosteriorCerebralArtery

EC-derived cytoprotective factor for SMC?
NOT #GapJunction #CarbonMonoxide #NitricOxide

Dr Steven Segal lab Acta Physiol 2022
onlinelibrary.wiley.com/doi/10.1111/ap…
Hao Yin (@haoyin20) 's Twitter Profile Photo

Trafficking in blood vessel development A nice review on #RabGTPase #VesicleTrafficking machinery in #EndothelialCell #Angiogenesis Sprouting Junctional dynamics Lumenogenesis VEGFR2/VE-cad/Notch/Integrin/WPB Dr. Erich Kushner lab Angiogenesis 2022 link.springer.com/article/10.100…

Trafficking in blood vessel development

A nice review on #RabGTPase #VesicleTrafficking machinery in #EndothelialCell #Angiogenesis

Sprouting
Junctional dynamics
Lumenogenesis

VEGFR2/VE-cad/Notch/Integrin/WPB

Dr. Erich Kushner lab Angiogenesis 2022
link.springer.com/article/10.100…
Hao Yin (@haoyin20) 's Twitter Profile Photo

#EndothelialCell Notch KO <3 mo -> Artery #TertiaryLymphoidStructure🐭Kidney/Lung/liver Enthralling🤩Artery acquiring #HighEndothelialCell phenotype! Arterial mural cell phenotype? Origin of TLS FRC?😋 Dr. Florian Limbourg lab Nature Communications 2022 Susanne Fleig nature.com/articles/s4146…

#EndothelialCell Notch KO &lt;3 mo -&gt; Artery #TertiaryLymphoidStructure🐭Kidney/Lung/liver

Enthralling🤩Artery acquiring #HighEndothelialCell phenotype!

Arterial mural cell phenotype?
Origin of TLS FRC?😋

Dr. Florian Limbourg lab <a href="/NatureComms/">Nature Communications</a> 2022 <a href="/fleig_s/">Susanne Fleig</a>
nature.com/articles/s4146…
Hao Yin (@haoyin20) 's Twitter Profile Photo

🐭ACE2 expression spectrum Abundant ACE2 in #Pericyte (CNS/Heart/Pancreas...), SMC subsets but Not #EndothelialCell In Lung, ACE2 mainly detected in AT2 & multiciliated airway epithelium Dr Urban Lendahl & Christer Betsholtz labs StemCellReports 2022 sciencedirect.com/science/articl…

🐭ACE2 expression spectrum

Abundant ACE2 in #Pericyte (CNS/Heart/Pancreas...), 
SMC subsets but Not #EndothelialCell

In Lung, ACE2 mainly detected in AT2 &amp; multiciliated airway epithelium 

Dr Urban Lendahl &amp; Christer Betsholtz labs <a href="/stemcellreports/">StemCellReports</a> 2022
sciencedirect.com/science/articl…
Hao Yin (@haoyin20) 's Twitter Profile Photo

Translating the Force - mechano-sensing GPCRs A rich collection👇 AT1R PAR1 S1PR1 M3R FPR PTH1R B2R GPR68 H1R APJ +Adhesion GPCRs 🤠Crosstalks with mechanosensitive ion channels Dr. Ines Liebscher lab AJP-Cell Physiology 2022 @Caroline_Wilde2 @LiebscherLab journals.physiology.org/doi/abs/10.115…

Translating the Force - mechano-sensing GPCRs

A rich collection👇
AT1R
PAR1
S1PR1
M3R
FPR
PTH1R
B2R
GPR68
H1R
APJ
+Adhesion GPCRs

🤠Crosstalks with mechanosensitive ion channels

Dr. Ines Liebscher lab <a href="/AJPCellPhys/">AJP-Cell Physiology</a> 2022 @Caroline_Wilde2 @LiebscherLab
journals.physiology.org/doi/abs/10.115…
Hao Yin (@haoyin20) 's Twitter Profile Photo

Details matter A super-detailed protocol to stain & quantify 3D (150-μm slice)🐭brain vasculature Density Branching Tortuosity Learning a new trick, I will try fish gelatin in IHC next😆 Dr. Baptiste Lacoste lab Neurophotonics 2022 @BaptisteLacost3 spiedigitallibrary.org/journals/neuro…

Details matter

A super-detailed protocol to stain &amp; quantify 3D (150-μm slice)🐭brain vasculature
Density
Branching
Tortuosity

Learning a new trick, I will try fish gelatin in IHC next😆

Dr. Baptiste Lacoste lab Neurophotonics 2022 @BaptisteLacost3
spiedigitallibrary.org/journals/neuro…
Hao Yin (@haoyin20) 's Twitter Profile Photo

An exquisite, quantitative map of🐟zonated #EndothelialCell morphodynamics🤠 Directional migration+Mitosis 26-38hpf #WallShearStress aISV vs vISV in situ vs in silico Dr. André Rosa & Holger Gerhardt lab Development 2022 André Rosa Holger Gerhardt journals.biologists.com/dev/article/14…

An exquisite, quantitative map of🐟zonated #EndothelialCell morphodynamics🤠

Directional migration+Mitosis 26-38hpf 

#WallShearStress
aISV vs vISV
in situ vs in silico

Dr. André Rosa &amp; Holger Gerhardt lab <a href="/Dev_journal/">Development</a> 2022 <a href="/andreangeloo/">André Rosa</a> <a href="/holger_gerhardt/">Holger Gerhardt</a>
journals.biologists.com/dev/article/14…
Hao Yin (@haoyin20) 's Twitter Profile Photo

Cells of the #BloodBrainBarrier: An Overview of the Neurovascular Unit in Health & Disease Relearn BBB+#NeurovascularCoupling from this very enjoyable review by Dr. Heather McConnell Heather McConnell, PhD Dr. Anusha Mishra Anusha Mishra Methods Mol Biol 2022 link.springer.com/protocol/10.10…

Cells of the #BloodBrainBarrier: An Overview of the Neurovascular Unit in Health &amp; Disease

Relearn BBB+#NeurovascularCoupling from this very enjoyable review by 
Dr. Heather McConnell <a href="/neurovessels/">Heather McConnell, PhD</a>
Dr. Anusha Mishra <a href="/Mishra_CBF_Lab/">Anusha Mishra</a>
Methods Mol Biol 2022 
link.springer.com/protocol/10.10…
Hao Yin (@haoyin20) 's Twitter Profile Photo

#EndothelialCell #Mechanobiology #Mitophagy machinery (p62/PINK1/SMDT1) is required for #LaminarShearStress-activated MEKK2/3-MEK5-ERK5-KLF2 axis p62 #Autophagy adaptor physically scaffolds with MEK5 Dr. Brian Coon & Martin Schwartz labs Journal of Cell Biology 2022 rupress.org/jcb/article-st…

#EndothelialCell #Mechanobiology

#Mitophagy machinery (p62/PINK1/SMDT1) is required for #LaminarShearStress-activated MEKK2/3-MEK5-ERK5-KLF2 axis

p62 #Autophagy adaptor physically scaffolds with MEK5

Dr. Brian Coon &amp; Martin Schwartz labs <a href="/JCellBiol/">Journal of Cell Biology</a> 2022
rupress.org/jcb/article-st…
Hao Yin (@haoyin20) 's Twitter Profile Photo

#CapillaryStalling caused by #EndothelialCell #Glycocalyx attrition #OpticalCoherenceTomography+2PM Heparinase+Hyaluronidase, or🐭#VascularDementia induced by Zoletil+xylazine i.p Mainly Leukocyte plugging Dr Wang-Yuhl Oh & Yong Jeong labs JCBFM 2022 journals.sagepub.com/doi/10.1177/02…

#CapillaryStalling caused by #EndothelialCell #Glycocalyx attrition

#OpticalCoherenceTomography+2PM

Heparinase+Hyaluronidase, or🐭#VascularDementia induced by Zoletil+xylazine i.p

Mainly Leukocyte plugging

Dr Wang-Yuhl Oh &amp; Yong Jeong labs <a href="/_JCBFM/">JCBFM</a> 2022
journals.sagepub.com/doi/10.1177/02…
Mizushima Lab (UTokyo) (@mizlabut) 's Twitter Profile Photo

Monitor autophagic flux in mammalian cells easily with our new method, now out in eLife - the journal! Pulse-labeled HaloTag reporters are processed in lysosomes, releasing proteolysis-resistant labeled Halo. Free labeled Halo amount = autophagic flux! →western/in-gel fluo/microsc./flow cyto

Monitor autophagic flux in mammalian cells easily with our new method, now out in <a href="/eLife/">eLife - the journal</a>! Pulse-labeled HaloTag reporters are processed in lysosomes, releasing proteolysis-resistant labeled Halo. Free labeled Halo amount = autophagic flux! →western/in-gel fluo/microsc./flow cyto
Nature Portfolio (@natureportfolio) 's Twitter Profile Photo

A Review in Nat Rev Neurology provides detailed insight into how the gut microbiota influences the immune system and discusses the accumulating evidence that the gut microbiota is an important factor in multiple sclerosis pathogenesis. go.nature.com/3BQDcfU

A Review in <a href="/NatRevNeurol/">Nat Rev Neurology</a> provides detailed insight into how the gut microbiota influences the immune system and discusses the accumulating evidence that the gut microbiota is an important factor in multiple sclerosis pathogenesis. go.nature.com/3BQDcfU
biorxiv_physio (@biorxiv_physio) 's Twitter Profile Photo

OxLDL/LOX-1 Mediated Sex, Age, and Cell Dependent Alterations in Mouse Thoracic Aortic Vascular Reactivity biorxiv.org/cgi/content/sh… #biorxiv_physio

AJP-Cell Physiology (@ajpcellphys) 's Twitter Profile Photo

Final #ArticleinPress this week comes from UAZ Medicine - Phoenix. Ozanimod Differentially Preserves Human #Cerebrovascular #Endothelial Barrier Proteins and Attenuates MMP-9 Activity Following In Vitro Acute Ischemic #Injury (Trevor S. Wendt and Rayna J. Gonzales): ow.ly/JzVU50PNSf4

Final #ArticleinPress this week comes from <a href="/uazmedphx/">UAZ Medicine - Phoenix</a>. Ozanimod Differentially Preserves Human #Cerebrovascular #Endothelial Barrier Proteins and Attenuates MMP-9 Activity Following In Vitro Acute Ischemic #Injury (Trevor S. Wendt and Rayna J. Gonzales):

ow.ly/JzVU50PNSf4
Circulation Research (@circres) 's Twitter Profile Photo

Arkelius et al found rats treated with #rt-PA after stroke, additional #LOX-1 and #MMP-9 inhibition reduced number & severity of #hemorrhages, & better maintained neurological function compared with rt-PA alone. Learn more at ahajournals.org/doi/10.1161/CI… Trevor S. Wendt

Arkelius et al found rats treated with #rt-PA after stroke, additional #LOX-1 and #MMP-9 inhibition reduced number &amp; severity of #hemorrhages, &amp; better maintained neurological function compared with rt-PA alone. Learn more at  ahajournals.org/doi/10.1161/CI… 

<a href="/TrevorSWendt/">Trevor S. Wendt</a>