Michel Laurin (@michelispn) 's Twitter Profile
Michel Laurin

@michelispn

I am a CNRS Senior Research Scientist working in the CR2P, the third largest paleontology group in the world, in which I lead one of the three research teams.

ID: 1381110194

calendar_today26-04-2013 05:05:07

27 Tweet

18 Takipçi

6 Takip Edilen

Michel Laurin (@michelispn) 's Twitter Profile Photo

My article 'Phylogeny of Paleozoic limbed vertebrates reassessed through revision and expansion of the largest published relevant data matrix' was one of the top 5 most viewed #Ecology articles published in PeerJ Publishing journal in 2019! 😊 peerj.com/articles/5565/

Michel Laurin (@michelispn) 's Twitter Profile Photo

Hi all, a book in which I contributed many chapters and that I helped to edit (a bit) will soon be published! See: routledge.com/Vertebrate-Ske…

Michel Laurin (@michelispn) 's Twitter Profile Photo

The book on vertebrate skeletal histology and paleohistology that I co-edited was published recently! See: routledge.com/Vertebrate-Ske…

Michel Laurin (@michelispn) 's Twitter Profile Photo

Hi everybody! In the last few weeks, I published a few papers. Here is the first one, on an Eocene anuran mummy from France: tandfonline.com/eprint/56GYGWE…

Michel Laurin (@michelispn) 's Twitter Profile Photo

Dear colleagues, Here is another recent paper, on Neogene Paratethyan mammals that were strangely osteosclerotic: authors.elsevier.com/c/1e7O-3QW8Rwq…

Michel Laurin (@michelispn) 's Twitter Profile Photo

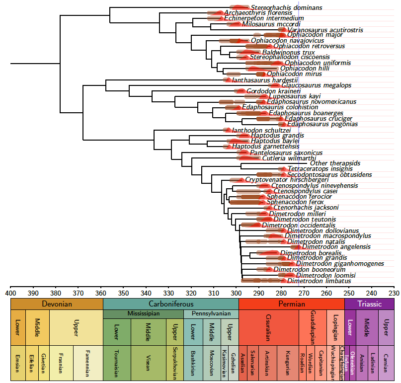
Dear colleagues, I just published my first paper on mass extinction events (though this one is not so massive, after all), in the mid-Permian, in early synapsids (ophiacodontids, edaphosaurids and sphenacodontids): peerj.com/articles/12577

Michel Laurin (@michelispn) 's Twitter Profile Photo

Hi everybody, I just published this paper; those of you interested in the history of zoology might want to have a look: Phylogenetic signal in characters from Aristotle’s History of Animals — sciencepress.mnhn.fr/fr/periodiques… — #Comptes Rendus Palevol via Publications MNHN 🐝

Michel Laurin (@michelispn) 's Twitter Profile Photo

My article 'Distributions of extinction times from fossil ages and tree topologies: the example of mid-Permian synapsid extinctions' was one of the top 5 most viewed #MamaticalBiology articles published in PeerJ Publishing journal in 2021! 😊 peerj.com/articles/12577/

Michel Laurin (@michelispn) 's Twitter Profile Photo

My paper, originally recommended by PCI Paleontology in 2019, has now been published in the recently-launched Peer Community Journal: doi.org/10.24072/pcjou…

Michel Laurin (@michelispn) 's Twitter Profile Photo

My latest paper, on the age of the Chickasha and San Angelo Formations, was just published (in Open Access) in the BSGF. Feel free to download it here: bsgf.fr/articles/bsgf/…

Michel Laurin (@michelispn) 's Twitter Profile Photo

My co-authored article 'Life history and ossification patterns in Miguashaia bureaui reveal the early evolution of osteogenesis in coelacanths' was one of the top 5 most viewed #Histology articles published in PeerJ - the Journal of Life & Environment journal in 2022! 😊 peerj.com/articles/13175/

Michel Laurin (@michelispn) 's Twitter Profile Photo

Good news! My article "The cecal appendix is correlated with greater maximal longevity in mammals" received enough downloads to be a #topdownloadedarticle in its journal. See: onlinelibrary.wiley.com/doi/full/10.11…

Michel Laurin (@michelispn) 's Twitter Profile Photo

The direction of the Muséum national d'Histoire naturelle (Paris) wants to move many of its collections to Dijon, 2h of train away from Paris. Imagine the impact on collections-based research, curators, etc. Please help prevent this by signing this: chng.it/7J9mPHby9Y

Michel Laurin (@michelispn) 's Twitter Profile Photo

My biological nomenclature book is visible (partly, in preview) on GoogleBooks/Mon livre de nomenclature biologique est visible (en aperçu) dans GoogleBooks: books.google.fr/books?hl=fr&lr…

Michel Laurin (@michelispn) 's Twitter Profile Photo

My last paper, a historical essay on biological nomenclature, from prehistory to the 21st century, was just published in Zoologica Scripta. onlinelibrary.wiley.com/doi/10.1111/zs…

Michel Laurin (@michelispn) 's Twitter Profile Photo

My historical essay on biological nomenclature, from prehistory to the 21st century, was just published in Zoologica Scripta. It is, to an extent, a condensed version of my book, but it includes a new section, notably on glottochronology. See: doi.org/10.1111/zsc.12…

Michel Laurin (@michelispn) 's Twitter Profile Photo

Manifestation pour sauver la cuisine de la cantine du Muséum (Demonstration to save the kitchen of the Natural Sciences Museum canteen) youtu.be/CDHh2ppraDM?si… via YouTube

Michel Laurin (@michelispn) 's Twitter Profile Photo

Petit rapport en Espagnol sur le congrès paléontologique auquel je participe actuellement à San Luis, Argentine/Brief report in Spanish about the paleontological meeting that I am attending in San Luis, Argentina: instagram.com/reel/DJ9v5piof…