間宮(Mamiya) (@mamiya_tomosane) 's Twitter Profile
間宮(Mamiya)

@mamiya_tomosane

老号@Makusus 惨遭永封 LaserCat #323

ID: 885831369703796736

calendar_today14-07-2017 12:00:31

157 Tweet

126 Takipçi

467 Takip Edilen

LaserCat397.eth (@bitcloutcat) 's Twitter Profile Photo

带点小创新的ZAMM erc6909协议被小黑转推了,龙头 $zamm 新高了。 项目29号发射的,ross项目方已经做了大半年了,发射的时候官网非常简陋很多功能都没有,没有swap,自己持有多少币都不能直接看到,只能通过合约查看,最近几天已经完善了一些。 (1/6)

带点小创新的<a href="/ZAMM_DEFI/">ZAMM</a> erc6909协议被小黑转推了,龙头 $zamm 新高了。

项目29号发射的,<a href="/z0r0zzz/">ross</a>项目方已经做了大半年了,发射的时候官网非常简陋很多功能都没有,没有swap,自己持有多少币都不能直接看到,只能通过合约查看,最近几天已经完善了一些。

(1/6)
张三🐙 (@bayc666) 's Twitter Profile Photo

整理了一下Elon Musk 在推上提过与 #shoggoth 相关的几次推文. 1.2023年2月16日,老马发了一篇标题为《Bing: “I will not harm you unless you harm me first”》的文章并在该推文下评论interesting和 #shoggoth 的图(该图几乎出现在每一篇与AI有关的文章) 详情见图1,链接x.com/elonmusk/statu…

整理了一下<a href="/elonmusk/">Elon Musk</a> 在推上提过与 #shoggoth 相关的几次推文.
1.2023年2月16日,老马发了一篇标题为《Bing: “I will not harm you unless you harm me first”》的文章并在该推文下评论interesting和 #shoggoth 的图(该图几乎出现在每一篇与AI有关的文章) 详情见图1,链接x.com/elonmusk/statu…
so so (@lifejustsoso) 's Twitter Profile Photo

请问gate交易所,在链上价格最高1.4的情况下,交易所如何合约插针到了27,爆了我10wu,还倒欠交易所6WU?Gate.io Gate Support

请问gate交易所,在链上价格最高1.4的情况下,交易所如何合约插针到了27,爆了我10wu,还倒欠交易所6WU?<a href="/Gate_io/">Gate.io</a> <a href="/support_gateio/">Gate Support</a>
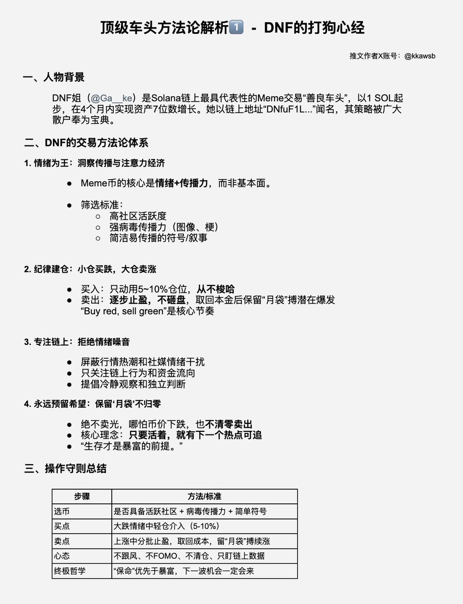
KK.aWSB (@kkawsb) 's Twitter Profile Photo

顶级车头方法论解析之 - DNF的打狗心经 DNF gake 的打狗方法论是一套兼顾链上数据、传播逻辑与资金管理的Meme生存哲学。在短命项目横行的Solana生态中,她的方法强调 纪律、节奏、传播理解和保命第一,对散户仍具高度参考价值。

顶级车头方法论解析之  -  DNF的打狗心经

DNF <a href="/Ga__ke/">gake</a> 的打狗方法论是一套兼顾链上数据、传播逻辑与资金管理的Meme生存哲学。在短命项目横行的Solana生态中,她的方法强调 纪律、节奏、传播理解和保命第一,对散户仍具高度参考价值。
Mia米粒儿🩵 (@mia_okx) 's Twitter Profile Photo

凭借 neiro 拿下实盘傲人战绩!猫哥说,钻石手不是硬扛,而是翻倍出本+留10%底仓 浮盈千万却没有套现,他又经历了哪些刻骨铭心的「回撤」? NFT时期就火出圈,如今在Meme赛道也成绩斐然的社群领袖,给交易小白们分享了哪些黄金交易法则? 本期 Mia米粒儿🩵 对话 LaserCat397.eth ,有你想了解的关于“猫神”

看不懂的sol (@dtdt666) 's Twitter Profile Photo

一图看懂币圈顶级交易员使用的40款硬核工具‼️ 从爆肝交易的平台到零割Gas的监控 从跨链桥白嫖到链上数据扒皮 从钱包私钥捏死,到社交三件套等等 币圈混不明白的赶紧抄作业,别等归零了才喊救命! 工具在手,狗庄都绕着你走!

一图看懂币圈顶级交易员使用的40款硬核工具‼️
从爆肝交易的平台到零割Gas的监控
从跨链桥白嫖到链上数据扒皮
从钱包私钥捏死,到社交三件套等等
币圈混不明白的赶紧抄作业,别等归零了才喊救命!
工具在手,狗庄都绕着你走!
WLFI (@worldlibertyfi) 's Twitter Profile Photo

🇺🇸 On this Independence Day, we’re making history. The proposal to make $WLFI tradable is now live. Crypto is coming home — and there’s no better day to let freedom ring. Happy 4th of July from your friends at WLFI and from the new crypto capital of the world. 🌎 🦅 ☝️

Bloomberg (@business) 's Twitter Profile Photo

Big investors are being sounded out on a plan for World Liberty Financial, the Trump family-backed venture, to set up a public company that would hold its WLFI tokens, joining the boom in digital-asset treasury firms bloomberg.com/news/articles/…

CryptoD | 1000X GEM (@cryptodevinl) 's Twitter Profile Photo

最高級別的 memecoin, 應該是能夠承擔出圈、 連結文化與資金流動的重要角色。 從最初的 $DOGE , 到後來的 $PEPE (ETH), 再到去年的 $WIF (SOL), 這些 meme 都在各自的時代中, 承載了 從 Web2 向 Web3 吸引資金與注意力的橋樑任務。 而如今的 #哈基米(BSC), 起源可追溯至 2021 年。

最高級別的 memecoin,
應該是能夠承擔出圈、
連結文化與資金流動的重要角色。

從最初的 $DOGE ,
到後來的 $PEPE (ETH),
再到去年的 $WIF (SOL),

這些 meme 都在各自的時代中,
承載了 從 Web2 向 Web3 吸引資金與注意力的橋樑任務。

而如今的 #哈基米(BSC),
起源可追溯至 2021 年。
Yi He (@heyibinance) 's Twitter Profile Photo

CZ 🔶 BNB Giggle Academy Binance 投之以桃,报之以李。 Giggle Academy从完全不搭理,到收到社区交易费的持续捐赠,再到币安决定捐出长期手续费支持Giggle 代币,到今天的捐赠销毁,意味着Giggle未来会进入通缩模式。 这是一场从社区单向的付出,到慈善的双向奔赴。

Tuo Liu (@tuoliurobot) 's Twitter Profile Photo

Many cities in China are developing humanoid robots. Here’s a list of about 50 companies working on humanoids that we selected. With so many robotics companies, we’ll inevitably miss quite a few, but this gives a full picture of how fast and large the industry is growing here.

Many cities in China are developing humanoid robots. Here’s a list of about 50 companies working on humanoids that we selected. 

With so many robotics companies, we’ll inevitably miss quite a few, but this gives a full picture of how fast and large the industry is growing here.
LaserCat397.eth (@bitcloutcat) 's Twitter Profile Photo

一次基于“新手共鸣”的换仓。 今天做了一个换仓:将持仓的BROCCOLI止损,全换成哈基米。 两者市值差距不是很多,但“中文标的”对我有特殊吸引力。$BROCCOLI成本10万刀,止损得81699刀,换仓获得了2362267枚哈基米币,成本34m。 为什么看好“中文标”?

一次基于“新手共鸣”的换仓。

今天做了一个换仓:将持仓的BROCCOLI止损,全换成哈基米。

两者市值差距不是很多,但“中文标的”对我有特殊吸引力。$BROCCOLI成本10万刀,止损得81699刀,换仓获得了2362267枚哈基米币,成本34m。

为什么看好“中文标”?