Kingston Criminology and Social Sciences (@kucrimsoc) 's Twitter Profile
Kingston Criminology and Social Sciences

@kucrimsoc

Tweets from the Department of Criminology, Politics and Sociology at Kingston University London

ID: 1247011783

linkhttps://bit.ly/2UhryTq calendar_today06-03-2013 20:25:43

1,1K Tweet

1,1K Followers

1,1K Following

Kingston Criminology and Social Sciences (@kucrimsoc) 's Twitter Profile Photo

Have you been to a psychic event in the last 18 months? Be part of Josh Bullock latest research project by completing a survey on your motivations and experiences.

Josh Bullock (@joshbullock) 's Twitter Profile Photo

Big thank you to Danni Brooke for speaking with our first year criminology and forensic psychology students Kingston University Kingston Criminology and Social Sciences . Was absolutely fascinating to learn about your decade working as an undercover officer.

UCL School of Slavonic & East European Studies (@uclssees) 's Twitter Profile Photo

What are the limits of scientific prediction and what are its effects on governance, institutions, and society? Please join us for this book launch of 'The Will to Predict' (Cornell University Press) to find out more. 🗓️ 08 December at 5pm 📍 UCL SSEES ➡️ buff.ly/484kXjZ

What are the limits of scientific prediction and what are its effects on governance, institutions, and society? Please join us for this book launch of 'The Will to Predict' (<a href="/CornellPress/">Cornell University Press</a>) to find out more.  

🗓️ 08 December at 5pm 
📍 UCL SSEES 
➡️ buff.ly/484kXjZ
Josh Bullock (@joshbullock) 's Twitter Profile Photo

"My local pub in London, just 100 yards down the road, hosts a psychic night four times a year..." From our Weekday Worldviews research hosted by Ann Théato on Psychic Matters: anntheato.com/episode-103-ex…

ᴅʀ ᴍɪʀᴄᴇᴀ ᴢʟᴏᴛᴇᴀɴᴜ 🌼🐝 (@mzloteanu) 's Twitter Profile Photo

🚨New paper: A Tutorial for Deception Detection Analysis or: How I Learned to Stop Aggregating Veracity Judgments and Embraced Signal Detection Theory Mixed Models w/ @vuorre A better way to analyse lie data. #deception #SDT #mixedeffects #brms #rstats link.springer.com/article/10.100…

Dr Elisabeth Carter (@drliscarter) 's Twitter Profile Photo

I’m attending and contributing to #fraudsummit24 with my work on the language of fraud.Ready for discussions on how best to work in partnership to protect the global public, prevent criminal acts & pursue offenders. Crucially, underpinning strategy with academic research&evidence

I’m attending and contributing to #fraudsummit24 with my work on the language of fraud.Ready for discussions on how best to work in partnership to protect the global public, prevent criminal acts &amp; pursue offenders. Crucially, underpinning strategy with academic research&amp;evidence
Some Other Sphere Podcast 🎙️ (@spherical_pod) 's Twitter Profile Photo

Podcast Wednesday! Episode 114 - Dr Josh Bullock (Josh Bullock) - Weekday Worldviews Weekday Worldviews #Podcast #Paranormal #WyrdWednesday #WeekdayWorldviews podcasts.apple.com/gb/podcast/epi…

LSE USAPP blog (@lseusablog) 's Twitter Profile Photo

The 2024 Elections: @pete_d_finn of @Kingstonuni writes that Donald Trump’s guilty verdict is an historic event wp.me/p3I2YF-dVR

Kingston LSBS (@kingstonunilsbs) 's Twitter Profile Photo

📚How is the UK documenting history in real-time during the #UKElection2024? Check out this article published in the The Conversation by Dr Pete Finn from Kingston University's Faculty of #BusinessAndSocialSciences. #KingstonUniversity #Vote2024 theconversation.com/during-the-ele…

ᴅʀ ᴍɪʀᴄᴇᴀ ᴢʟᴏᴛᴇᴀɴᴜ 🌼🐝 (@mzloteanu) 's Twitter Profile Photo

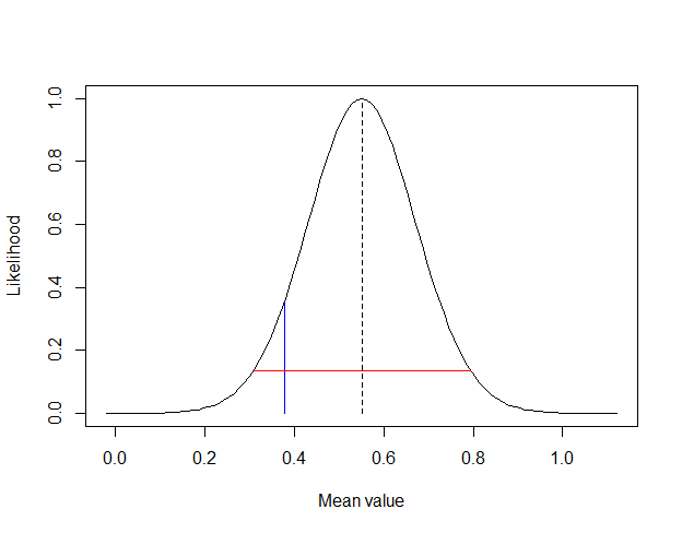
🚨 New Substack Post - A secret third way: Likelihoodist statistics I provide a quick tutorial on conducting research using the Likelihoodist approach. It's step-by-step + #R code open.substack.com/pub/mzloteanu/… #substack #statistics #education #guide #science #research

🚨 New Substack Post - A secret third way: Likelihoodist statistics 

I provide a quick tutorial on conducting research using the Likelihoodist approach. It's step-by-step + #R code

open.substack.com/pub/mzloteanu/… 

#substack #statistics #education #guide #science #research
University of Leeds (@universityleeds) 's Twitter Profile Photo

The findings of a collaborative research project have revealed that attending psychic nights eases people’s grief over the loss of a loved one, regardless of whether they believe in the authenticity of the event 🔮

The findings of a collaborative research project have revealed that attending psychic nights eases people’s grief over the loss of a loved one, regardless of whether they believe in the authenticity of the event 🔮
University of Leeds (@universityleeds) 's Twitter Profile Photo

The study is the first of its kind to explore the growing cultural phenomenon of psychic nights in England’s pubs 🍺 The study was led by Leeds' Dr Dr Caroline Starkey as well as academics from Durham University and Kingston University. Read more 👇 ahc.leeds.ac.uk/news/article/2…

The study is the first of its kind to explore the growing cultural phenomenon of psychic nights in England’s pubs 🍺

The study was led by Leeds' Dr <a href="/caro_starkey/">Dr Caroline Starkey</a> as well as academics from <a href="/durham_uni/">Durham University</a> and <a href="/KingstonUni/">Kingston University</a>.

Read more 👇

ahc.leeds.ac.uk/news/article/2…
Pete Finn (@pete_d_finn) 's Twitter Profile Photo

It you happen to be in Kingston on Thursday, come along to this event. We are a friendly bunch Kingston University Kingston Criminology and Social Sciences Kingston LSBS You will be very welcome 👋🗳️🇺🇸😃 Register here: forms.office.com/Pages/Response…

Kingston University (@kingstonuni) 's Twitter Profile Photo

With the US Presidential election fast approaching #KingstonUniversity senior lecturer in politics Dr Pete Finn gives an overview of what has happened so far, the different tactics both sides have used and his prediction for who will be in the White House in 2025 🇺🇸

Kingston University (@kingstonuni) 's Twitter Profile Photo

Criminologist and romance fraud expert at #KingstonUni Dr Elisabeth Carter has appeared in the brand new BBC documentary 'Are we dating the same scammer' focusing on fraudster Raymond McDonald who manipulated multiple women using a fake identity. Watch now 📺 bbc.co.uk/iplayer/episod…

Brandon Sparks (@brandon__sparks) 's Twitter Profile Photo

Hot off the press! Josh Bullock And I's Crown Court paper is now live in the Journal of Criminal Justice Education. Check it out here: tandfonline.com/doi/full/10.10…