MESSEANT Julien (@julienmesseant) 's Twitter Profile
MESSEANT Julien

@julienmesseant

PhD in Neurobiology. Teacher in Cell Biology, Pharmacology and Physiology. Therapeutic and Basic research on neuromuscular connectivity in health and diseases

ID: 1111341969735864320

calendar_today28-03-2019 18:59:08

121 Tweet

83 Takipçi

222 Takip Edilen

Cell Reports (@cellreports) 's Twitter Profile Photo

EGFR-phosphorylated GDH1 harmonizes with RSK2 to drive CREB activation and tumor metastasis in EGFR-activated lung cancer dlvr.it/SfgbHL

Cell Reports (@cellreports) 's Twitter Profile Photo

Plakophilin 3 facilitates G1/S phase transition and enhances proliferation by capturing RB protein in the cytoplasm and promoting EGFR signaling dlvr.it/ShL51C

Journal of Cell Biology (@jcellbiol) 's Twitter Profile Photo

Visualizing ER-phagy and ER architecture in vivo. Yongjuan Sang, Boran Li, Qiming Sun et al. develop new ER-phagy reporter mouse models that enable flexible and diverse in vivo assessments of ER-phagy and ER architecture. hubs.la/Q02Ywpsr0 #ER_literature #Autophagy

Visualizing ER-phagy and ER architecture in vivo. Yongjuan Sang, Boran Li, Qiming Sun et al. develop new ER-phagy reporter mouse models that enable flexible and diverse in vivo assessments of ER-phagy and ER architecture.  hubs.la/Q02Ywpsr0

#ER_literature #Autophagy
The EMBO Journal (@embojournal) 's Twitter Profile Photo

Ephrin A1 functions as a ligand of EGFR to promote EMT and metastasis in gastric cancer Wei Zhuo, Tianhua Zhou and coworkers embopress.org/doi/full/10.10…

Ephrin A1 functions as a ligand of EGFR to promote EMT and metastasis in gastric cancer
Wei Zhuo, Tianhua Zhou and coworkers
embopress.org/doi/full/10.10…
Journal of Cell Biology (@jcellbiol) 's Twitter Profile Photo

Interactions with multiple inner #kinetochore proteins determine mitotic localization of FACT, say Julia Schweighofer, Bhagyashree Mulay, Andrea Musacchio and colleagues MPI Dortmund: hubs.la/Q03c4Rjw0 #Mitosis

Interactions with multiple inner #kinetochore proteins determine mitotic localization of FACT, say Julia Schweighofer, Bhagyashree Mulay, Andrea Musacchio and colleagues <a href="/mpimoph/">MPI Dortmund</a>: hubs.la/Q03c4Rjw0

#Mitosis
Journal of Cell Biology (@jcellbiol) 's Twitter Profile Photo

Saffi et al. show that INPP4B promotes #PDAC aggressiveness via PIKfyve and TRPML-1–mediated lysosomal #exocytosis. hubs.ly/Q03j2G370 📙 In our #Cancer Cell Biology collection: hubs.ly/Q03j2HzV0 #AACR25

Saffi et al. show that INPP4B promotes #PDAC aggressiveness via PIKfyve and TRPML-1–mediated lysosomal #exocytosis. hubs.ly/Q03j2G370

📙 In our #Cancer Cell Biology collection: hubs.ly/Q03j2HzV0
#AACR25
Journal of Cell Biology (@jcellbiol) 's Twitter Profile Photo

Taylor Lange, Kwang-jin Cho Wright State University (Dayton, OH) and colleagues discovered that silencing the phosphatidylinositol (PI) 3-phosphatase, MTMR, disrupts the PM localization of PtdSer and KRAS. hubs.la/Q03kQWQC0 #Cancer #Membrane #lipid #CellSignaling #Biochemistry

Taylor Lange, Kwang-jin Cho <a href="/wrightstate/">Wright State University (Dayton, OH)</a> and colleagues discovered that silencing the phosphatidylinositol (PI) 3-phosphatase, MTMR, disrupts the PM localization of PtdSer and KRAS. hubs.la/Q03kQWQC0 

#Cancer #Membrane #lipid #CellSignaling #Biochemistry
Developmental Cell (@dev_cell) 's Twitter Profile Photo

Online now: A postsynaptic GPR158-PLCXD2 complex controls spine apparatus abundance and dendritic spine maturation dlvr.it/TKsKpF

Developmental Cell (@dev_cell) 's Twitter Profile Photo

Online now: Stress-induced pro-inflammatory glioblastoma stem cells secrete TNFAIP6 to enhance tumor growth and induce suppressive macrophages dlvr.it/TKvdN1

Journal of Cell Biology (@jcellbiol) 's Twitter Profile Photo

Gounis, Cassie Clarke et al. show that cells that seed early lung #metastasis in #BreastCancer have altered metabolism. These metabolic alterations lead them to release extracellular vesicles which engender a microenvironment conducive to invasive growth. hubs.la/Q03rfJMy0

Gounis, <a href="/CassieJClarke/">Cassie Clarke</a> et al. show that cells that seed early lung #metastasis in #BreastCancer have altered metabolism. These metabolic alterations lead them to release extracellular vesicles which engender a microenvironment conducive to invasive growth. hubs.la/Q03rfJMy0
MESSEANT Julien (@julienmesseant) 's Twitter Profile Photo

Vaccination with mRNA-encoded nanoparticles drives early maturation of HIV bnAb precursors in humans | Science science.org/doi/10.1126/sc…

MESSEANT Julien (@julienmesseant) 's Twitter Profile Photo

Congratulations to Marius Halliez and all co-authors for this outstanding work !! JCI - MuSK cysteine-rich domain antibodies are pathogenic in a mouse model of autoimmune myasthenia gravis …w-jci-org.proxy.insermbiblio.inist.fr/articles/view/…

Journal of Cell Biology (@jcellbiol) 's Twitter Profile Photo

Borisyuk, Kaganovich, Amen et al. (EPFL University of Southampton) show that PKC promotes peroxisome-ER interactions and #peroxisome formation. hubs.la/Q03y2Cm30 ▶️ See video summary of the study by Howman: hubs.la/Q03y2Gk20 #ER_literature

Borisyuk, Kaganovich, Amen et al. (<a href="/EPFL_en/">EPFL</a> <a href="/unisouthampton/">University of Southampton</a>) show that PKC promotes peroxisome-ER interactions and #peroxisome formation. hubs.la/Q03y2Cm30 

▶️ See video summary of the study by Howman: hubs.la/Q03y2Gk20

#ER_literature
Journal of Cell Biology (@jcellbiol) 's Twitter Profile Photo

.Yuseff Lab UC Chile -Pontificia Universidad Católica de Chile show that B cells respond to mechanical cues at the immune synapse through ATAT1-dependent microtubule acetylation to coordinate cytoskeletal dynamics & lysosome positioning, enhancing antigen extraction and presentation hubs.la/Q03y2G-f0

.<a href="/LabYuseff/">Yuseff Lab</a> <a href="/uc_chile/">UC Chile -Pontificia Universidad Católica de Chile</a> show that B cells respond to mechanical cues at the immune synapse through ATAT1-dependent microtubule acetylation to coordinate cytoskeletal dynamics &amp; lysosome positioning, enhancing antigen extraction and presentation hubs.la/Q03y2G-f0
Journal of Cell Biology (@jcellbiol) 's Twitter Profile Photo

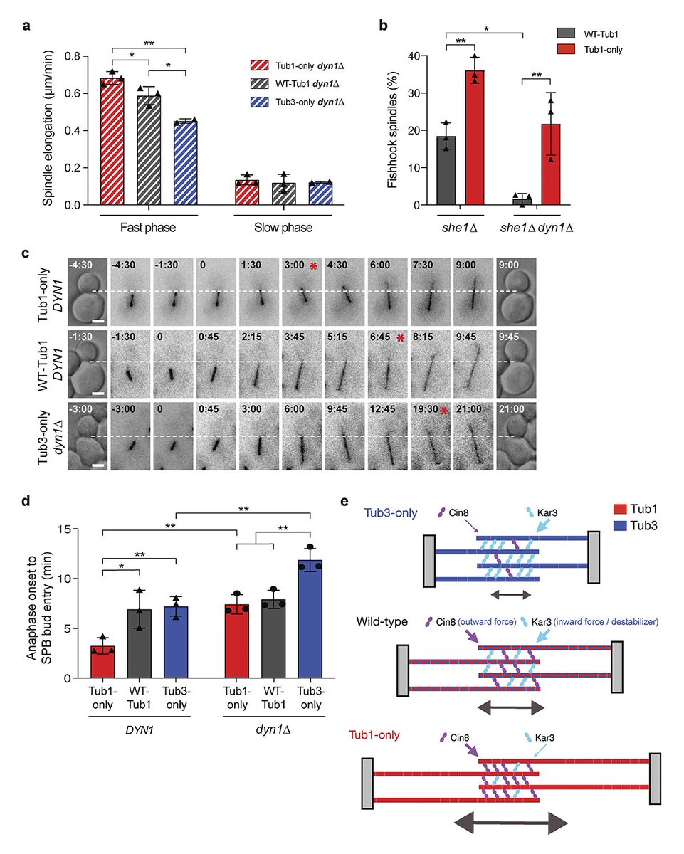
.Emmanuel Nsamba, Ph.D. et al. reveal that tubulin isotypes, which copolymerize into spindle #microtubules, calibrate the opposing outward- & inward-directed forces generated by #kinesin-5 & kinesin-14 motors to ensure proper anaphase spindle morphogenesis hubs.la/Q03yVrY10

.<a href="/nsamba_emmanuel/">Emmanuel Nsamba, Ph.D.</a> et al. reveal that tubulin isotypes, which copolymerize into spindle #microtubules, calibrate the opposing outward- &amp; inward-directed forces generated by #kinesin-5 &amp; kinesin-14 motors to ensure proper anaphase spindle morphogenesis hubs.la/Q03yVrY10
Journal of Cell Biology (@jcellbiol) 's Twitter Profile Photo

.@JulieHeffler and Lammerding Lab Cornell BME discuss recent studies from the Christian Schlieker (hubs.la/Q03D99x00) and @hennelab (hubs.la/Q03D99zV0) that identify two proteins serving as crucial mechanical elements in the endoplasmic reticulum. hubs.la/Q03D97M70

.@JulieHeffler and <a href="/LammerdingLab/">Lammerding Lab</a> <a href="/CornellBME/">Cornell BME</a> discuss recent studies from the <a href="/Schliekerlab/">Christian Schlieker</a> (hubs.la/Q03D99x00) and @hennelab (hubs.la/Q03D99zV0) that identify two proteins serving as crucial mechanical elements in the endoplasmic reticulum. hubs.la/Q03D97M70
Cell Reports (@cellreports) 's Twitter Profile Photo

Disrupting the interaction between androgen receptor and its coregulator WDR77 delays the growth of treatment-resistant prostate cancer dlvr.it/TN2lq2